藏书网
考注册营养师时总结的维生素知识点(超细)
世铎看健康
2026-01-05 05:45:14
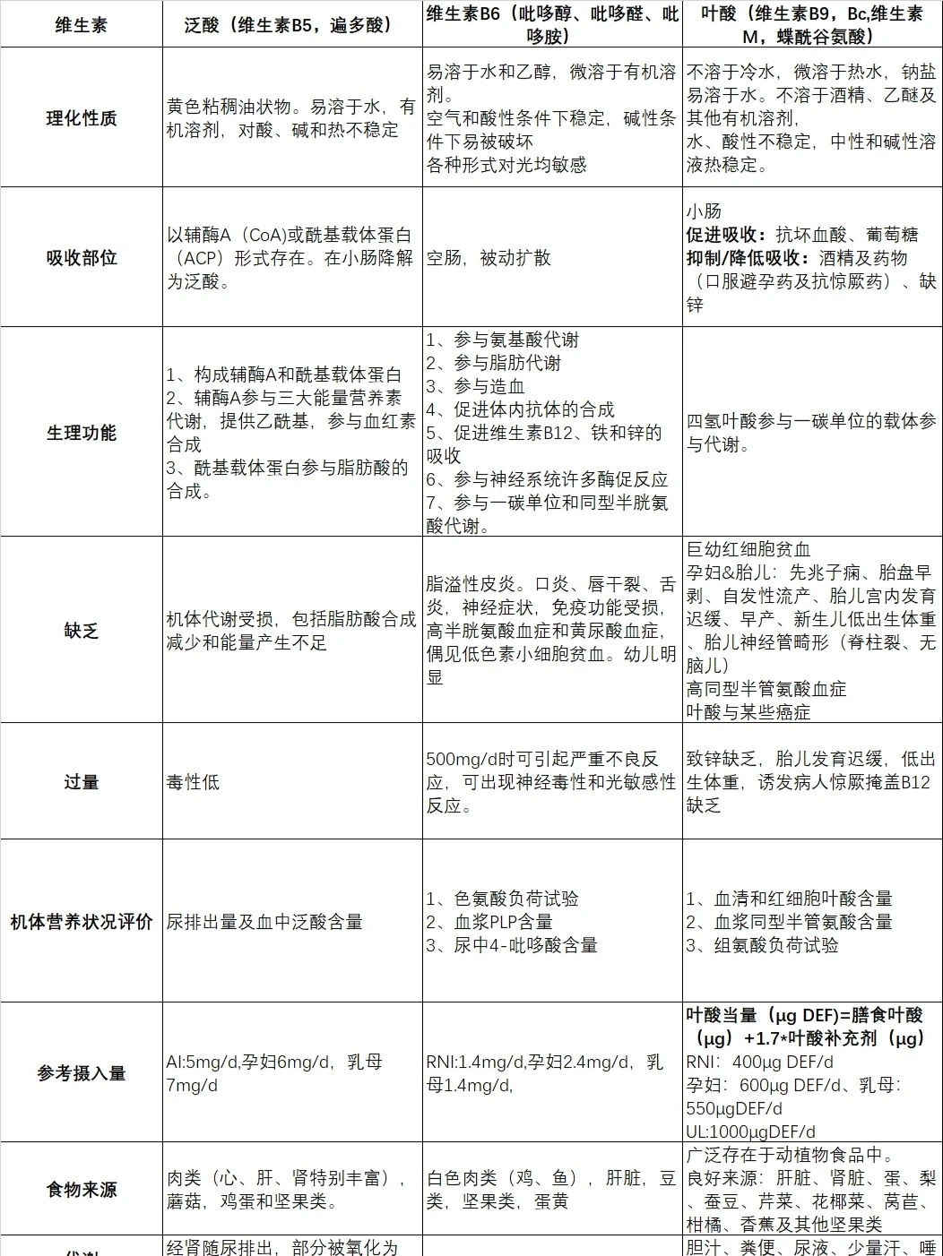
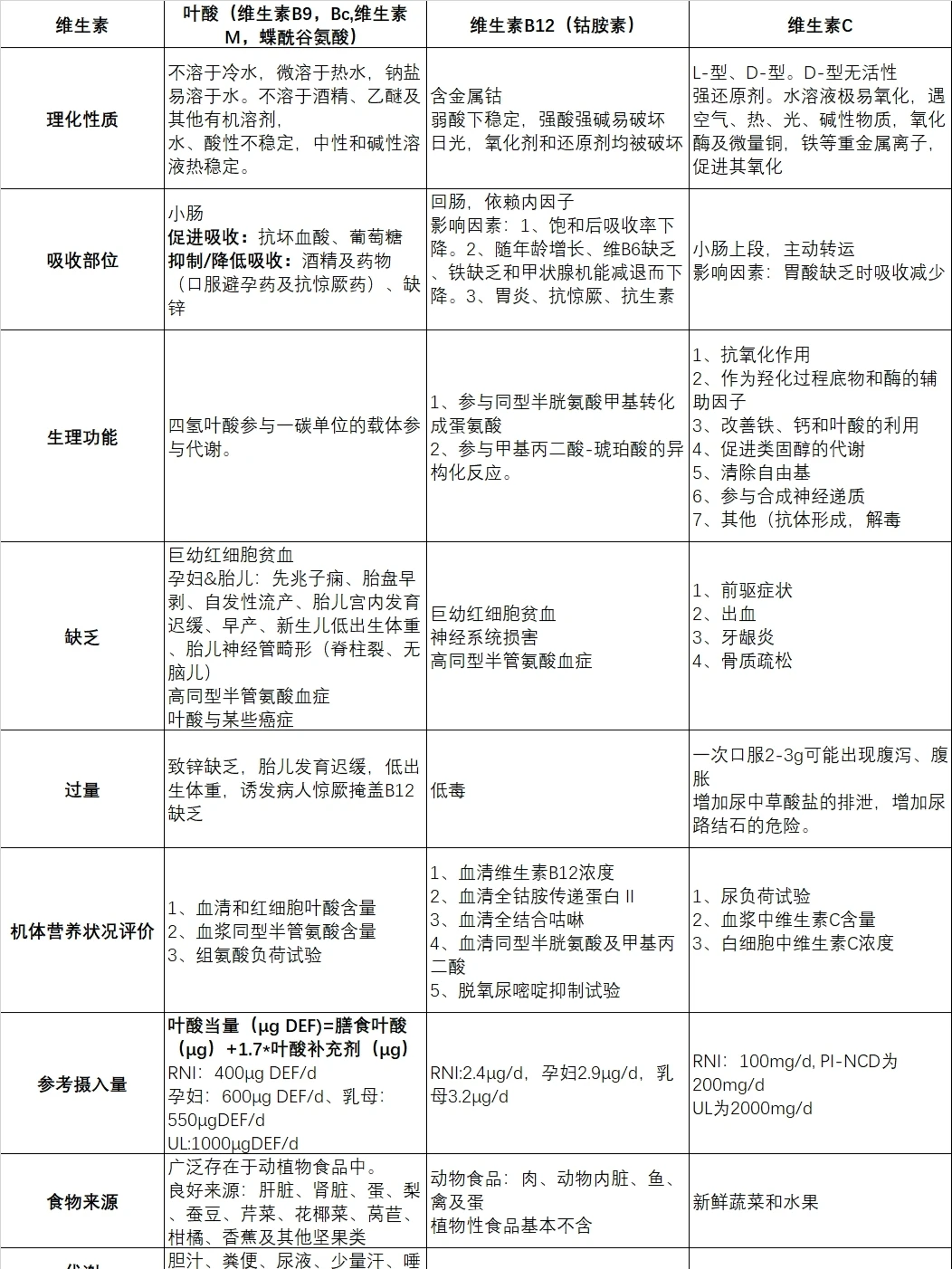
注册营养师RD 算是目前含金量最高,门槛最高的营养认证💫💎 给大家分享下备考的笔记🉑 包含了所有维生素相关的知识点👍👍 超级详细,超级全 MARK了先[派对R][派对R][派对R] 错过了可就找不到了 相信我,你总会用的到!!
0
阅读:0
世铎看健康
感谢大家的关注
作者最新文章
1
“代糖”不提供能量,但会让你胃口大开
2
常温奶VS巴氏奶优缺点对比(附表)
3
秋葵的粘液是什么东西?
4
终于学会点咖啡了☕️
5
为什么西梅逐渐成为了通便圣物
6
供能比都不知道,怎么减肥
7
肥胖可以通过社交圈在人与人之间传播
8
注册营养师资格证RD到了,一起开封吧
9
2021年“注册营养师”报名要求深度解读
10
叶黄素,一种可以拯救你视网膜的营养素
热门分类
推荐
热榜
军事
NBA
体育
社会
明星八卦
娱乐
财经
科技
汽车
历史
国际
游戏
动漫
公益
搞笑
商业
互联网
数码
国际足球
房产
家居
时尚
科学探索
职场
育儿
股票
教育
影视
情感
热点
中国军情
武器
中国南海
中国足球
亚洲杯
科比
综合体育
CBA
投资
大咖秀
外汇
创业
风口
SUV
豪车
概念车
优惠
新能源
美国
欧洲
朝日韩
俄罗斯
孕期
街拍
婚姻
正能量