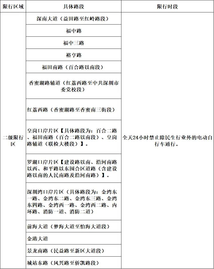
深圳近期关于禁止电动车的行驶范围分成三级管理,分成三种限行区!每个区域,时间段做了细分!不同区域,作了细分!
评论列表
_佌娚孓
前几年没有电动车多好啊,电动车全部禁了吧!现在骑电动车的都是横冲直撞 随意变道 乱按喇叭,行人走路都提心吊胆!
猜你喜欢
【1评论】
【19评论】【26点赞】
【43评论】【11点赞】
【4评论】
【92评论】【65点赞】
【6评论】【1点赞】
灵巧火车
感谢大家的关注
作者最新文章
热门分类
社会TOP
社会最新文章
_佌娚孓
前几年没有电动车多好啊,电动车全部禁了吧!现在骑电动车的都是横冲直撞 随意变道 乱按喇叭,行人走路都提心吊胆!