藏书网

大学附属中学2026届高三上学期适应性月考(六)和邢台市2026届高三第三次月考

桐瑞漫说小姐姐 2026-01-03 14:26:43

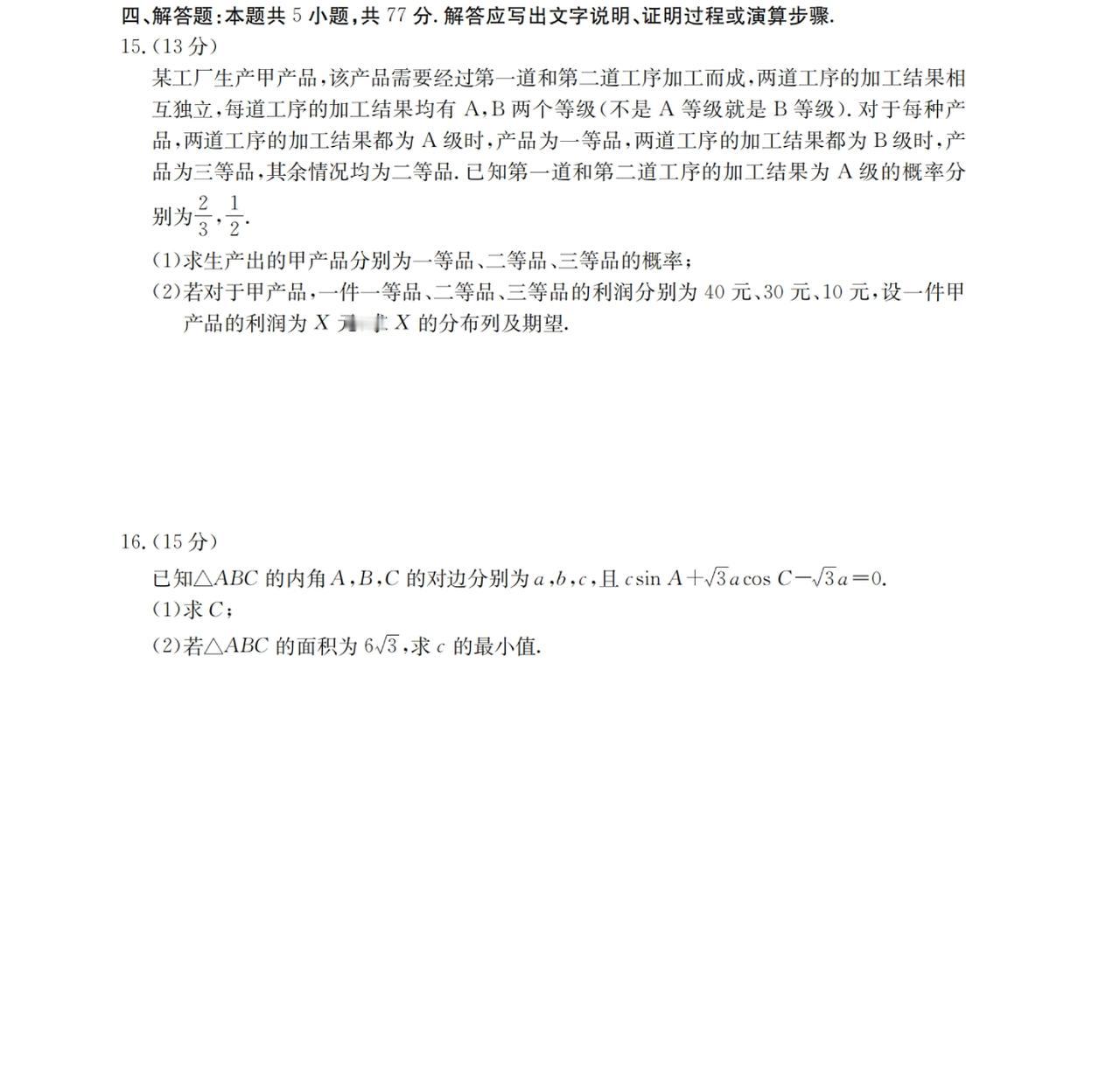
大学附属中学2026届高三上学期适应性月考(六)和邢台市2026届高三第三次月考数学大题及其详细解答。

0 阅读:0

猜你喜欢

因为班级有人频繁投诉老师,其他的家长受不了直接爆发了

因为班级有人频繁投诉老师,其他的家长受不了直接爆发了

老师
一碗荤豆花 2026-01-02

教育真的要变天了!以前“考上好大学=改变命运”的铁律,现在早就不管用了!2

教育真的要变天了!以前“考上好大学=改变命运”的铁律,现在早就不管用了!2

【1点赞】

大学 ai
窗逢枕星云 2025-12-09

为什么现在很多学生都出现心理问题?

为什么现在很多学生都出现心理问题?

【1评论】

MingZhC 2026-01-03

现在的教师有多难!一个表妹在本地的实验中学任教,她说,现在的老师越来越难当。

现在的教师有多难!一个表妹在本地的实验中学任教,她说,现在的老师越来越难当。

【2点赞】

教师 中学 老师 数学
兰彦岭国学分享 2025-12-30

能在大学挂科的只有两种人

能在大学挂科的只有两种人

大学
老王大话 2026-01-02

两个月前,我们学校的校长被调查了,现如今已经两个月了,校长一职还是空缺。听说教

两个月前,我们学校的校长被调查了,现如今已经两个月了,校长一职还是空缺。听说教

【1评论】【3点赞】

教师
教育生态 2026-01-03

这是真上过大学的人​​​

这是真上过大学的人​​​

【2点赞】

大学
送男孩的小外卖 2026-01-01

应该怎么判断一个人的数学天赋好不好?

应该怎么判断一个人的数学天赋好不好?

【3评论】

数学
大学安利君 2026-01-01
桐瑞漫说小姐姐

桐瑞漫说小姐姐

感谢大家的关注

作者最新文章

1
两部手机,加一对情侣微信,实在高明。
2
男的还是女的赚了,想了半天,愚笨的我实在想不明白。
3
这个女的酒窝是我见过的最好的。
4
老夫少妻真幸福。
5
给领导倒水的正确方式。
6
这个女的真贤惠,什么样的男人有此福气。~
7
三个女孩就这个漂亮,男生真有眼力。
8
大学附属中学2026届高三上学期适应性月考(六)和邢台市2026届高三第三次月考
9
2026届高三上学期适应性月考(六)和邢台市2026届高三第三次月考数学单选题多
10
嵌套函数求值题,利用赋值法求f(0)。

热门分类

推荐 热榜 军事 NBA 体育 社会 明星八卦 娱乐 财经 科技 汽车 历史 国际 游戏 动漫 公益 搞笑 商业 互联网 数码 国际足球 房产 家居 时尚 科学探索 职场 育儿 股票 教育 影视 情感 热点 中国军情 武器 中国南海 中国足球 亚洲杯 科比 综合体育 CBA 投资 大咖秀 外汇 创业 风口 SUV 豪车 概念车 优惠 新能源 美国 欧洲 朝日韩 俄罗斯 孕期 街拍 婚姻 正能量

© CopyRight 2010-2026 藏书网(www.zangshuxian.com)

粤ICP备2023065514号 邮箱:181046773#qq.com

声明:部分文章摘自互联网,如有侵权,麻烦告知删除。