藏书网
洒脱沙滩的文章
2026养老金能涨4%吗? 2026年养老金能不能涨4%还不好说,但2025年
财经
2026-01-23 01:04
养老金每年的涨幅汇总表。抖音 每天跟我涨知识 统计 上热搜
财经
2026-01-23 01:04
人口老龄化加剧,未来我们的养老金真的能足额领到吗?
财经
2026-01-22 22:04
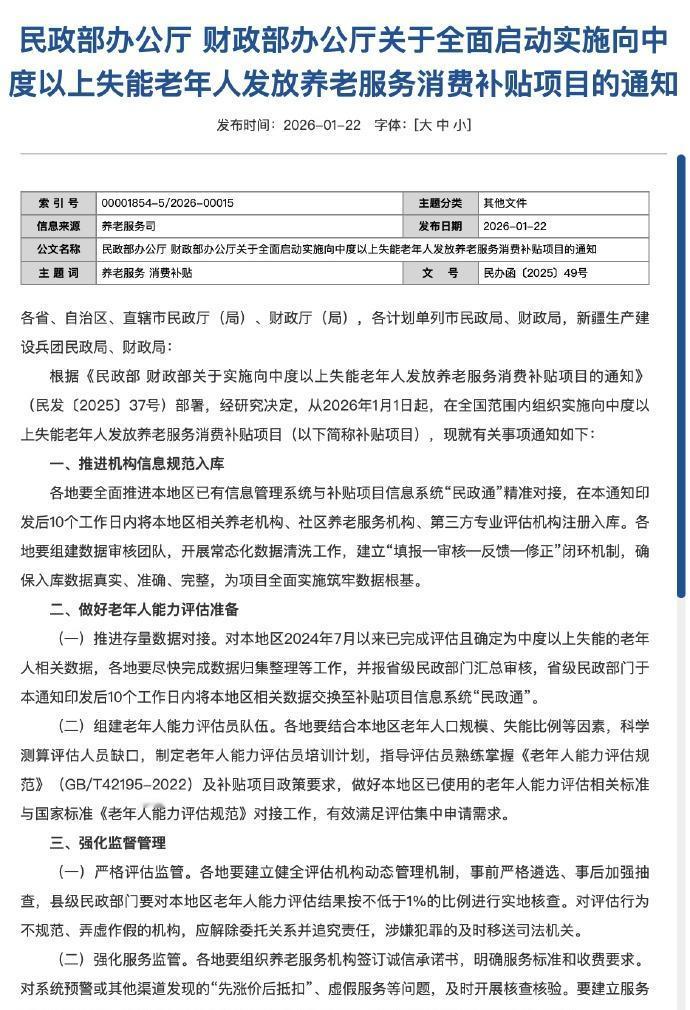
多项消费可补贴!涉及乌海这类人… 我国全面向中度以上失能老年人发放养老服务消费
社会
2026-01-22 21:04
牢A撕开了西方国家的伪善面目,与此同时,我们的兜底、惠民政策越来越多,作为13亿
2026-01-22 20:04
农村农民晚年养老保障有哪些?有哪些社会保障?没有足够的收入来源,晚年生活怎么办?
2026-01-22 19:04
【全面推开中度以上失能老年人补贴发放】这些失能老人能领养老服务消费补贴民政部、财
社会
2026-01-22 20:04
银发经济的消费补贴
财经
2026-01-22 18:04
人口老龄化加剧,未来我们的养老金真的能足额领到吗? 我经常听到关于养老金缺口的讨
社会
2026-01-22 16:04
人口老龄化加剧,未来我们的养老金真的能足额领到吗?
财经
2026-01-22 16:04
领失业保险金会扣养老金?不实,真正影响的是断缴 “领失业保险金,以后养老金要被
社会
2026-01-22 14:04
父母辈大多是农民,种了一辈子地,没享过啥福。就盼着老了能多一份保障,不用再为钱发
2026-01-22 14:04
工龄30年5个月个账75888.81元,50岁退休 工龄30年5个月个账7588
财经
2026-01-22 13:04
广东深圳最新核定表,完美打消了退休焦虑 广东深圳最新养老金核定表,完美打消了20
社会
2026-01-22 13:04
工龄35年,江苏省 管理女性养老金 确定吗? 坐标:江苏省 企业 女性 管理岗
社会
2026-01-22 13:04
养老 老人 农村老人保障 农村生活 父母必看
社会
2026-01-22 12:04
社保的计发月数是什么?发完就不发了吗 我们都知道,养老金是有个人账户养老金计发月
社会
2026-01-22 11:05
《每月仅246元,农民养老金太低?国家加速补上公平短板,1.2亿农村老人将受益》
社会
2026-01-22 11:05
九零后社保困局 九零后北漂的社保困局:十年已过,前路漫漫 今天是25年12月社保
社会
2026-01-22 09:04
社保 养老金 大数据推荐给有需要的人 老百姓关心的话题
社会
2026-01-22 07:04
第一页
下一页
洒脱沙滩
感谢大家的关注
热门分类
推荐
热榜
军事
NBA
体育
社会
明星八卦
娱乐
财经
科技
汽车
历史
国际
游戏
动漫
公益
搞笑
商业
互联网
数码
国际足球
房产
家居
时尚
科学探索
职场
育儿
股票
教育
影视
情感
热点
中国军情
武器
中国南海
中国足球
亚洲杯
科比
综合体育
CBA
投资
大咖秀
外汇
创业
风口
SUV
豪车
概念车
优惠
新能源
美国
欧洲
朝日韩
俄罗斯
孕期
街拍
婚姻
正能量