藏书网
小鱼儿笑说娱乐的文章
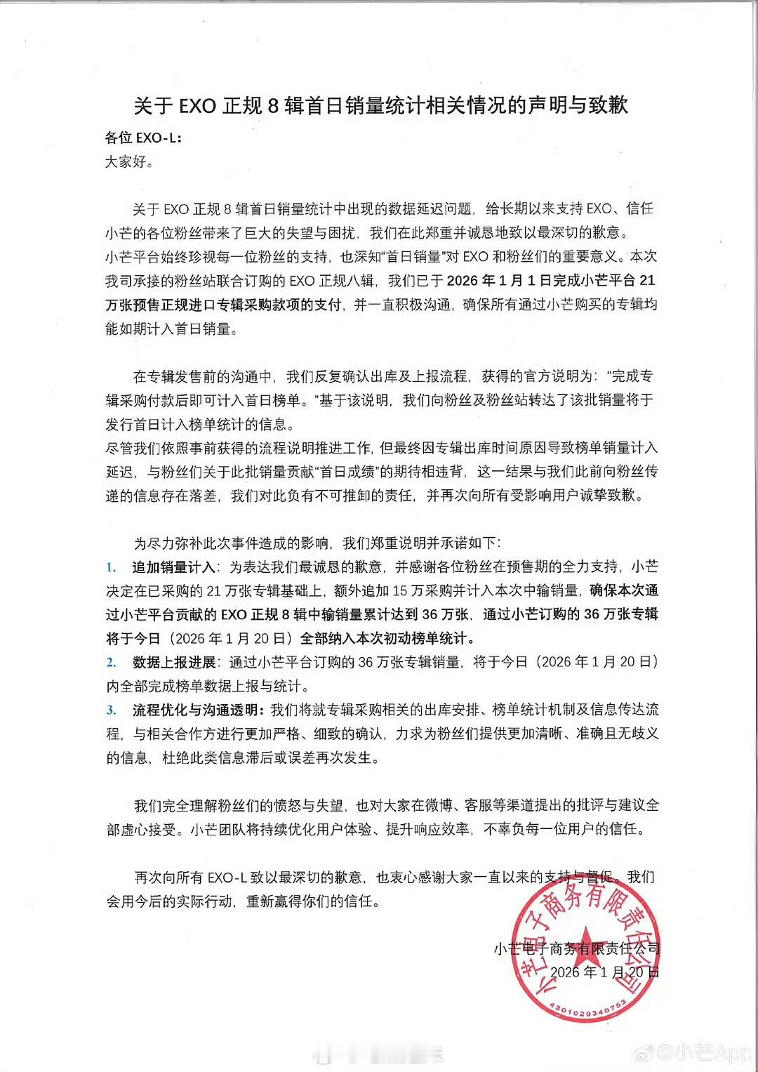
小芒APP道歉小芒APP向exo粉丝道歉并提出了解决方案:在原先中输21万下平台
娱乐
2026-01-20 16:05
恭喜迪丽热巴三年获得Pop Golden Awards年度最佳影视剧演员奖,就是
娱乐
2026-01-20 16:05
张凌赫归鸾最新战损造型路透,美强惨好带感,这个萧厉帅的我会给所有人好脸色!
娱乐
2026-01-19 19:03
田栩宁连续两周上榜vogue男星一周穿搭,衣品太好了,什么风格都能驾驭,时尚感绝
2026-01-19 18:04
白珊珊曾点赞吴露可逃相关白珊珊曾点赞吴露可逃相关,看来很不满这对cp…
娱乐
2026-01-19 18:07
梓渝武汉站演唱会三天圆满结束啦,每场状态都很在线,梓渝辛苦了,好好休息,下一站再
娱乐
2026-01-18 23:00
oner败诉啊?oner起诉私生竟然败诉了。。怎会如此
娱乐
2026-01-18 21:02
鹿晗舞台造型风格展圆满落幕啦,25天的相伴时光,超12000份爱意,下一个愿望季
娱乐
2026-01-17 16:59
曝林俊杰与前女友合照 曝林俊杰与前女友mida77合照,给妈妈过生日的背景对上了
娱乐
2026-01-17 07:59
张杰给粉丝开了免费演唱会 张杰粉丝澄清,违约金是粉丝凑的这件事当年是在张杰不知情
娱乐
2026-01-16 23:00
宝格丽全球ceo个人ins账号发了张凌赫,被总部高度认可,品牌方就这样对凌赫宠爱
娱乐
2026-01-16 15:59
贾乃亮回复网友表情包 网友用PG1表情包评论贾乃亮,贾乃亮回复:“”是不知道还是
娱乐
2026-01-16 09:03
梓渝usmile官宣一周战报,全渠道增量销售额4556w+,话题阅读量5亿+,多
娱乐
2026-01-15 19:00
赵露思又一条ins点赞破百万了,已经累计54条百万赞ins,太厉害了!海外女顶流
娱乐
2026-01-15 19:00
鹿晗四季巡演纪念册原来是人民美术出版社出版的,此出版社上一次推出合作出版是二十年
娱乐
2026-01-15 19:01
曝95后顶流小生连粉丝都不放过狗仔曝95后顶流小生私生活混乱,甚至连粉丝都不放过
娱乐
2026-01-15 19:00
杨洋不让江山网传杨洋不让江山阵容,燥候我们大男主李叱
娱乐
2026-01-15 19:00
林允站姐关站林允站姐宣布关站…比较微妙的是背景图是“世界上没有不透风的墙”
娱乐
2026-01-15 19:00
田栩宁清扬预告海报,新年的首个代言,也是个人累计第12支代言,期待清扬青春代言人
娱乐
2026-01-15 19:01
恭喜梓渝usmile拿下本周星品榜第一,星品影响力指数1.02亿,2026年周榜
娱乐
2026-01-15 19:01
第一页
下一页
小鱼儿笑说娱乐
感谢大家的关注
热门分类
推荐
热榜
军事
NBA
体育
社会
明星八卦
娱乐
财经
科技
汽车
历史
国际
游戏
动漫
公益
搞笑
商业
互联网
数码
国际足球
房产
家居
时尚
科学探索
职场
育儿
股票
教育
影视
情感
热点
中国军情
武器
中国南海
中国足球
亚洲杯
科比
综合体育
CBA
投资
大咖秀
外汇
创业
风口
SUV
豪车
概念车
优惠
新能源
美国
欧洲
朝日韩
俄罗斯
孕期
街拍
婚姻
正能量