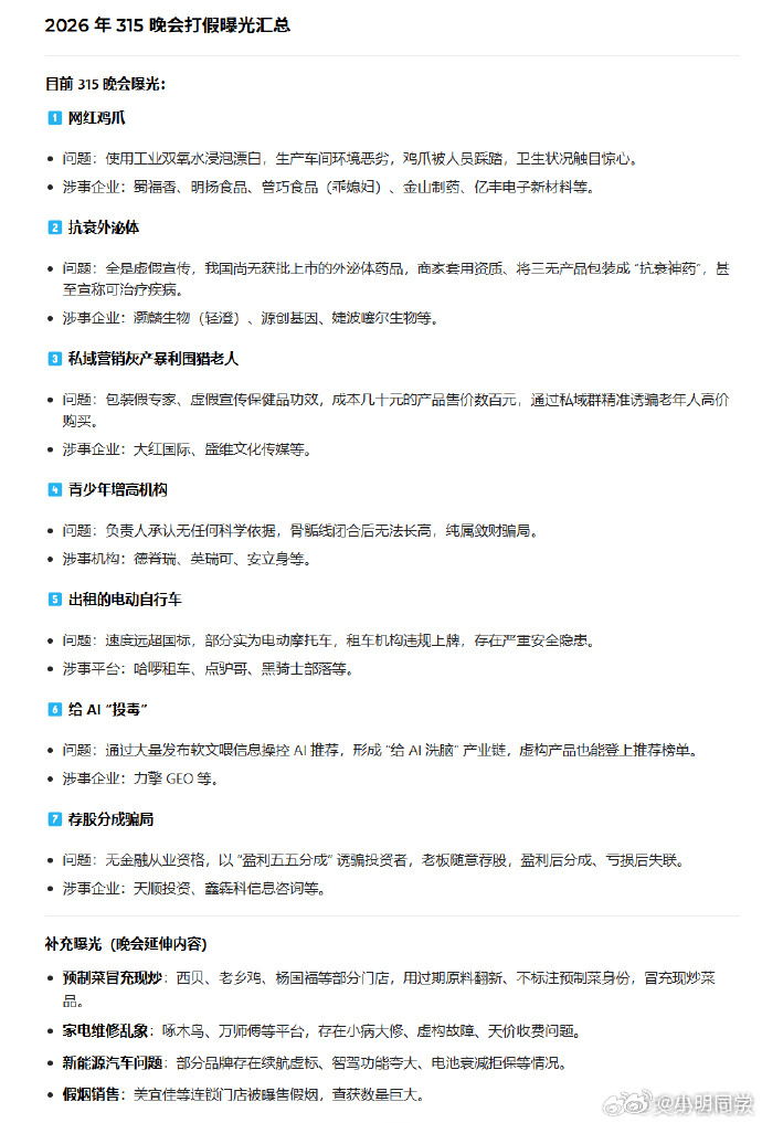
315曝光名单 今年315又有一批黑产被纰漏,除了我们日常的吃穿住行,今年还多了一个AI投毒的产业。这个很像互联网刚兴起时候的SEO优化,那时候是针对像百度这样的搜索引擎。现在AI应用已经开始取代传统的搜索,也就诞生了一批专门针对AI推荐的“投毒”,通过投喂虚假数据,改变AI的推荐,从而达到推广的目的。大家平时购物是怎么判断产品的好坏呢?会实用网络搜索推荐做参考嘛?

315曝光名单 今年315又有一批黑产被纰漏,除了我们日常的吃穿住行,今年还多了一个AI投毒的产业。这个很像互联网刚兴起时候的SEO优化,那时候是针对像百度这样的搜索引擎。现在AI应用已经开始取代传统的搜索,也就诞生了一批专门针对AI推荐的“投毒”,通过投喂虚假数据,改变AI的推荐,从而达到推广的目的。大家平时购物是怎么判断产品的好坏呢?会实用网络搜索推荐做参考嘛?

作者最新文章
热门分类
科技TOP
科技最新文章