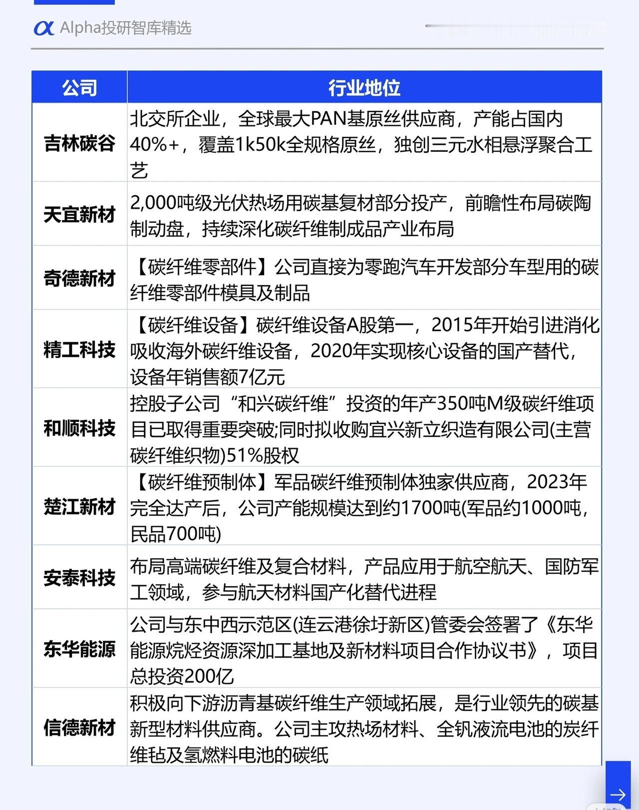
碳纤维概念核心要点 1. 技术突破:3月11日我国自主研发的T1200级超高强度碳纤维全球首发,由中国建材集团研发,已具备百吨级量产能力,使我国成为全球首个实现该级别碳纤维百吨级量产的国家,填补全球空白。 2. A股核心企业(产能/销量/地位): - 碳纤维产能:吉林化纤(A股第一,年产25000吨,国内占比28%)、中复神鹰(第二,11000吨,12%)、上海石化(第三,7500吨,9%)、光威复材(第四,3100吨,4%)、中简科技(第五,250吨,在建1000吨)。 - 碳基复合材料销量:金博股份(A股第一,年销2480吨)、中天火箭(第二,832吨)。 - 其他定位:中航高科(为中国商飞供T800复材,验证阶段);吉林碳谷(北交所,全球最大PAN基原丝供应商,国内占比40%+,全规格覆盖);天宜新材(2000吨光伏热场碳基复材投产,布局碳陶制动盘);奇德新材(为零跑汽车供碳纤维零部件模具/制品);精工科技(碳纤维设备A股第一,2020年国产替代,年销7亿);和顺科技(和兴碳纤维年产350吨M级项目突破,拟收购碳纤维织物公司51%股权);楚江新材(军品预制体独家供应,2023年达产1700吨);安泰科技(高端碳纤维及复材,涉航空航天、国防军工);东华能源(投200亿建烷烃深加工基地);信德新材(沥青基碳纤维拓展,热场材料、电池炭纤维毡/碳纸领先)。

