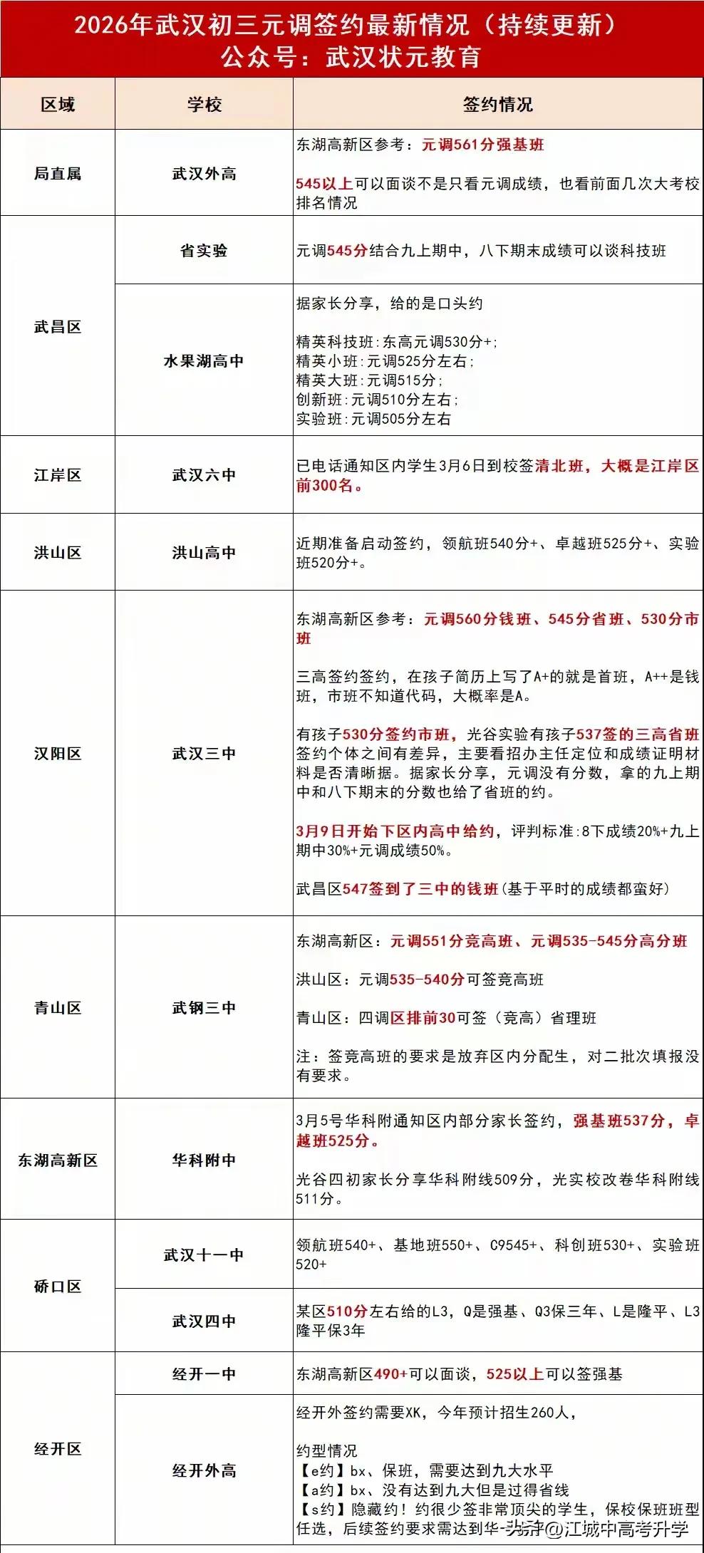
武汉2026年中考签约开启,不少名高已经开始给约了,有需要的家长赶快行动! 在武汉中考签约是约定俗成的规矩, 很多学霸都是手拿各大名高的约, 更有甚者,孩子是学霸, 同时又勤快的家长, 会集齐所有名高的顶约, 最后再来慢慢的做减法, 最后锁定中考填报的目标。 所以目前无论去哪个高中, 都是人满为患的, 大家都想着去拿个约,求个心安, 但是可能去不同学校的家长, 都是同一个分数段同一批人。 其实很多高中的约也都是安慰约, 有条件的班约而已, 考上了分进对应的班, 考不上对学校也没有任何损失, 因此学校也是大方的很, 约也给的毫不吝啬! 因此大家在签约时也要保持足够理性, 有约固然很好,没约也并不是天塌了, 最终上岸还是得中考成绩一锤定音, 否则约签的再好,中考成绩一塌糊涂, 一样是竹篮打水一场空,镜花水月而已。
