负债9.5亿!大福州知名房企“平潭发展”拟申请破产清算! 日前,平潭发展发布公

楼市八卦 2026-03-07 23:58:25

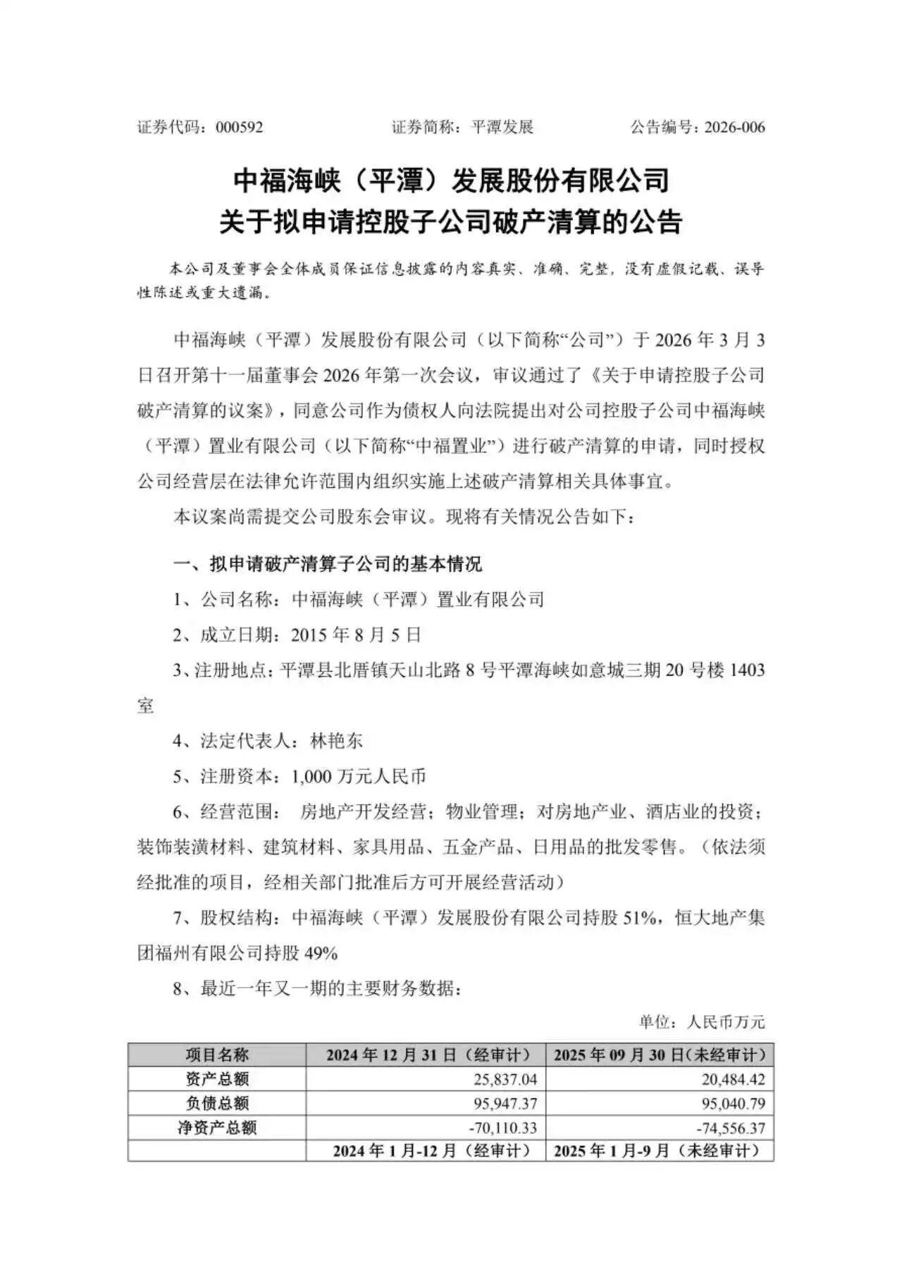
负债9.5亿!大福州知名房企“平潭发展”拟申请破产清算! 日前,平潭发展发布公告称,公司拟作为债权人向法院提出公司控股子公司中福海峡(平潭)置业进行破产清算的申请。 公告数据显示,2025年前三季度,中福海峡(平潭)置业营业收入5139万元,净亏损4446万元。截至2025年9月30日,中福置业资产总额2.05亿,负债总额9.5亿,净资产额-7.46亿。 有意思的是,这已不是平潭发展首次发布类似申请。早在2023年12月,平潭发展就曾以债权人身份向法院申请公司控股子公司福建中福海峡建材城有限公司破产重整,并申请启动预重整程序。 据悉,平潭发展开发的地产项目主要有中福海峡建材城及中福海峡置业项目,两个项目均与恒大合作。此次,加上中福海峡(平潭)置业,意味着平潭发展与恒大合作开发的两个地产项目,先后均申请破产清算。

0 阅读:56
楼市八卦

楼市八卦

感谢大家的关注