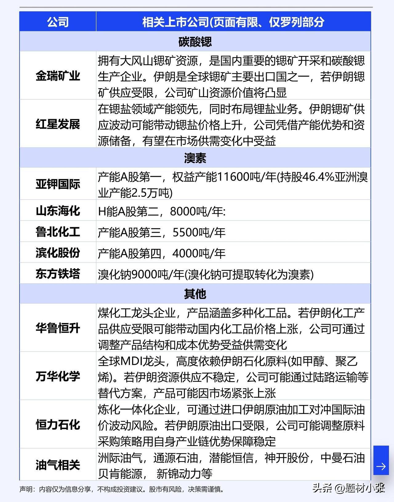
中东局势再添变数,多国紧急提醒避行伊朗。作为全球重要的甲醇、碳酸锶、溴素等化工品

实时鑫小张 2026-03-01 14:24:12

中东局势再添变数,多国紧急提醒避行伊朗。作为全球重要的甲醇、碳酸锶、溴素等化工品供应国,伊朗供应端的任何波动,都可能牵动国内相关产业链的价格与格局。从甲醇产能梯队到锶矿、溴素的核心玩家,这份名单里藏着供需变化下的潜在机会与风险。

0 阅读:0
实时鑫小张

实时鑫小张

感谢大家的关注