藏书网
财联社公告早知道
草吃羊吃狼
2026-01-16 12:01:03
财联社公告早知道
0
阅读:0
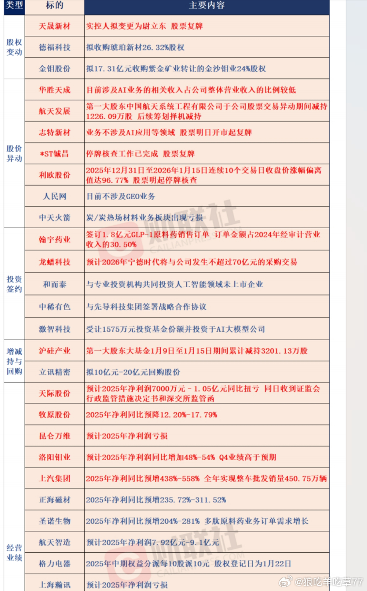
草吃羊吃狼
感谢大家的关注
作者最新文章
1
1月8号的音频居然赚了55块我也是好起来了。看来以后要多直播?
2
疯狂的一周结束了量能加速放大4万亿商业航天 AI应用涨出了天际被村里紧急连贯式的
3
今天压制情绪的空头大哥,中信当之无愧。
4
一个题材 一个故事 顶部是买出来的 不是卖出来的,大家都相信还能涨的时候 不
5
我说了 最近不要指望指数行情了慢牛才是王道不要再逼衙门放大招了
6
衙门的刀还是很快的昨天利欧的停牌就是真的要让热门赛道直接入冰呀
7
我昨天发了一个最近收益率超过62%的稳福帮的收益图引发了很多人的焦虑我觉得不管是
8
财联社公告早知道
9
【热点前瞻】北京火箭大街项目正式交付行业发展加快相关概念股有银邦股份(30033
10
3716大家早上好,打个早卡
热门分类
推荐
热榜
军事
NBA
体育
社会
明星八卦
娱乐
财经
科技
汽车
历史
国际
游戏
动漫
公益
搞笑
商业
互联网
数码
国际足球
房产
家居
时尚
科学探索
职场
育儿
股票
教育
影视
情感
热点
中国军情
武器
中国南海
中国足球
亚洲杯
科比
综合体育
CBA
投资
大咖秀
外汇
创业
风口
SUV
豪车
概念车
优惠
新能源
美国
欧洲
朝日韩
俄罗斯
孕期
街拍
婚姻
正能量
财经
TOP
1
拉链后开有啥意义?
2
1月15日游资龙虎榜
3
性萧条是怎么造成的?
4
这是IPO成功,套现离场了?
5
短短五年,香港和新加坡的经济差距被拉开了一大截。2019年香港GDP3660亿美
6
1月12日,全天封板复盘。
7
2026-01-15全天主力资金净流入榜
8
股市降温措施来了,沪深北交易所通知提高融资保证金比例,重80%调至100%。午后
9
1月12日暗盘资金流入榜,揭秘20家上市公司暗盘资金流入情况!多股暗盘资金流
10
央行一声令下:2026年1月1日起,你手机里的数字人民币,开始“生钱”了!过去
财经
最新文章
1
大盘4连跌!降温措施仍在持续发力!大A此前连拉17根阳线,降温后又连跌4天,而
2
今天继续窄幅震荡调整,三大指数收阴,近3000家个股下跌,市场情绪不高,下周一能
3
下周一,1件大事发生,下周A股怎么看?下周首先全年GDP数据会发布,另外还有国新
4
A股微跌震荡,市场一片哀嚎,股民又懵了,这行情没法玩!好好的盘面因为降温,市场表
5
降息了,明天开盘别猜涨跌了,聪明的人只做一件事:预案。收盘后,七八个朋友的消
6
1月9日,中国两大稀土巨头包钢股份和北方稀土同时宣布,把2026年第一季度稀土精
7
1月15日游资龙虎榜
8
一位股民的股票从6块多涨到20块,他清仓赚了40万。可股价继续涨,他
9
中国卫星跌的太惨了,早盘低开4.52%,开盘有资金试图抄底,但是拉升了一点点后恐
10
2026年1月15日A股主力资金净流出前十1.蓝色光标(300058):净流