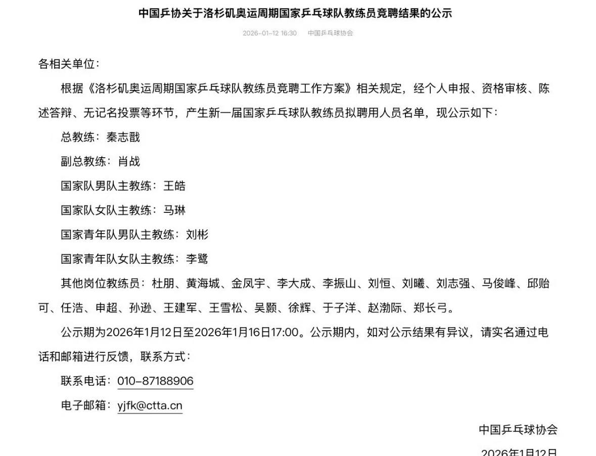
国乒教练暂留两个岗位空缺 —期待的各位运动员与教练的分配事宜 还需再议, 希望能慎重考虑后再公布最终结果! 至于这两个教练岗位空缺由谁 顶上来, 有可能是马龙, 运动员们都希望分配到一个 一心一意, 有实力提高自身技战术水平的教练, 不要再温水煮青蛙, 浪费时间, 洛杉矶奥运会不远了, 现在其实教练分组已经完毕, 国乒队内肯定知道, 还需要再斟酌一下公布, 估计也和我们预计的差不多! 孙颖莎归邱贻可管, 王曼昱归仁皓管, 王楚钦归孙逊负责, 蒯曼估计还要多训练女双!




国乒教练暂留两个岗位空缺 —期待的各位运动员与教练的分配事宜 还需再议, 希望能慎重考虑后再公布最终结果! 至于这两个教练岗位空缺由谁 顶上来, 有可能是马龙, 运动员们都希望分配到一个 一心一意, 有实力提高自身技战术水平的教练, 不要再温水煮青蛙, 浪费时间, 洛杉矶奥运会不远了, 现在其实教练分组已经完毕, 国乒队内肯定知道, 还需要再斟酌一下公布, 估计也和我们预计的差不多! 孙颖莎归邱贻可管, 王曼昱归仁皓管, 王楚钦归孙逊负责, 蒯曼估计还要多训练女双!




猜你喜欢
【12评论】【12点赞】
【6评论】【5点赞】
【7评论】【2点赞】
作者最新文章
热门分类
体育TOP
体育最新文章