藏书网
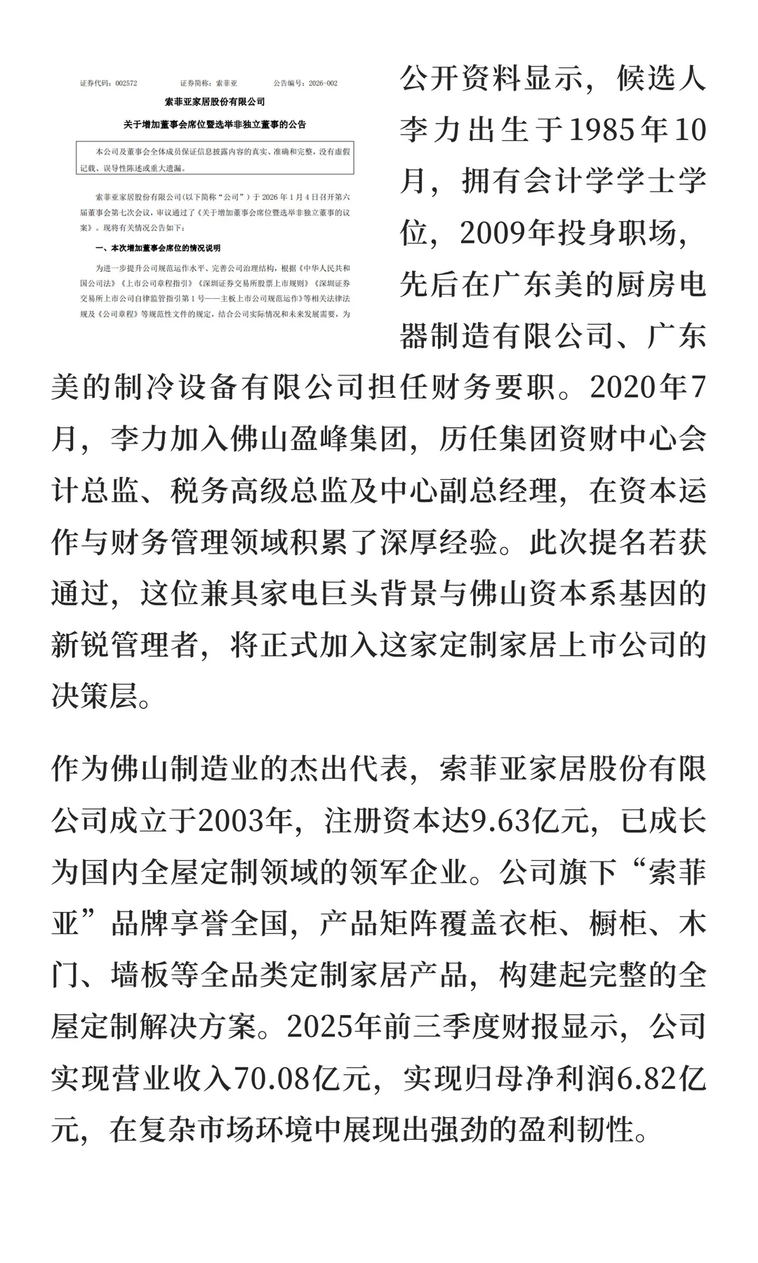
佛山盈峰系高管拟入局索菲亚董事会
山中观世事
2026-01-08 15:04:46
0
阅读:0
猜你喜欢
深圳,广州,佛山,东莞是广东省GDP最高的四个城市,也只有这四个城市GDP破万亿
【1评论】【3点赞】
GDP
广东省
城镇发展
宏观大风车
2026-01-07
茂名(信宜高州化州)的高铁一波三折,目前有两个方案!自从广湛高铁通车以来,茂
高铁
信宜
大话广东
2026-01-04
“解释不清了!”1月7日,中国大爷去巴黎玩,用手机随手拍了几张无美颜无滤镜的景点
【1点赞】
修图
塞纳河
埃菲尔铁塔
佛山
文史烟云
2026-01-08
职业顺风车是怎么被搞死的,在2018年至2021年的时候,那时候经常从株洲攸县打
【5评论】【2点赞】
顺风车
攸县
东莞
绝距离上
2026-01-08
【广州至三水高速公路改扩建工程】建设用地已获得国家批准。项目全长约29千米,总投
【1点赞】
三水
广州市
高速公路
收费站
地方时政
非翔非
2026-01-07
有时候真觉得长沙在中部憋屈至极,表面上给人一种“一人之下,万人之上”的感觉,除了
长沙
一人之下
郑州
许昌
酒都宿迁
2026-01-07
云浮新兴南站为何没成为双高铁汇聚的枢纽?云浮位置最好的新兴,和佛山高明接壤,
高铁
云浮
高明
大话广东
2026-01-05
涨太快了!必须慢下来!村里又给暗示了,中信证券再现14.5亿巨额压单!最近市场已
【6评论】【1点赞】
农村见闻
罗洋洋看市场
2026-01-08
山中观世事
感谢大家的关注
作者最新文章
1
佛山门窗大厂空降新高管
2
佛山家电大厂拟认购理财产品,金额18.55
3
佛山盈峰系高管拟入局索菲亚董事会
4
碧桂园2025年收官月权益销售额26.9亿元
5
佛山大厂控股上市企业筹划资产出售
6
深交所终止新明珠主板IPO审核
7
总投资超10亿项目禅城开建,明年6月投产
8
佛山五金大厂北交所IPO中止
9
2025年1-12月佛山房地产企业销售业绩排行榜
10
3.1亿元!佛企又有收购计划
热门分类
推荐
热榜
军事
NBA
体育
社会
明星八卦
娱乐
财经
科技
汽车
历史
国际
游戏
动漫
公益
搞笑
商业
互联网
数码
国际足球
房产
家居
时尚
科学探索
职场
育儿
股票
教育
影视
情感
热点
中国军情
武器
中国南海
中国足球
亚洲杯
科比
综合体育
CBA
投资
大咖秀
外汇
创业
风口
SUV
豪车
概念车
优惠
新能源
美国
欧洲
朝日韩
俄罗斯
孕期
街拍
婚姻
正能量
财经
TOP
1
拉链后开有啥意义?
2
性萧条是怎么造成的?
3
这是IPO成功,套现离场了?
4
短短五年,香港和新加坡的经济差距被拉开了一大截。2019年香港GDP3660亿美
5
央行一声令下:2026年1月1日起,你手机里的数字人民币,开始“生钱”了!过去
6
72岁王石又动手了这次比去年更狠——把田朴珺名下5家公司的股权全转走了,
7
这是真幸存者偏差,但保险公司就没有这么幸运了
8
退休金不过万,都不敢这么玩啊!
9
2026-01-04股票人气排行榜对比昨天人气榜,看来已经有了变化
10
给大伙儿提个醒,元旦假期结束后,记得去一趟银行!大家可能不知道,各大银行从1
财经
最新文章
1
A股短期内是走到头了,最不愿意看到的走法出现了今天A股冲破了4100点,而且还
2
a股千金难买牛回头!每一次调整,都是机会,为了2026年牛市,主升浪布局!牛
3
炒了大半辈子股票,到现在才终于能吃上几口肉,不是因为我技术高,而是我终于悟明白了
4
1月8日,全天封板复盘。
5
今日主力尾盘半个小时抢筹榜。商业航天概念股强势领涨,军工、机器人、芯片等板块
6
1月8日强势涨停题材人气榜揭晓!"题材股强势爆发!人脑工程、商业航天、卫星互
7
量子科技掘金指南:核心标的+关联梯队全梳理(收藏版)一、核心档(强绑定+高
8
15连阳,就问你怕不怕!高位两颗红十字星,就问你怕不怕!带量滞涨,就问你怕不
9
接下来一定会大涨的板块,没有之一!今天的盘面,普涨+大涨,虽然缩量,虽然大盘还
10
大牛市10年一遇,踏空真的比被套都难受!今天的A股精准冲到了4089.45点+或