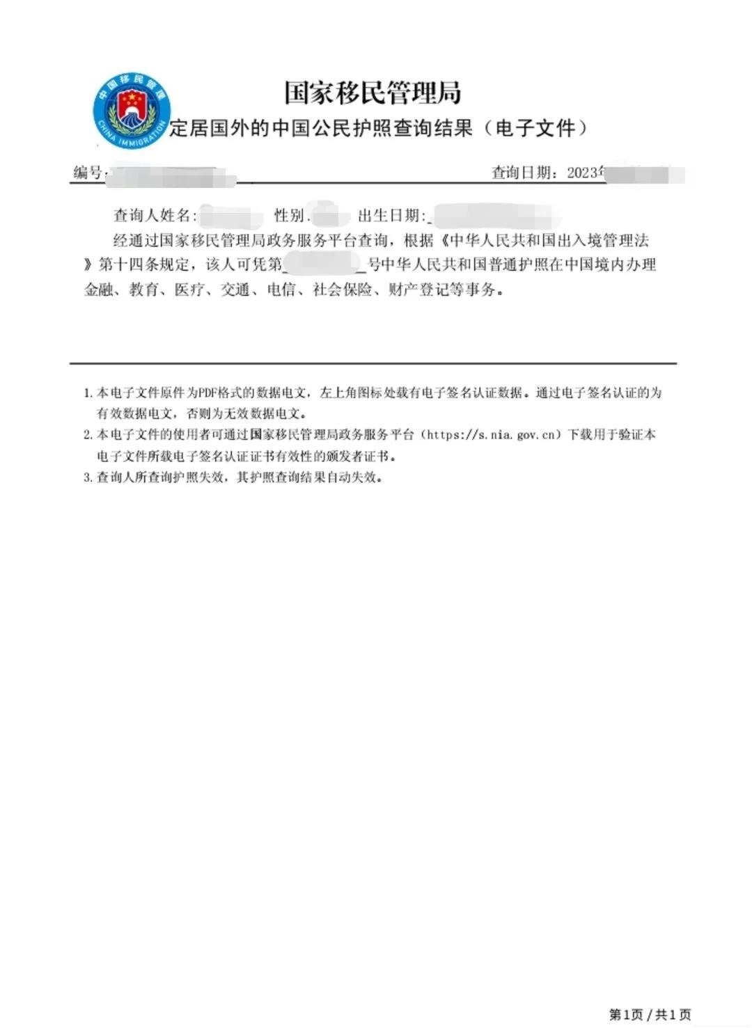
稀有身份证明文件「护照查询结果」 今天给各位带来一份非常小众的个人身份证明文件:《定居海外的中国公民护照查询结果》 提到中国公民在内地生活使用的证件,首当其冲一定是《身份证》。如果身份证丢失,还可以办理《临时居民身份证》,一些关键业务可能还需要《居民户口簿》的户籍页。 但是,你一定想不到还有一个群体,虽是中国公民,却拿不到身份证号,没有户口簿,在人口管理制度中几乎隐形。这就是【无户籍的海外中国公民】。 这类人群有两种:一种是海外出生,从未在国内落户;还有一种是注销了国内户籍后,前往海外定居但未入外籍。后者在十几年前尤为常见,当时的户籍管理制度要求所有长期出国人士必须在出国前注销户籍。官方常常把这类人群称为「定居海外的中国公民」,有时被混称为「华侨」。 跟国籍法定义(见我前一篇笔记)不同,户籍制度和侨办对「定居」的判断是 (1) 取得住在国长期居留权;(2) 积累一定海外居住时间。华侨人士不一定持有外国永居权。 总之,这类人群在国内的身份是非常尴尬的存在,虽然法理上可以无条件在国内居留工作,但是因为缺少身份证号,在国内活动往往寸步难行。 从银行、酒店、手机号、乘车、就医、购票到政府机关办事,几乎所有的服务都只给三类人设计:中国人(身份证)、外国人(护照)、以及港澳台居民(回乡证)。这套体系完全没有考虑过「非港澳台的中国人可以没有身份证」。 于是就会出现非常难堪的局面:他们办事只能用中国护照,但对中国人的业务只接受身份证。就算把背景解释清楚,可能办事的系统还是不兼容中国护照。 《护照查询结果》应允而生。这是移民局为这群没有身份证号的中国人出具的一封解释信、一份背书。用委婉的方式让各个窗口的业务人员接受中国护照作为办事证件。 《查询结果》需配合护照使用,而且只允许已注销户籍、定居在海外的中国公民办理。《查询结果》仅签发 PDF 电子版,并在左上角移民局徽标处埋有电子签名。 实际使用中,大部分华侨对这份《查询结果》的评价是:褒贬明确。 首先它没解释为什么出示不了身份证,其次是一封寡淡的查询回执在事事讲盖章红头文件的行政环境缺少说服力,再者是 PDF 文档必须要用电子方式发送,很多办事窗口却只接受打印材料。 如果你是服务业人员,又恰好遇上来办事的华侨,请劝他们排除万难也要把户口给办下来,放弃最终幻想。 一定要说的话,做华侨唯一的好处可能是没有TIN 很难被选中。

