藏书网
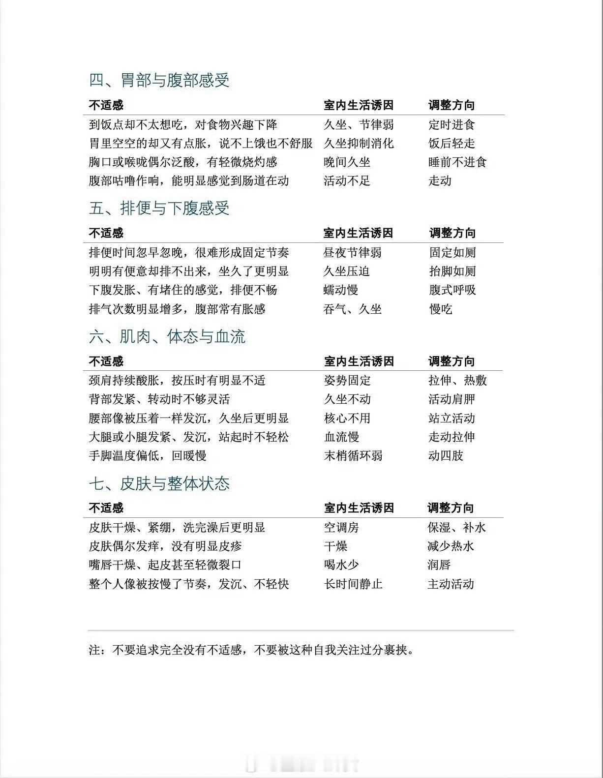
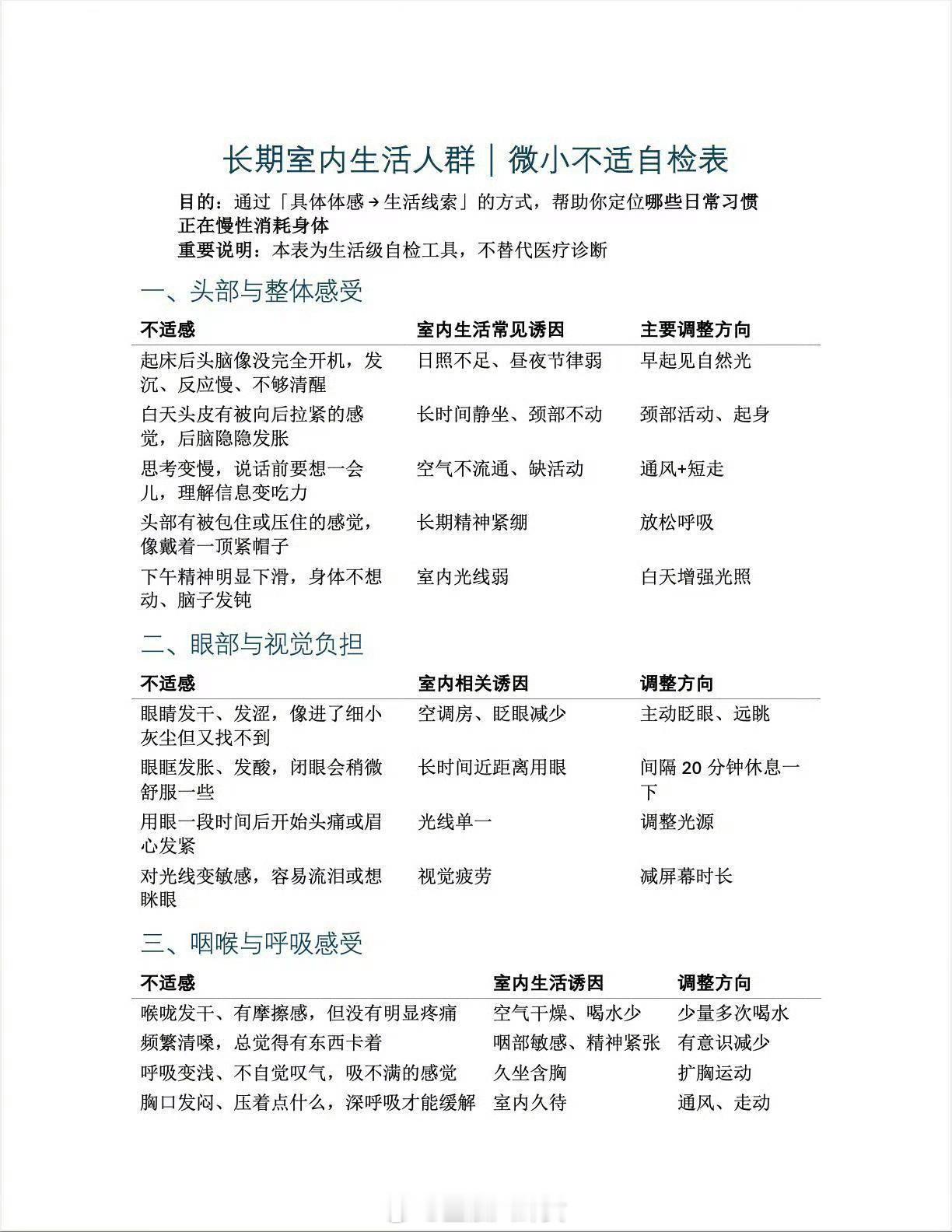
小毛小病⾃检表
武桓娱乐八卦
2026-01-03 05:27:45
小毛小病⾃检表
0
阅读:0
猜你喜欢
[红脸笑]终于能把心放肚子里了,莎莎这脚踝伤总算有了准信儿!
【1评论】【1点赞】
孙颖莎
王楚钦
从古至今
2026-01-02
除了出去溜圈,全在睡觉
【1点赞】
工地琴软妹
2026-01-02
肚子里有几碗粉刨开给你们看吧!可以吧?
阿正很硬
2026-01-03
若无其事的喝完了
代驾女神经
2026-01-02
小时候干过这么多蠢事
代驾女神经
2026-01-02
满满当当的家伙,明明白白的实力,扎扎实实的推进。
【1点赞】
当当网
天成Len
2026-01-02
那半夜需要人脸验证了怎么办
王者荣耀
关羽
小鱼煲仔饭
2026-01-02
武桓娱乐八卦
感谢大家的关注
作者最新文章
1
郑智化就用词道歉:“连滚带爬”是一时气愤的遣词[并不简单]
2
点“×”,然后就会打开网页[doge]
3
西贝闭麦后又开始排队了看小某书,西贝口碑明显好了起来,现在恢复如初了,近四分之三
4
沪指涨1%逼近4000点上证指数涨幅扩大至1%逼近4000点,再创年内新高[并不
5
国家体育总局体育彩票管理中心严正声明:近期彩票市场出现有人持仿造彩票前往体彩机构
6
雷军被贴脸开大,晒小米YU7冬测双第一数据,被网友问有没有小字[傻眼]
7
阿里前CEO张勇购入香港半山豪宅从阿里巴巴“退休”的张勇,5354万港元购入希慎
8
中美双方达成基本共识。美方不再考虑对华加征100%的关税
9
金融人逆袭必看的10部影片《股疯》:影片以轻喜剧形式还原中国股市草创期的疯狂,既
10
最低工资标准,全面普涨[并不简单]
热门分类
推荐
热榜
军事
NBA
体育
社会
明星八卦
娱乐
财经
科技
汽车
历史
国际
游戏
动漫
公益
搞笑
商业
互联网
数码
国际足球
房产
家居
时尚
科学探索
职场
育儿
股票
教育
影视
情感
热点
中国军情
武器
中国南海
中国足球
亚洲杯
科比
综合体育
CBA
投资
大咖秀
外汇
创业
风口
SUV
豪车
概念车
优惠
新能源
美国
欧洲
朝日韩
俄罗斯
孕期
街拍
婚姻
正能量
娱乐
TOP
1
好奇怪啊,韩雪的身材看起来并不胖,但她肚子上的肉却让人有些惊讶
2
老天呐,差点没认出来。不得不说,真人比电视上还漂亮啊!
3
54岁朱茵活动亮相照片
4
我敢说,十年前的王思聪,谁看了不心动!!
5
杨颖baby在楼梯上把腿分开了,而且腿像穿了肉丝一样,好棒
6
王楚然的胯是真实的吗?一眼望去,冲击力也太大了!
7
范冰冰这大体格子,不愧是山东老妹儿
8
张雨绮,这身材管理是真实存在的吗
9
张天爱的腰臀比你喜欢吗?
10
王楚然高级蓝造型气质女王实锤一袭高级蓝穿搭超亮眼,清冷又贵气,不愧是气质
娱乐
最新文章
1
范冰冰这大体格子,不愧是山东老妹儿
2
我问我老公:“像沈佳润这样搞砸了江苏跨年晚会,要赔钱吗?”我老公撇了撇嘴说:
3
杨颖baby在楼梯上把腿分开了,而且腿像穿了肉丝一样,好棒
4
有钱人真好,已经63岁的的富豪许晋亨,在大街上手牵漂亮媳妇李嘉欣,虽然李嘉欣已经
5
跨年晚会哪家好,我不评价,但是看了张凌赫出场的35秒,我要说,芒果台真是有点东西
6
不得不说,女神也老了,身材都走样了。果然美都是有时效性的
7
张天爱的腰臀比你喜欢吗?
8
裤子崩成热搜第一昨晚张杰谢娜同台跳舞,同款高腰阔腿裤把臀线勒得清清楚楚。镜
9
baby杨颖,太可惜了!跨年夜,一心想复出的Angelababy,突然冲上了热搜
10
零下5℃还光腿?她偏不何赛飞裹着羽绒裤走上红毯,镜头扫过去,旁边女星的小腿