航天碳纤维核心龙头(火箭结构件+复合材料)•中简科技(300777):ZT9H

老张观商业 2026-01-02 11:39:51

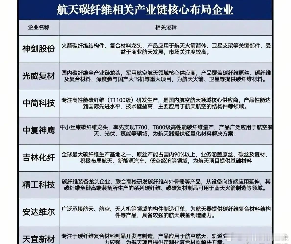
航天碳纤维核心龙头(火箭结构件+复合材料)• 中简科技(300777):ZT9H(T1100级)国内唯一工程化,用于火箭发动机喷管、卫星桁架,航天收入占比95%+,高端市占率70%+• 光威复材(300699):T800/T1000稳定量产,全产业链覆盖原丝-预浸料-结构件,适配长征、朱雀等型号,民营商业航天次级结构份额20%-25%。• 中复神鹰(688295):干喷湿纺万吨级龙头,T800/T1000/M系列供箭体/卫星结构,国产替代第一梯队。• 楚江新材(002171):子公司天鸟高新为碳/碳复合材料预制体龙头,火箭发动机喷管喉衬预制体批量配套长征系列。• 中航高科(600862):航空航天复材结构件核心,预浸料与构件配套箭体/卫星,绑定航天军工体系一句话抓重点:中简科技主攻高端主承力件,光威复材全链通吃、民营份额高,中复神鹰产能与成本优势突出,楚江新材与中航高科强在结构件与预制体配套。今日看盘a股

0 阅读:139

猜你喜欢

老张观商业

老张观商业

感谢大家的关注