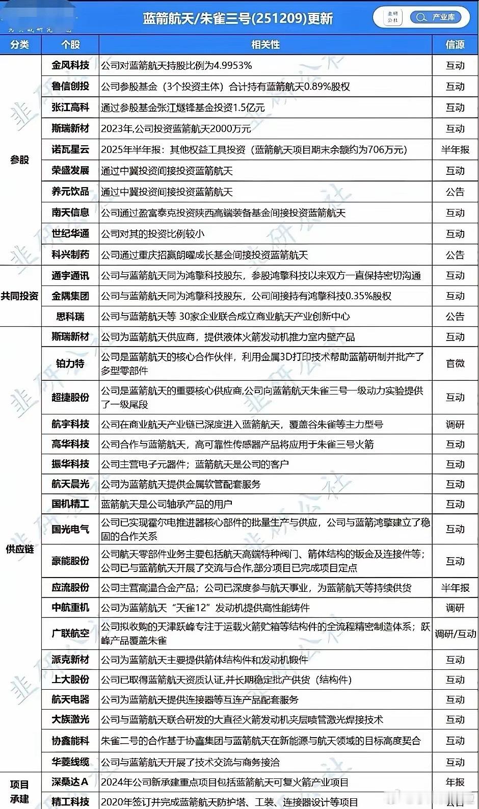
蓝箭航天:SPACE X的竞争对手,已准备上市!蓝箭航天是国内唯一尝试发射可回收火箭的民用航天公司,虽然首次发射“朱雀三号〞回收失败了,但却是国内唯一能够去追赶SPACE X的民用航天公司。2025年最后一天,蓝箭航天上市科创板IPO审核状态更改为已受理。在IPO上市的脚步上,蓝箭航天目前已经走在了SPACE X的前面。可回收火箭产业爆发,简直是商业航天界的“降本神器”。传统火箭单次发射成本超5000万美元,可回收技术能把成本压缩至1/10以下,这谁能不心动?2015年SpaceX“猎鹰9”实现全球首次火箭一级陆地回收。2025年12月3日,蓝箭航天“朱雀三号”完成首飞,同日国内首个海上回收复用火箭基地落地杭州。2025年12月“长征十二号甲发射,回收失败。在产业链里,有好多企业参与其中。像Spacex相关的有西部材料、超捷股份等;朱雀三号相关的有金风科技、斯瑞新材等。这些企业从材料供应到技术支持,共同推动可回收火箭产业发展。蓝箭航天IPO受益公司一、核心参股类(直接受益蓝箭航天 IPO 估值重估)金风科技(002202):直接持股8.3028%+子公司间接持股1.7934%,合计10.0962%,是 A 股持股蓝箭航天比例最高的上市公司。张江高科(600895):通过旗下张江峰懿基金投资1.5亿元,持股1.5%,股权价值超3亿元,收益翻倍。斯瑞新材(688102):持股+供货双重绑定,出资2000万元参股蓝箭,同时是朱雀三号核心材料独家供应商,既赚股权增值,又赚订单爆发,安全边际拉满。鲁信创投(600783):间接持股1.29%,专业创投布局商业航天赛道,同时参股十余家航天企业,享受行业整体爆发红利。二、核心供应链类西部材料(002149):钛合金栅格舵(火箭回收姿态控制核心)、铌钨喷管,栅格舵市占率 60%,是朱雀三号回收的关键部件。斯瑞新材(688102):朱雀三号「天鹊」发动机推力室内壁独家供应商,纳米晶铜合金材料可耐受 3000℃高温,全球唯一量产能力。高华科技(688539):箭载传感器网络独家供应商,每枚朱雀三号配套 1600 + 传感器,覆盖发动机 / 箭体,是火箭回收的「眼睛和神经」,技术不可替代。航天动力(600343):燃料输送系统、涡轮泵核心部件,液体发动机市占率超 50%,国企背景抗风险能力强。超捷股份(301005):朱雀三号一级尾段 + 整流罩独家供应商,含燃料贮箱、钛合金紧固件,单箭配套价值 2500-3000 万元(占火箭成本 15%)。派克新材(605123):箭体结构件、发动机大型环锻件,单套锻件价值 300 万元,保障火箭回收结构强度,民营航天锻件市占率领先。航宇科技(688239):深度绑定蓝箭,供应箭体精密锻件,覆盖朱雀三号全型号,适配可回收箭体轻量化需求。应流股份(603308):供应高温合金核心部件,深度参与朱雀三号发动机制造,长期稳定供货。宝钛股份(600456):供应钛合金壳体、燃料贮箱,单箭配套价值 1500-3000 万元,2026 年自动化产线投产后产能翻倍。中航重机(600765):火箭结构件产品供应商。航天电器(002025):供应箭用高端连接器,是电气系统「桥梁」,航天领域市占率高,订单稳定性极强。航天电子(600879):供应惯性导航、遥测传感、控制系统,堪称火箭「神经中枢」,直接影响回收成功率,同时受益卫星互联网红利。大族激光(002008):联合研发大直径喷管激光焊接技术,朱雀三号 80 吨发动机 800 条焊缝均采用其技术,焊接精度决定发动机推力,单套设备配套 500-800 万元。上海瀚讯(300762):供应遥测数据传输 + 地面站设备,负责发射 / 回收实时数据传输,2026 年高频发射带动测控设备需求翻倍。豪能股份(603809):供应航天高端特种阀门、箭体连接件,部分项目已定点,单箭配套价值约 500 万元,毛利率 35%-40%。振华科技(000733):核心电子元器件供应商,蓝箭航天核心客户。国机精工(002046):轴承产品独家供应,保障火箭机械结构运转。光威复材(300699):T800 级碳纤维材料供应贮箱,国产替代率 82%,降低火箭制造成本。杭氧股份(002430):供应液氧推进剂及宇航级氪氙。深桑达 A(000032):承建蓝箭航天可重复火箭产业基地,享受项目建设红利。



