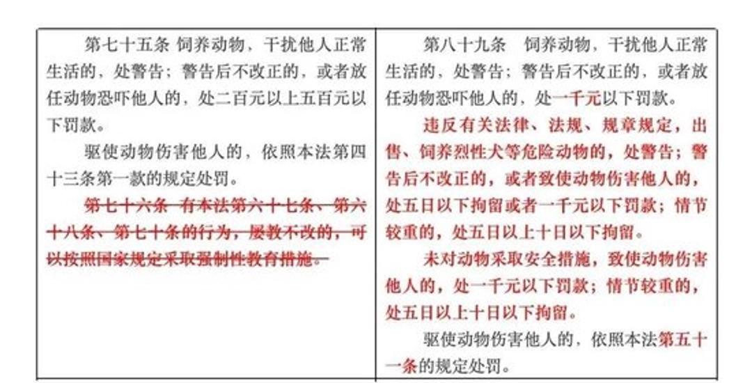
新修订的治安管理处罚法今天正式落地,遛狗不拴绳真要摊上大事了。 这话可不是吓唬谁。从2026年第一天起,养狗不再是自家炕头上的私事,而是正经八百的法律责任。 新法第八十九条写得明明白白:出门遛狗不牵绳,一旦伤了人,轻则罚款一千,重则拘留五到十天。要是养的是藏獒、比特这些烈性犬,警告两次还不改,照样吃拘留。罚款上限从以前的两三百块,直接拔到一千块,还多了人身处罚。 北京一位律师朋友直说,这回填补了法律真空,违法成本实打实往上走。 全国养宠家庭已经超过一亿户,狗伤人、扰民的纠纷一年比一年多。上海街头的家长带着孩子散步,迎面冲过来一条没拴绳的狗,心里那个慌啊。 新规一出,网上叫好声一片,有人说最好把条例贴进每个小区电梯。可也有人犯嘀咕:半夜狗叫算扰民吗?真遇上事,是拍照留证还是直接报警? 这些担心实在,但别误会,严管不是跟谁过不去,是给所有人心口托个底。 说到底,狗不懂事,人得懂事。 那根两米以内的绳子,一头系着街坊邻居的安全感,一头系着你家“毛孩子”的安稳日子。 今天起,别再心存侥幸,拴好那根绳,清好那泡屎,才是真的爱它。
