我的2025 2025年度报告 2025怪不一样
还有几天,这一年又“飞”一般地结束了!
准备就大家蕞关心的话题,做几篇年底盘点[赞R][赞R][赞R]
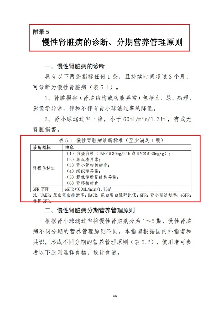
第一个肯定就是“吃”了!吃什么,怎么吃,我之前也写过很多篇,然后网上各种说法非常多。那咱们今天就拿这个“官方”卫健委的文件,来“统一”一下观点,怎么样?
首先,这个文件有近70页,现在可以发文件了,特别好,大家可以自取[赞R][赞R][赞R]
第二,慢肾食养的10条,重点的,我都画出来,在图2-14里,我在直播间也讲过。要学会自己算哈。
第三,特别特别想强调的是,要重视营养合理,不能什么都不吃!不能因噎废食!
第四,在这个文件中有各个地区,各个季节的食谱!食谱!总有肾友问我食谱,我不是很擅长做饭[失望R][失望R][失望R],但我知道怎么把握食材的量和数[偷笑R],官方的这个食谱大家可以仔细研究一下哈。
会做菜的大厨们也在评论区多切磋一下[赞R][赞R][赞R]
总之,慢肾饮食不需要太纠结,除了严格绝对禁忌的(小龙虾,折耳根,杨桃,槟榔等),其他总的原则就是多种类,新鲜,少加工,控制总量。就可以啦[斜眼R]
这是我觉得大家蕞需要收藏的文件之一,肾友可以收藏转发,别又找不到啦!肾炎 肾病 肾 iga慢性肾炎 慢性肾炎 肾衰竭 肾病饮食















