藏书网
行政安排好每日保洁工作流程,投诉能少些
欣德评职场
2024-09-24 12:24:21
行政把每天的保洁工作流程安排好 让投诉少一点
0
阅读:0
欣德评职场
感谢大家的关注
作者最新文章
1
公司保洁管理手册怎么写?有例文
2
公司绿植如何摆放?
3
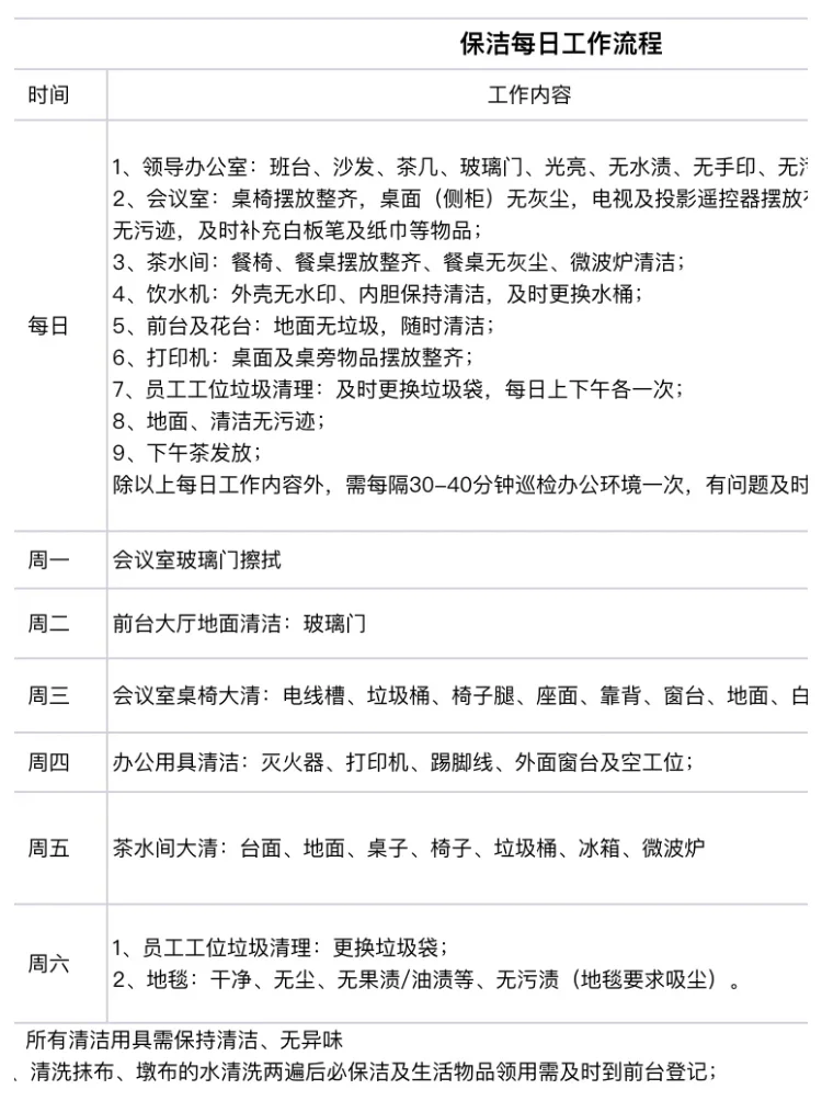
保洁每日工作流程
4
企业图书角运营
5
还有没发中秋通知的行政吗?准备了2篇可用
6
行政日常办公区巡检规范
7
行政岗位职责和晋升
8
公司乔迁仪式后,复盘了很多
9
2024新行政大会~有新环节
10
行政什么时候才能不头疼员工用餐
热门分类
推荐
热榜
军事
NBA
体育
社会
明星八卦
娱乐
财经
科技
汽车
历史
国际
游戏
动漫
公益
搞笑
商业
互联网
数码
国际足球
房产
家居
时尚
科学探索
职场
育儿
股票
教育
影视
情感
热点
中国军情
武器
中国南海
中国足球
亚洲杯
科比
综合体育
CBA
投资
大咖秀
外汇
创业
风口
SUV
豪车
概念车
优惠
新能源
美国
欧洲
朝日韩
俄罗斯
孕期
街拍
婚姻
正能量
职场
TOP
1
你是喜欢御姐风还是温柔风?职场女性怎么穿着显得干练
2
“色欲熏心?”湖北大冶,女子本是办公室副主任,董事长指定让她“清洗办公室窗帘”,
3
职场穿搭怎样更显女人味?
4
气质文秘,如何搭配办公室穿着呢
5
职场穿搭怎样更显女人味?
6
这姐们在机场安检口这造型,直接给我看愣了——穿超短裙配高跟鞋,弯腰取物品那瞬
7
“色欲熏心?”湖北大冶,女子本是办公室副主任,董事长指定让她“清洗办公室窗帘”,
8
领导给我一个项目,我谈了下来,一共赚了43万。我送领导20万,他回馈我一瓶酒。后
9
换新办公室了,哪个位置比较适合摸鱼?
10
“色欲熏心?”湖北大冶,女子本是办公室副主任,董事长指定让她“清洗办公室窗帘”,
职场
最新文章
1
“色欲熏心?”湖北大冶,女子本是办公室副主任,董事长指定让她“清洗办公室窗帘”,
2
【韩国总统办公室回归青瓦台政治象征空间再度轮回】韩国总统办公室时隔3
3
杭州一家三口的百万存款,说没就没了,这事儿让不少中产心里一紧。夫妻俩都是国企的正
4
我就是那个失业了,宁愿在家吃馒头也不想再找工作的中年女人。我今年47岁,失业两年
5
今天早上,办公室的小姑娘说她下午要去相亲,另外几个八卦的人都好奇的问说可有照片儿
6
朋友跟我不在一个城市,昨天他儿子结婚,我赶过去参加他儿子的婚礼,随了2000元,
7
江苏南京,男子李某到佛山出差85天,公司规定住宿报销标准不超400元一晚,李某为
8
一个女班主任正在办公室批评一个男生。她问:“你爸爸是做什么工作的?”男生回答:“
9
“太荒唐了!”江苏一女子在聚餐醉酒后,被老板带走并发生云雨,次日被发现陈尸办公室
10
焦糖色西装裹着利落的气场,黑高跟敲出干练的节奏,长发垂落的温柔,是职场里最动人的