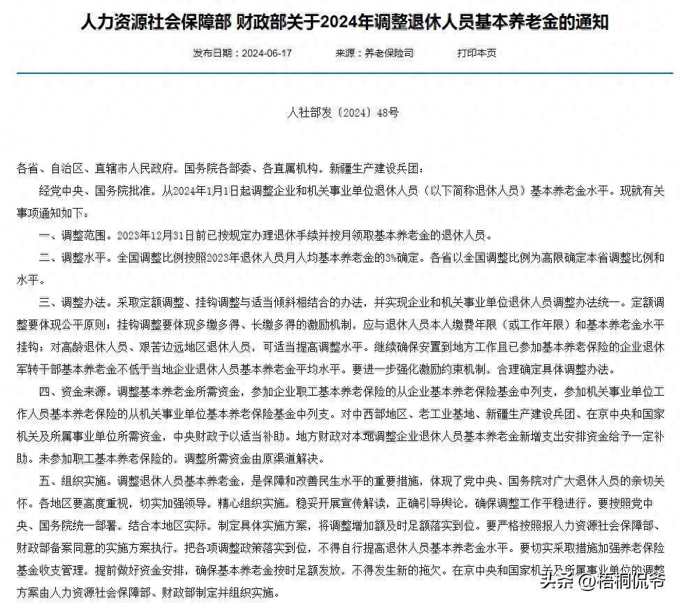
6月17日,养老金上涨3%成为热议话题,说明老百姓都很关注,毕竟这涉及到自己的切身利益,如果按照平均5000元/月的标准计算,每个月上涨3%,相当于增加了150元,虽然幅度不大,但毕竟是真金白银,可以实打实用来消费的,这对于老百姓而言,确实是惠民举措。 不过,相对于养老金的微调,以及哪些人能多涨,我更关心养老金待遇的差距问题,与企业特别是民营企业比起来,机关事业单位养老金缴费基数高、缴费比例高,再加上免费医疗等其他一些退休待遇,二者之间的差距就更大了。 人社部、财政部的通知还提到了,对中西部地区、在京机关事业单位单位所需资金,中央财政予以补助,地方财政对本地新增支出进行补助,而没有参加基本养老保险的,资金由原渠道解决。从这点也能看出差距,地方财政能否落实到位还很难说,未参加养老保险的,就更加难以跟上普调的速度了。 此外,还有数亿农民的养老问题不应该被遗忘,还需要花大力气去解决。而且,农民的经济条件相对较差,基本上没有积蓄用于养老,只能靠不断延长自己的劳动年龄,或者依赖有收入的子女,才能勉强维持老年生活水平。 #养老金三步走上调 哪些人能多涨#


