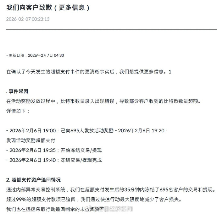
【#韩员工误发超400亿美元比特币#】本周五,韩国加密货币交易所Bithumb误向用户发放了价值超过400亿美元的比特币。据媒体报道,Bithumb原计划向一项活动的获奖者发放62万韩元(约424美元),但一名员工在录入时把“韩元”错输成了“比特币”。该错误导致交易所在周五当地时间晚上7点向695名用户发放了62万枚比特币,获奖者实际收到的却是每人至少2000枚比特币。而收到比特币的用户,在看到后第一件事就是砸盘、变现、赶紧提走跑路。
交易所称,这一问题在20分钟内就被发现。
Bithumb在声明中表示:“部分用户账户被错误发放了异常数量的比特币。由于其中一些账户开始卖出入账的比特币,比特币价格出现了短暂但剧烈的波动。”
交易所数据显示,周五晚间Bithumb平台上的比特币价格一度从约9829万韩元(约67188美元)短暂下挫17%,跌至8110万韩元(约55400美元)。交易量随之飙升。
Bithumb表示,其在晚上7:35开始暂停这些被入账账户的交易与提现,并在7:40彻底封锁相关操作。交易所称已追回99.7%的误发币量。
首席执行官李在元(Lee Jae-won)表示,在错误发生的短暂窗口期内被“迫使恐慌抛售”的部分客户,将获得其全部损失差额的补偿,并额外获得10%的奖金。
他在周六的声明中称:“我们对由此造成的混乱与不便表示最深切的歉意。我们深感责任重大,承认未能守住虚拟资产交易所的两大核心价值——稳定与诚信。”
截至周六下午4点,公司估算客户损失约为10亿韩元。Bithumb还表示,将动用公司资产弥补任何缺口,确保客户账户余额得到恢复。
韩国金融监管机构将审查交易所,启动现场检查。另据报道,比特币价格一度跌破7万美元,加密货币市场正经历崩盘(每日经济新闻)


江越能源陈越
这超级说明比特币不值钱,所以随便可以发送给别人。如果正经钱币,明天授权怎么可能发送出去。财务人员都有金额限额。银行转账都有限额。
用户86xxx61
游戏币😎