藏书网
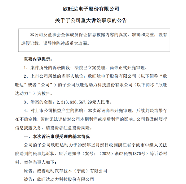
遭起诉被索赔23亿后欣旺达与吉利子公司威睿和解
冬儿深聊汽车啊
2026-02-06 17:45:28
遭起诉被索赔23亿后 欣旺达与吉利子公司威睿和解
0
阅读:0
冬儿深聊汽车啊
感谢大家的关注
作者最新文章
1
大众汽车2025年首超特斯拉,拿下老家电动车销量冠军JATO Dynamics数
2
“一代神车”飞度售罄停产 广汽本田:限量3000台不是噱头
3
特斯拉Model S/X现车上新,最后入手绝版的机会
4
最高报销1500元!小米汽车官宣春节服务详情:24小时免费救援不限里程
5
脱手脱脚驾驶、事故责任车企担!小鹏GX开启L4级自动驾驶测试
6
吉利又一大爆款预定 全新银河M7首秀:满油满电续航1730km
7
特斯拉OTA更新:语音唤醒终于来了、行车记录仪超60分钟不再覆盖
8
遭起诉被索赔23亿后 欣旺达与吉利子公司威睿和解
9
中大型豪华SUV新王炸!大众途锐3.0TSI锐境版上市:售价65.08万元
10
苹果应用商店免费榜前三都是AI,我觉得千问最精了,知道我放假回农村周边点不了奶茶
热门分类
推荐
热榜
军事
NBA
体育
社会
明星八卦
娱乐
财经
科技
汽车
历史
国际
游戏
动漫
公益
搞笑
商业
互联网
数码
国际足球
房产
家居
时尚
科学探索
职场
育儿
股票
教育
影视
情感
热点
中国军情
武器
中国南海
中国足球
亚洲杯
科比
综合体育
CBA
投资
大咖秀
外汇
创业
风口
SUV
豪车
概念车
优惠
新能源
美国
欧洲
朝日韩
俄罗斯
孕期
街拍
婚姻
正能量
汽车
TOP
1
吉利在M8的“甜头”之后,M7今天也亮相了。回看吉利这些年的设计,在吉利这个本品
2
回来了,想你好久啦
3
问界M6新图片曝光,全黑配醒目的红色卡钳,是不是比白色气势更强?42how问
4
今天问界M6工信部公示,大概率锚定25-30万级SUV市场,也是竞争激烈的价格段
5
理想发布了全新一代L9官图,感觉要从奶爸车转型成钢铁侠,技术亮点有点多。800v
6
2026开年车市低息大战:7年低息还不够,如今已经卷到0首付+8年低息了。。。
7
智界V9内饰终于能发了,比之前的路透网图好看太多了,首先我的观点智界V9紫色车漆
8
比亚迪将迎来最美轿车?!方程豹首款轿车谍照曝光!车长超5米,命名悬念成最大看点方
9
二代两门RAV4,带小书包,零几年可是30多万的nb存在。现在开这个车在马路上,
10
【定位B级纯电,宋UltraEV预告图放出,车长近4米9】日前,汽车焦点从比亚
汽车
最新文章
1
“报废”车去参加耐力赛,你能看懂吗?去年的时候看到一个消息,估计很多燃油车主看到
2
工信部公布小米YU7GT也来了,真的有GT,相比小米YU7性能更强,类似于小米
3
奇瑞QQ3盲订开启20分钟订单破万新车情报局战报来了,奇瑞QQ3开启盲订20分
4
途观LePro申报图曝光2月6日,上汽大众途观LePro登陆工信部,其将和帕
5
尊界S800重新申报了新的发动机,依然是1.5T,输出功率127kW,但是发动机
6
比亚迪大唐申报图比亚迪大唐申报图曝光了!车身尺寸:5263/5302x1999
7
全新一代理想L9在工信部的备案信息出来了,几个改动点看着不大,事可不小:1、尺寸
8
比亚迪大唐!!单双电机版本,5米2车长,3米1轴距,7座,单电机版重量2640
9
工信部上新:小米YU7GT,没有沿用ultra的后缀,但可提供类似su7ul
10
今天问界M6工信部公示,大概率锚定25-30万级SUV市场,也是竞争激烈的价格段