2月2日科技前沿速递:AI、医疗、智能设备等热点事件解析 2026年春节假期最

半城烟论财源 2026-02-02 18:27:47

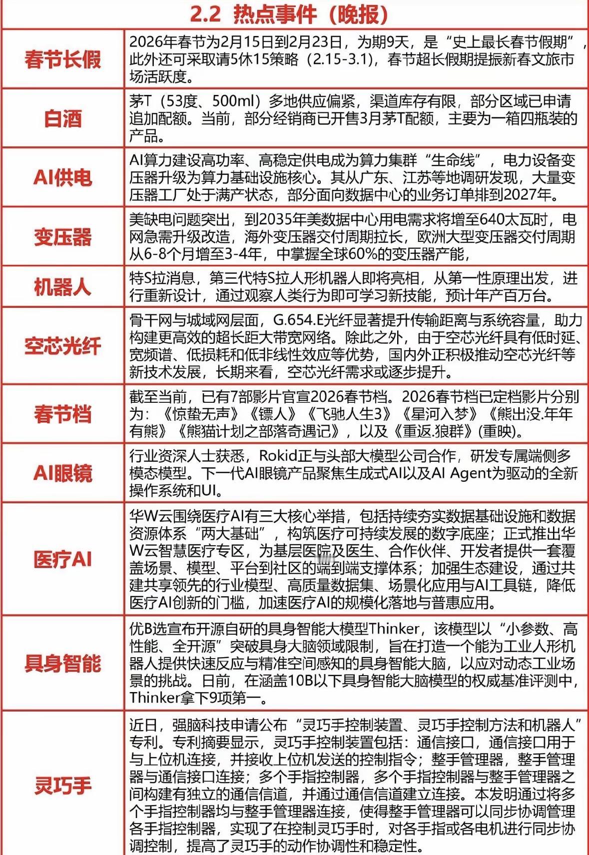
2月2日科技前沿速递:AI、医疗、智能设备等热点事件解析 2026年春节假期最长9天,文旅市场迎热潮。茅台供应紧张,AI算力推动变压器升级。特斯拉人形机器人将量产,光纤技术突破提升网络效能。医疗AI加速普惠,具身智能模型开源领先。春节档7部新片官宣,科技与消费双线爆发。

0 阅读:9
半城烟论财源

半城烟论财源

感谢大家的关注