2026年第一个现象级刷屏事件,就是腾讯元宝的抢红包活动了。新华社也转发打cal

林辉谈商业 2026-02-02 00:43:25

2026年第一个现象级刷屏事件,就是腾讯元宝的抢红包活动了。新华社也转发打call了,邀请大家一起解锁“元宝派”。这次真有望复制11年前的微信红包的盛况!

相比AI硬件一起吃肉,AI大模型基本上是赢者通吃,参考当年微信就知道了。现在腾讯已经出牌了,字节、阿里、百度必须跟上;四巨头将在春晚展开流量入口之争,看谁能成为最大的赢家吧。

对A股来说,量化时代消息驱动是非常重要的。腾讯元宝概念+AI应用方向,可能是下周甚至到年前的主线之一了。对应的机会,一是腾讯、阿里、字节概念+;二是各细分领域核心标的,有卡位优势的品种;三是AI营销、AI医疗、AI游戏等受益于C端流量的爆发。

当然,AI应用正宗的基本上在港股,A股很难找到一个真正基本面好的龙头。比如蓝色光标大股东在减持,昆仑万维、三六零等都是亏钱的!这就是应用端跟算力端最大的区别,不知道谁真正受益。

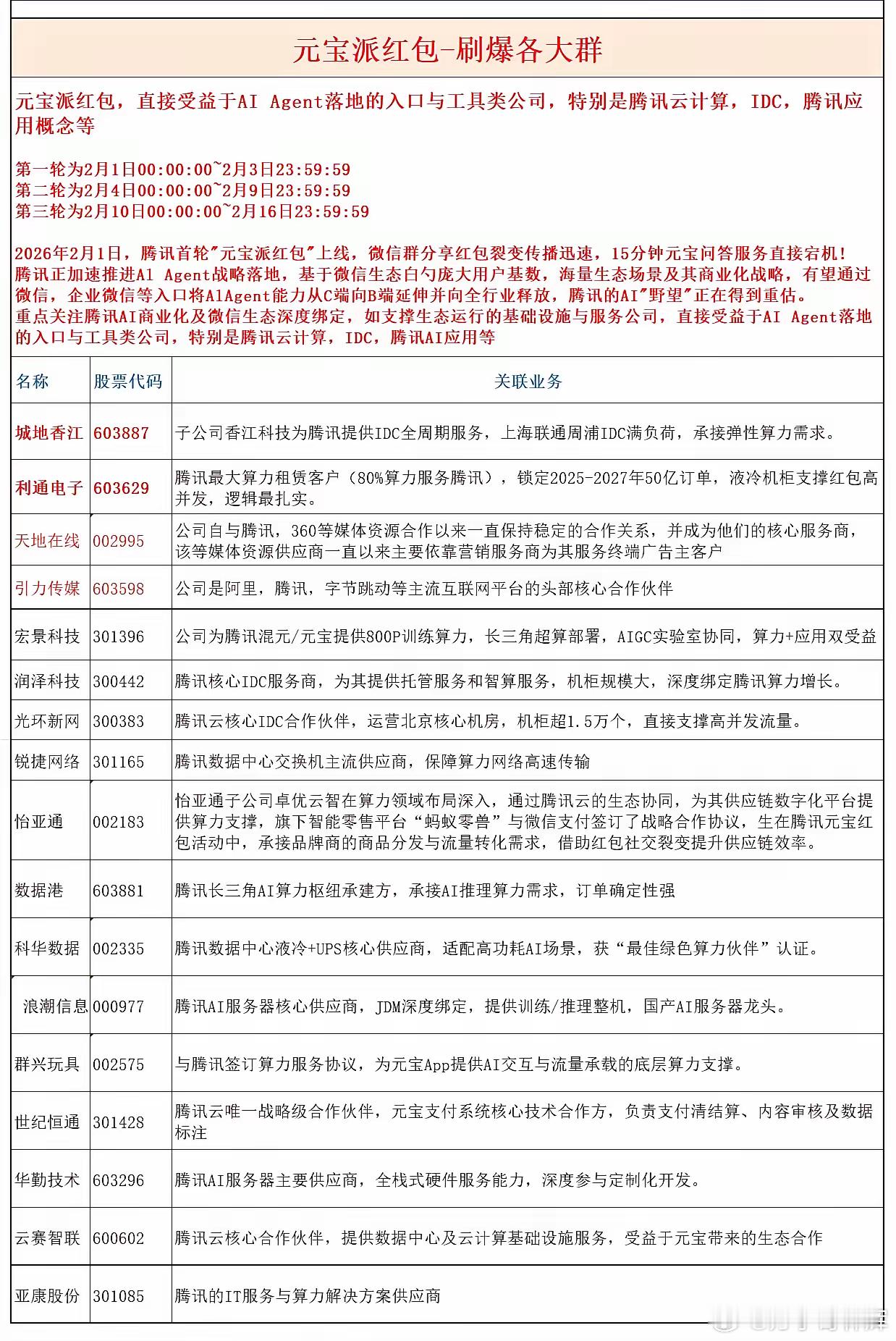
这是有人总结的受益方向,供大家参考吧:

0 阅读:0
林辉谈商业

林辉谈商业

感谢大家的关注