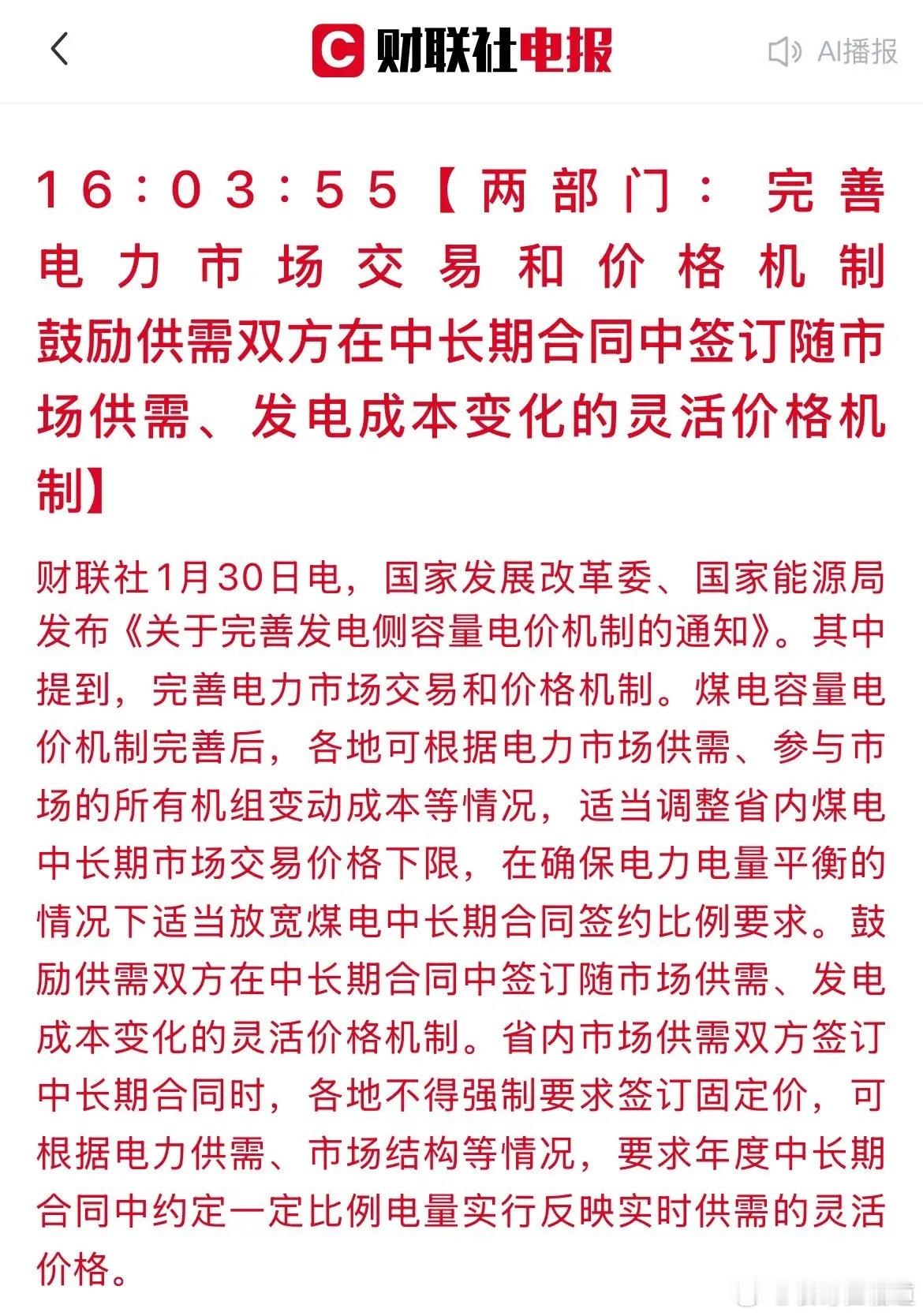
盘后大利好!电力盈利模式巨变!容量电价改革落地,这两大方向将直接受益!今天,国家

表哥体育记 2026-01-31 08:32:14

盘后大利好!电力盈利模式巨变!容量电价改革落地,这两大方向将直接受益!

今天,国家发改委、能源局两部门联合发布《关于完善发电侧容量电价机制的通知》。直指电力市场核心,系统性重塑电力行业的盈利模式。

核心看点:

1. 为“可靠能力”付费:首次在国家层面为煤电及符合条件的电网侧独立新型储能建立容量电价机制。意味着相关资产只要具备并维持可靠的供电/顶峰能力,即可获得稳定补偿,改变了过去“仅发电量产生收益”的单一模式。

2. 让电价反映真实供需:明确鼓励中长期合同签订灵活价格机制,打破“固定价”强制要求,使电价能更灵敏地反映市场供需与成本变化。

核心受益方向梳理:

1.火电容量电价直接补偿煤电固定成本,提升其投资回报率和运营稳定性。允许中长期合同价格更灵活,有助于在电力紧缺时获得更高电价收益。

·华能国际/华电国际/国电电力/大唐发电 等:全国性火电龙头,煤电资产规模大,直接受益于容量电价补偿,业绩弹性显著。

·浙能电力/皖能电力/粤电力A/申能股份 等:位于负荷中心或电力供需偏紧的省份,其煤电机组的容量价值和市场交易电价提升空间更大。

2.电网侧独立储能历史首次! 国家明确电网侧独立储能可以享受容量电价。这意味着大型储能电站从此有了清晰的商业模式,不再是“赔本赚吆喝”,行业投资将全面提速。

·南网储能:电网侧抽水蓄能和新型储能业务的纯正标的,在电网侧储能项目开发、运营上拥有先天优势。

·许继电气:电网系统内重要的装备和解决方案提供商。

·特变电工:变压器龙头,深度参与储能系统集成与EPC。

·三变科技:主营输变电设备,受益于储能配套建设。

·国电南瑞:电力自动化龙头,提供储能控制系统及整体解决方案。

·阳光电源/宁德时代/比亚迪 等:虽更多侧重电源侧、用户侧,但政策明确了储能的“系统价值”,对整个储能行业是强心剂,且不排除其参与电网侧项目。

·派能科技:储能电池核心供应商,电网侧储能项目的主力电池厂商。

3.电力市场服务与虚拟电厂电价机制更灵活、市场更复杂,对发电企业和用户的交易能力提出更高要求。需要专业的交易策略、软件平台和聚合资源的能力。

·国能日新:电力交易辅助决策软件龙头,为发电集团提供功率预测和交易报价策略服务,市场需求将随着价格波动加剧而提升。

·朗新科技:深入电力营销系统,连接海量用户侧资源,具备开展虚拟电厂、需求响应业务的潜力。

·远光软件/恒实科技:在电力企业信息化、能源互联网领域有布局,可能受益于电力市场改革带来的IT系统升级需求。

·国网信通(600131):电力信息化龙头,为电力市场交易提供数字化支撑。

·南网科技(688248):南方电网旗下企业,布局电力市场交易系统及智能运维。

本次改革是构建新型电力系统的关键一步,标志着电力商品属性全面强化。投资逻辑已从单纯追逐“新能源装机量”,转向寻找电力系统中 “具有调节能力的可靠资产” 和 “市场化的智慧服务”。

0 阅读:53

评论列表

九色

九色

2
2026-01-31 09:38

远光软件昨天五千股清仓了,就没有涨过,亏了好几千

表哥体育记

表哥体育记

感谢大家的关注