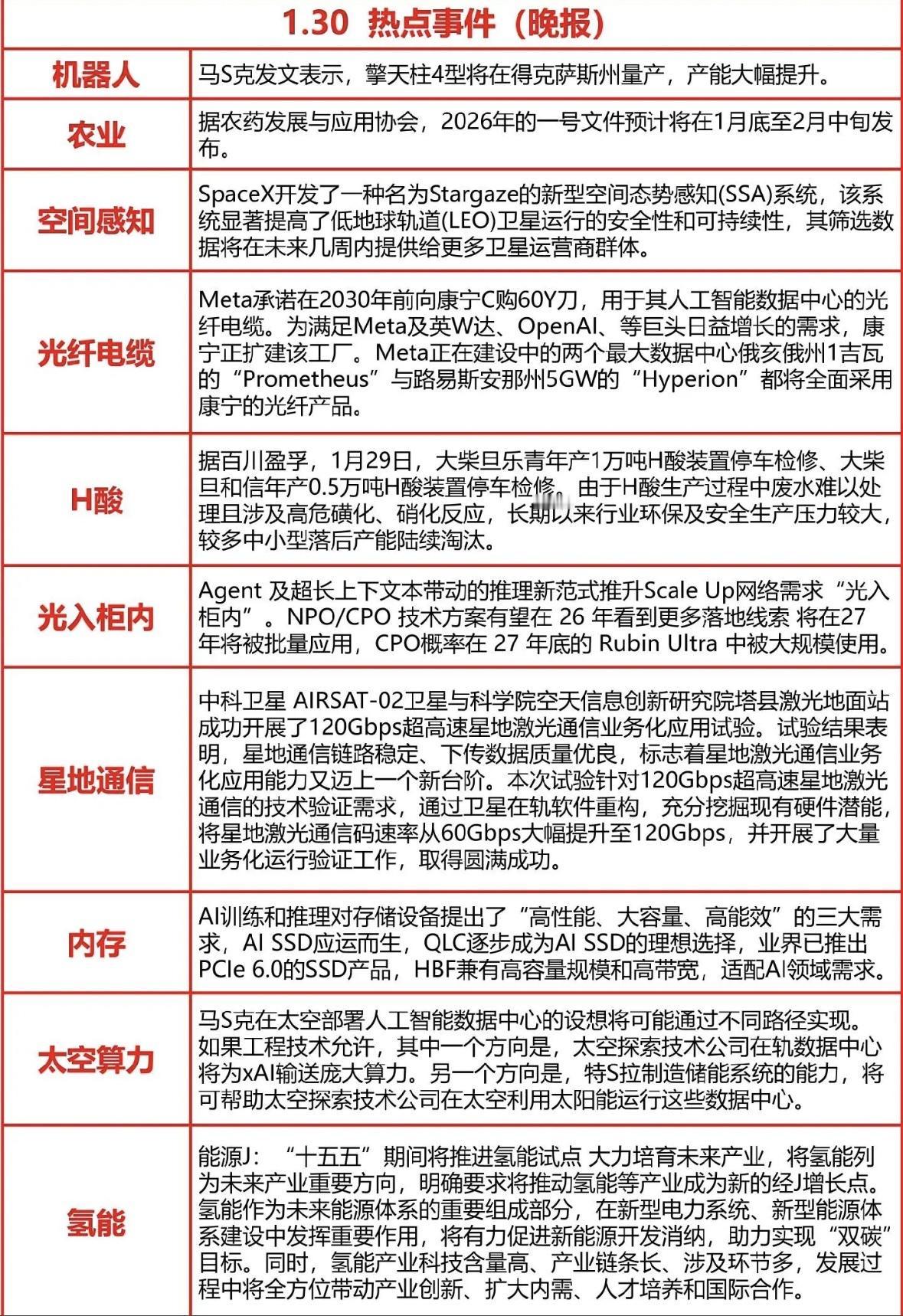
1月30日晚间新闻报道 科技前沿:擎天柱量产、星地激光通信突破、氢能产业崛起,AI驱动存储革新,太空算力构想引关注。
猜你喜欢
【5评论】【3点赞】
【1评论】
【1点赞】
半城烟论财源
感谢大家的关注
作者最新文章
热门分类
财经TOP
财经最新文章