藏书网
强迫自己背完这16个题型,圆锥曲线直接拿。下【95页】圆锥曲线解答题...
赵礼显得练练
2026-01-30 14:39:01
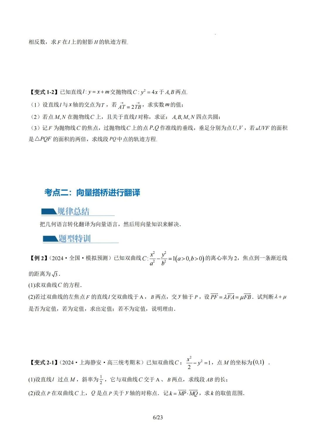
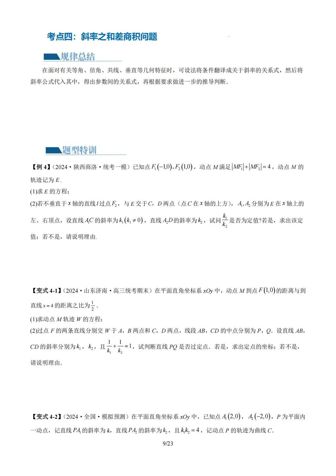
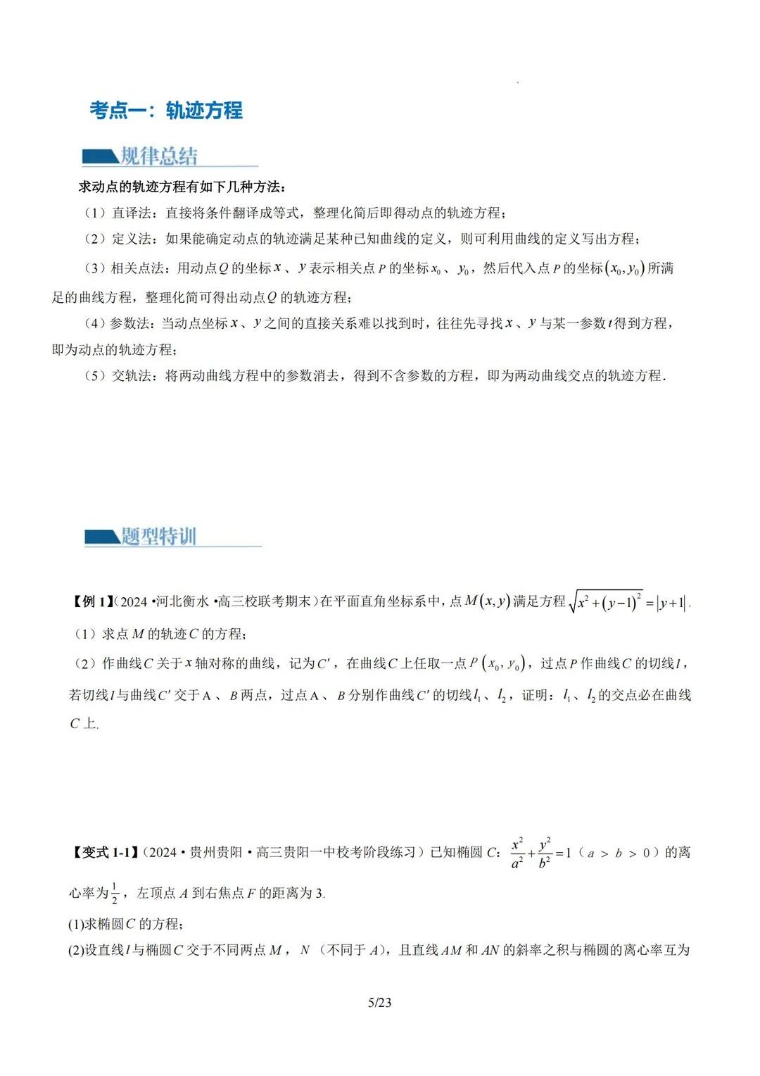
强迫自己背完这16个题型,圆锥曲线直接拿。下【95页】圆锥曲线解答题,可下载 可打印~ 圆锥曲线解答题反反复复就考这16个题型,每天背3个题型,背熟=开卷考
0
阅读:1
赵礼显得练练
感谢大家的关注
作者最新文章
1
高中函数反反复复就考这些题,吃透直接拿下。【269页】函数专题53种题...
2
寒假就做完这60题,不信圆锥曲线还学不好。【68页】圆锥曲线专题专练...
3
寒假就做完这60题,不信三角函数还学不好。【52页】三角函数专题,可以下载打印~
4
我宣布这是目前含金量Z高的高一期末试卷。【0044】有答案解析,可下载打印~
5
强迫自己背完这16个题型,圆锥曲线直接拿。下【95页】圆锥曲线解答题...
6
高一期末考前考后最值得刷的数学试卷!。【0036】有详细答案解析~可下载打印!
7
寒假最应该做的就是刷完这100道母题。【166页】提高计算能力必刷的1...
8
我愿称之为目前含金量最高的一套高三卷。【0034】2026届高三上第五...
9
我愿称之为目前含金量最高的高一试卷!。【0030】天一大联考高一年级1...
10
我愿称之为目前含金量最高的3套高三卷。【9978】高三期末考前必刷卷!...
热门分类
推荐
热榜
军事
NBA
体育
社会
明星八卦
娱乐
财经
科技
汽车
历史
国际
游戏
动漫
公益
搞笑
商业
互联网
数码
国际足球
房产
家居
时尚
科学探索
职场
育儿
股票
教育
影视
情感
热点
中国军情
武器
中国南海
中国足球
亚洲杯
科比
综合体育
CBA
投资
大咖秀
外汇
创业
风口
SUV
豪车
概念车
优惠
新能源
美国
欧洲
朝日韩
俄罗斯
孕期
街拍
婚姻
正能量