藏书网
申论范文:数字赋能,让城市更有温度
公考隔壁班王哥
2026-01-28 19:02:18
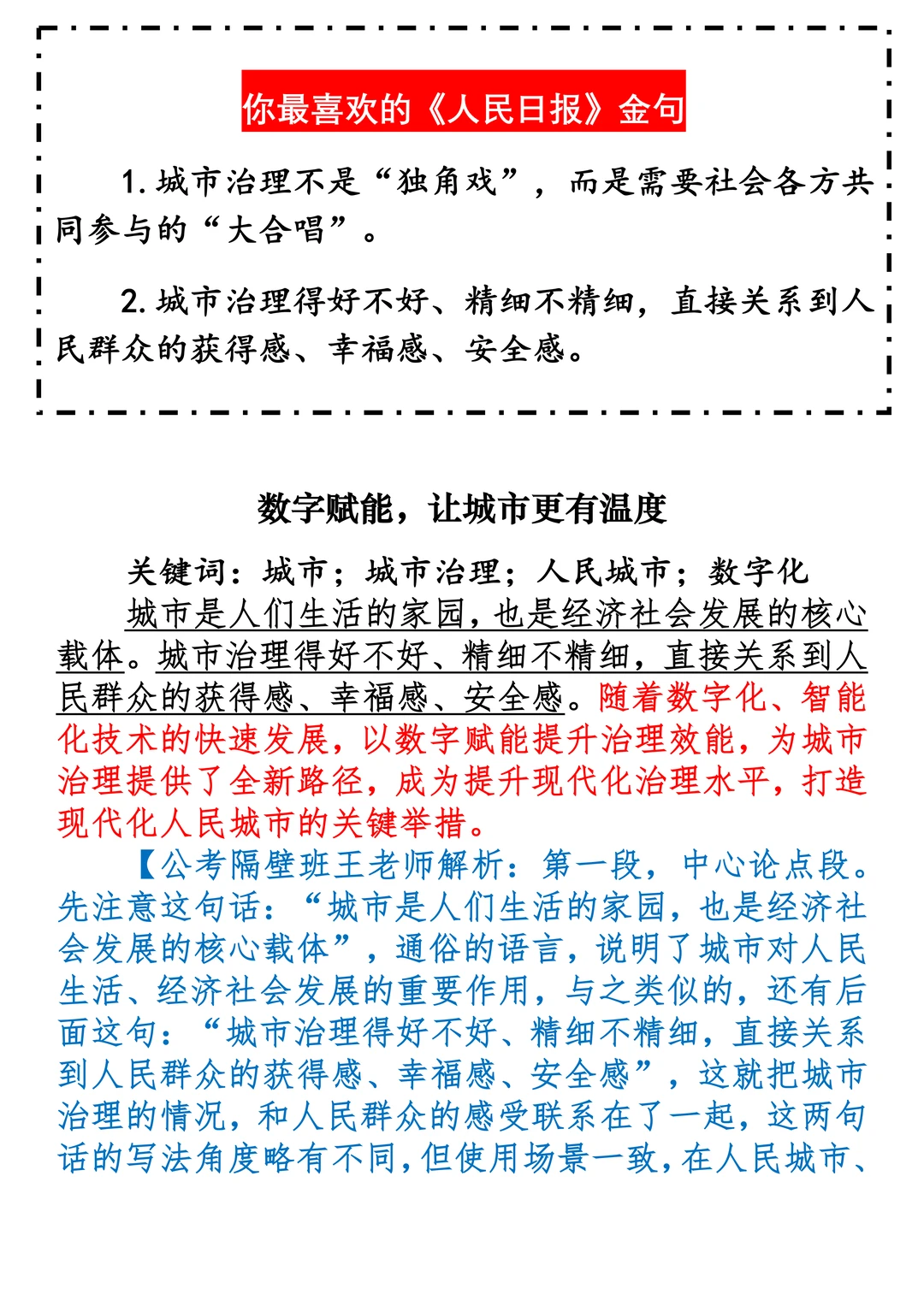
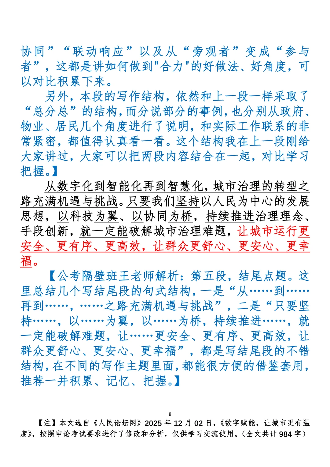
如何抄写:每日抄写文章发在“公考隔壁班王老师”账号,红色字是重点句和结构句,黑色字是正文,蓝色字是解析,大家抄写时不必抄蓝色字。建议先通读全文,做到心中有数再开始抄写,效果会更好。 关于文章:抄写文章来源于人民日报,但每篇文章我都根据申论考试要求进行了修改:一是重写或修改开头、结尾;二是统一段首句句式结构;三是调整段落字数,使文章结构更均衡;四是简化复杂长难句,使之更具可模仿性。每篇文章无论修改多少,都是基于申论考试要求,毫无对人民日报文章品评之意。(此处致敬人民日报)
0
阅读:4
公考隔壁班王哥
感谢大家的关注
作者最新文章
1
申论范文:以“四优”换“四心”
2
申论范文:数字赋能,让城市更有温度
3
申论范文:把实事办在群众“心坎上”
4
【重点范文】“最强大脑”是怎样炼成的
5
申论范文:追求实实在在的政绩
6
申论范文:“体育+”激活消费新活力
7
申论范文:基层治理的“出新”与“入心”
8
申论范文:把“冷”资源变成“热经济”
9
【重点范文】把握辩证关系 全面深化改革
10
将非遗“厚家底”转化为发展“新引擎”
热门分类
推荐
热榜
军事
NBA
体育
社会
明星八卦
娱乐
财经
科技
汽车
历史
国际
游戏
动漫
公益
搞笑
商业
互联网
数码
国际足球
房产
家居
时尚
科学探索
职场
育儿
股票
教育
影视
情感
热点
中国军情
武器
中国南海
中国足球
亚洲杯
科比
综合体育
CBA
投资
大咖秀
外汇
创业
风口
SUV
豪车
概念车
优惠
新能源
美国
欧洲
朝日韩
俄罗斯
孕期
街拍
婚姻
正能量
教育
TOP
1
校园抓拍,初中学妹
2
好利来招聘标准有多高,这也不行呐
3
这几个小朋友全网刷屏了!篮球场上一次小小的表演失误,几个小朋友临危不乱的救场,
4
这是我同事写的字,是体育老师,他的字可行说在当地整个教育系统都排得上名次。写的不
5
堂弟从美国做完交换生回来,跟我吐槽那边的留学圈现状,听得我真是老脸一红。他说
6
现在的女大学生这么讲究的吗?
7
上大学了,还是这种身材,还有救吗?
8
4人宿舍怎么分?
9
北大学堂上的一幕,不得不说,惊呆了。
10
这样的寝室有没有住过?
教育
最新文章
1
发现一个特别奇怪的现象!现在的女护士、女教师、女医生、女公务员,还有银行的女职员
2
重庆有家长称孩子初一入学的时候,家委会负责人就收取了500元的费用,其中到了教师
3
家委会收260元寒假大礼包说是大礼包,大概率就是4本寒假作业。家长质疑收
4
北京下死命令了!2027年底前,所有中小学必须一律取消1月14号,北京教育
5
北京下死命令了!2027年底前,所有中小学必须一律取消... 1月14号,北
6
北京下死命令了!2027年底前,所有中小学必须一律取消1月14号,北
7
辽宁省教育厅最新发布:辽宁农业职业学院,辽宁省交通高等专科学校,辽宁职业学院,辽
8
劳A的“三通一达”双标了?有美国女留学生忍不住跳出来吐槽了:“我们如果跟美国人
9
北京下死命令了!2027年底前,所有中小学必须一律取消北京直接给中小学下死
10
班级评选优秀学生,闺女得了0票