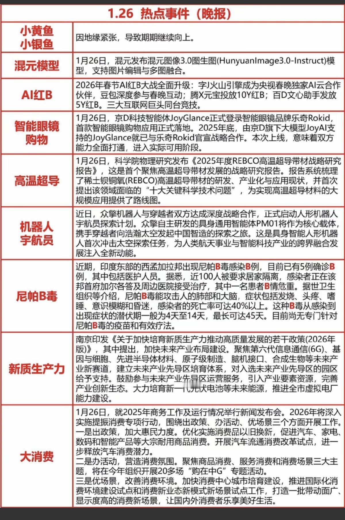
1.26周一 晚间 重要财经信息汇总! 1.黄金,白银 2.混元模型,智能眼镜购物 3.机器人宇航员 4.高温超导 5.尼帕病毒 6.大消费
猜你喜欢
【1评论】【8点赞】
【4评论】
【1点赞】
【1评论】
【6点赞】
【3评论】【3点赞】
【2评论】【1点赞】
金鸡牛鸣笙
感谢大家的关注
作者最新文章
热门分类
财经TOP
财经最新文章