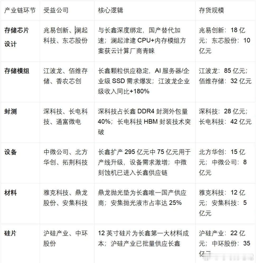
半导体的最新变量在即! 半导体最大的变量事件就是长鑫科技上市。因为长鑫科技上市的时间越来越近了,或许就在春节前。这样就会导致半导体和储存芯片带来一波比较大的行情。 第二个就是半导体的储存一直在涨价,特别是储存半导体一直在疯涨,导致很多公司明年的手机出货量进行了下调,也许会影响到汽车的销量。A股又突然跳水

半导体的最新变量在即! 半导体最大的变量事件就是长鑫科技上市。因为长鑫科技上市的时间越来越近了,或许就在春节前。这样就会导致半导体和储存芯片带来一波比较大的行情。 第二个就是半导体的储存一直在涨价,特别是储存半导体一直在疯涨,导致很多公司明年的手机出货量进行了下调,也许会影响到汽车的销量。A股又突然跳水

作者最新文章
热门分类
财经TOP
财经最新文章