藏书网
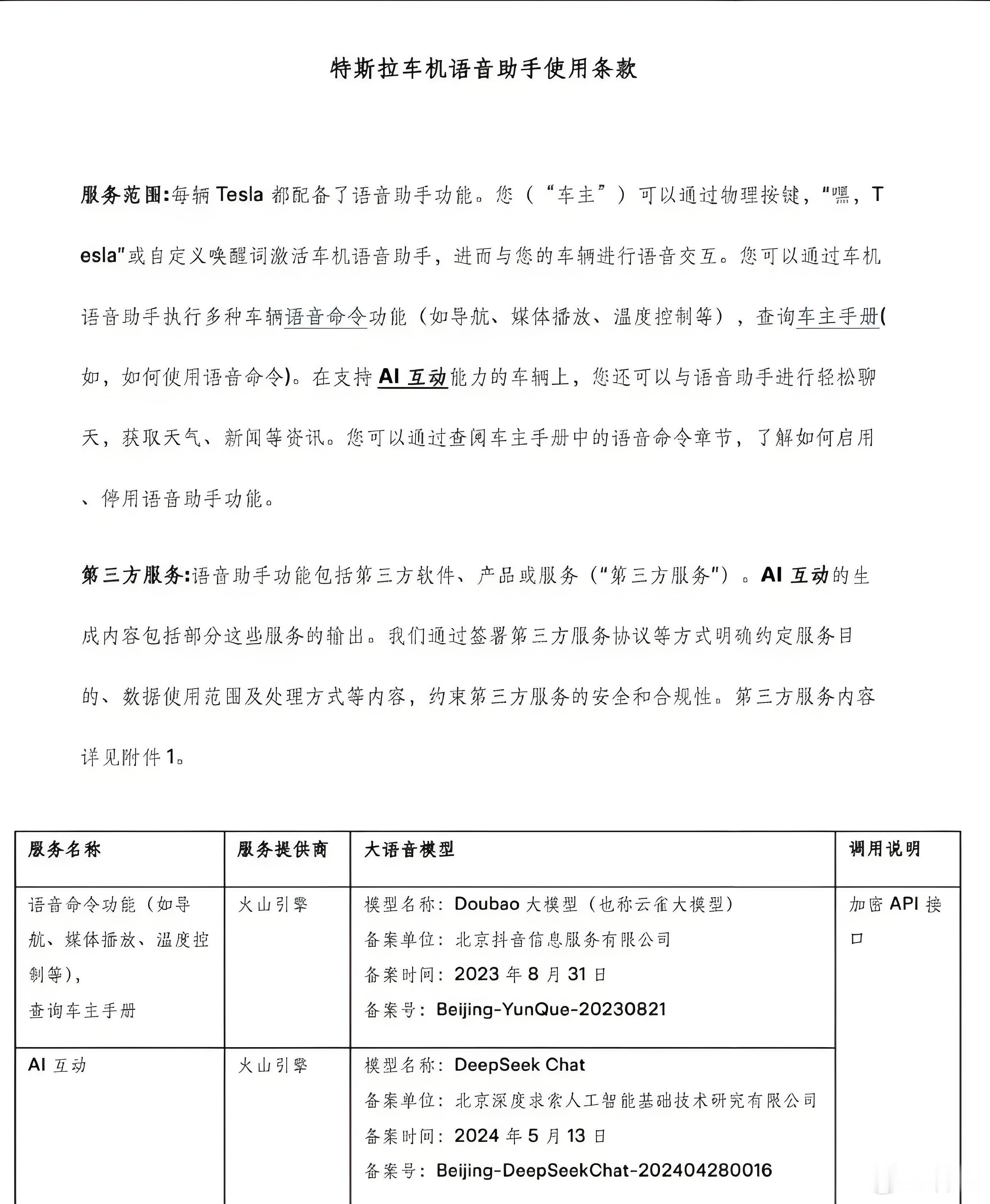
特斯拉中国版的语音助手看起来马上要OTA了…豆包+DeepSeek,这组合在你心
鹅毛聊车
2026-01-20 14:05:50
特斯拉中国版的语音助手看起来马上要OTA了…豆包+DeepSeek,这组合在你心中算什么水平?
0
阅读:0
鹅毛聊车
感谢大家的关注
作者最新文章
1
36氪报道理想26年L系列改款车型的信息,我给大家划一下重点:❶2026款L9车
2
看来理想OTA 8.2.0,预计1月20日开启全系推送。更新了啥你们应该都知道了
3
分享一波维他动力的大头BoBo高清壁纸~无水印,有需要自取~
4
不建议大家购买理想Livis 眼镜的理由+1「不知不觉中,每天就会多花几个小时在
5
这是谁拍的极氪8X…这个角度看起来挺Q的…是我的问题吗?甚至有点像老头乐版本了。
6
群里捡到一张图,标题为「2026年重点关注品牌产品上市节奏」。这么看,2026年
7
理想汽车7年超低月供购车方案也来了~算是继特斯拉、小米以后,第三家官宣类似政策的
8
特斯拉中国版的语音助手看起来马上要OTA了…豆包+DeepSeek,这组合在你心
9
上海下雪、杭州下雪与我无瓜,反正最近也不用出差去这俩地方。看看深圳的天气,中午其
10
什么马?理小马!🐴
热门分类
推荐
热榜
军事
NBA
体育
社会
明星八卦
娱乐
财经
科技
汽车
历史
国际
游戏
动漫
公益
搞笑
商业
互联网
数码
国际足球
房产
家居
时尚
科学探索
职场
育儿
股票
教育
影视
情感
热点
中国军情
武器
中国南海
中国足球
亚洲杯
科比
综合体育
CBA
投资
大咖秀
外汇
创业
风口
SUV
豪车
概念车
优惠
新能源
美国
欧洲
朝日韩
俄罗斯
孕期
街拍
婚姻
正能量
汽车
TOP
1
“中国汽车流通协会”给出的纯电动车一年保值率排名。小米su7以88.91%的一年
2
这个是真的吗?
3
【埃安N60新消息曝光:3月开启预售,最长续航630km】日前,埃安N60迎来首
4
方程豹30万销量达成,钛7占了三分之一,不得不说钛7这款车型立大功了。其实钛
5
2026款日产Pathfinder作为中期改款车型,保留3.5升V6自然吸气发动
6
14万级全新威兰达到店全新威兰达,不玩虚的。采用原汁原味丰田全球设计语言,美版同
7
别克至境SUV官宣“新年入新境”,贯穿式尾灯颜值拉满✨奥特能2.0平台+增程混动
8
我就发现了,上次雷军1月3日的直播,不仅仅是让很多喜欢断章取义蹭小米热度的人彻底
9
不是,这真的假的,有人能来解释一下吗
10
上汽大众大众品牌:2025稳居百万阵营,2026全面焕新大反攻!近日,上汽大众
汽车
最新文章
1
看了看国内12月份燃油车SUV销量榜,依旧被合资车牢牢霸占,幸亏自主品牌车企率先
2
2026年车企正面临多重挑战,各大车企提高了销量目标,但国内汽车市场在连续两年补
3
10万块就能买旗舰版的A级SUV——宋ProDM-i,值不值得?18.3kWh
4
【3月上市,广汽丰田铂智7即将到来!】近日,汽车焦点从相关渠道获悉,广汽丰田铂智
5
如果你有6万块钱,到底是买二手车还是新车划算?如今又到了年底,很多朋友又到了考虑
6
现代胜达
7
燃油紧凑型SUV价格降到了5.98万元,很多用户怕五菱因为这款车销量太大反悔无货
8
比亚迪2026年销量的下一个爆点在哪里?把26款的秦plus、海豹05、秦L、海
9
一款4米7多、轴距2米8多、1.5T动力的SUV最便宜能卖多少钱?这放在前几年不
10
开车的30个好习惯:1.冷车启动先热车1分钟2.停车方向盘回正3.停车车头朝外4