1月18日晚间热点新闻汇总 川普拟对多国加税施压购岛;3D打印心脏突破;人形机

半城烟论财源 2026-01-18 19:24:25

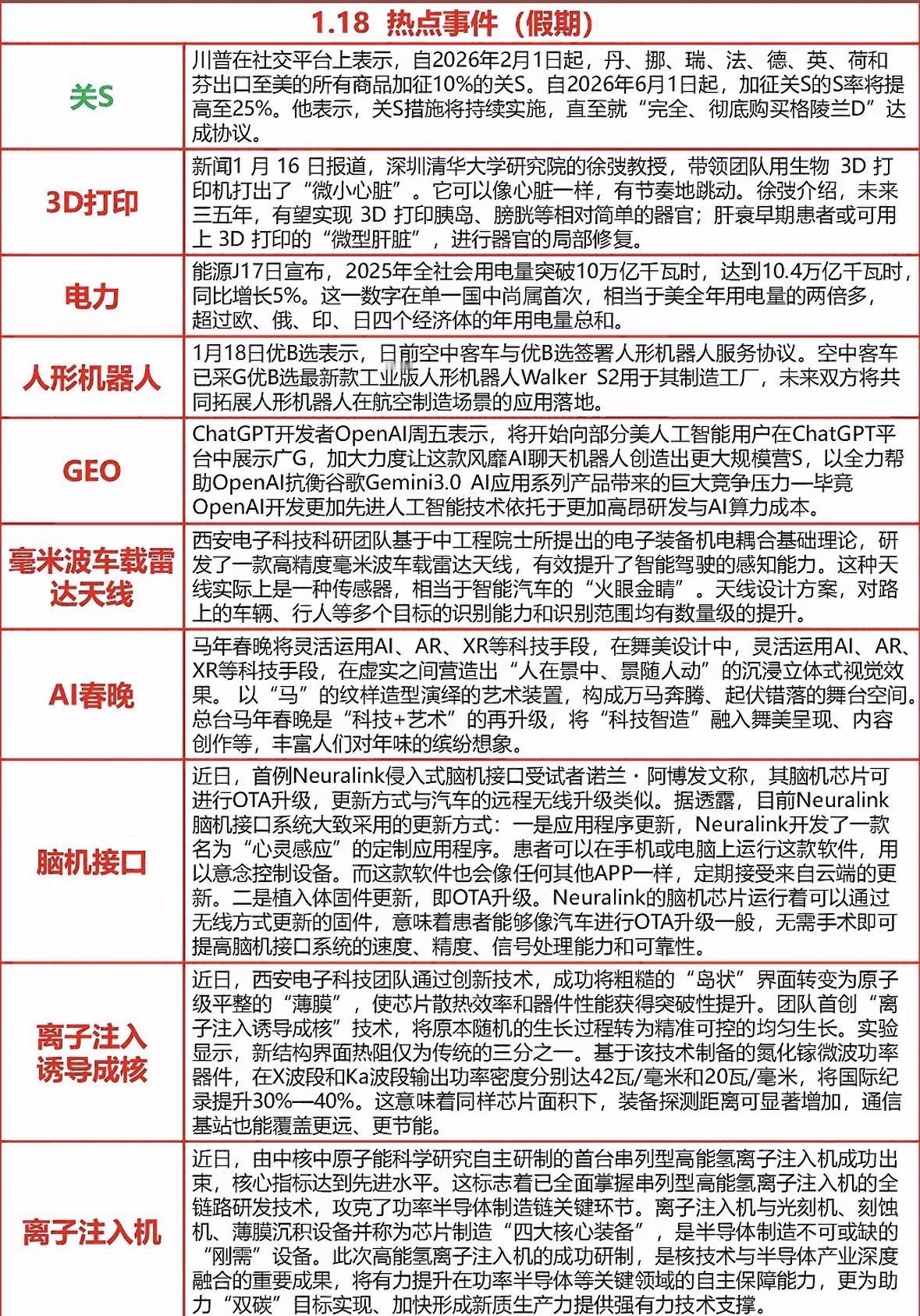
1月18日晚间热点新闻汇总 川普拟对多国加税施压购岛;3D打印心脏突破;人形机器人进军航空;脑机接口可无线升级;春晚科技艺术融合;芯片散热技术革新;氢离子注入机突破。

0 阅读:38
半城烟论财源

半城烟论财源

感谢大家的关注