科技热点速递商业房D降X、半导体设备国产化、遥感卫星发射成功等科技新闻一览

半城烟论财源 2026-01-15 18:23:22

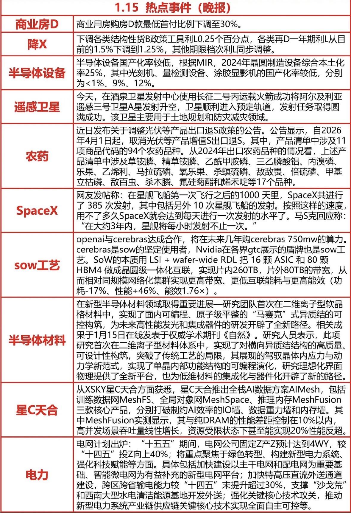
科技热点速递 商业房D降X、半导体设备国产化、遥感卫星发射成功等科技新闻一览 商业房贷首付下调,光伏出口退税取消。半导体国产化率低,星舰发射加速。AI算力合作突破,电网投资聚焦绿色转型。新材料研究登《自然》。

0 阅读:25
半城烟论财源

半城烟论财源

感谢大家的关注