装修像打怪,流程一乱全盘皆输!
😭 作为过来人,
我梳理了这份超清晰的全流程步骤表,
一步步该做什么、盯什么,全都标清楚!
小白直接存,照着做保证不乱套!
第1关:准备阶段(1-2个月,最关键!)
核心任务: 确定风格、找设计师/工长、审核报价。
重点提示: 别急着开工!方案、预算、施工方三样必须定妥,能避免后期绝大部分扯皮。多看案例,明确需求。
第2关:拆改阶段(约1周,打骨架)
核心任务: 拆墙、砌墙、铲墙皮、换窗。
重点提示: 现场确认拆改图,承重墙绝不动!新窗户需定制,尽早测量。
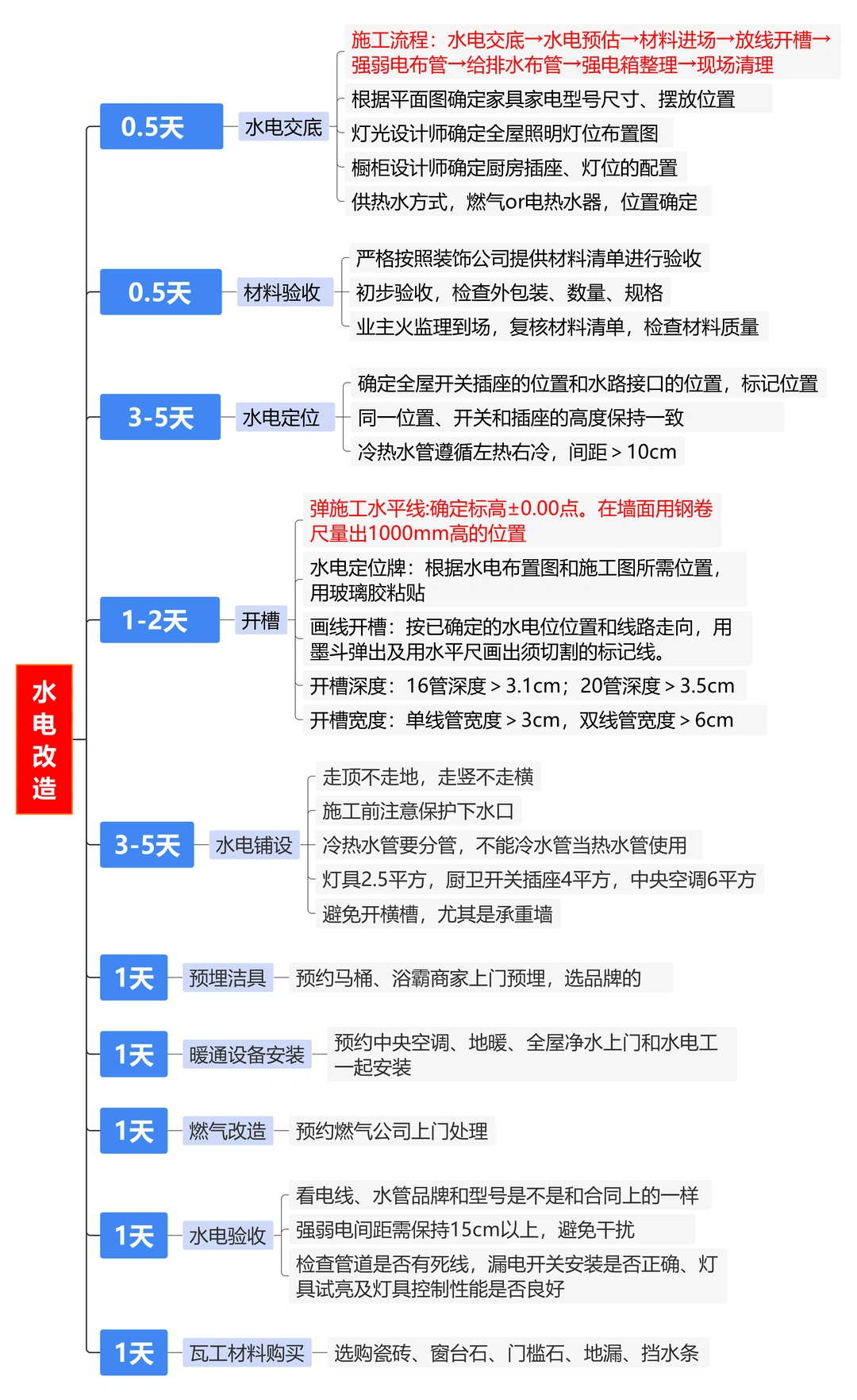
第3关:水电阶段(约2周,布“血管”)
核心任务: 水电开槽、布管穿线、预留点位、验收。
重点提示: 亲自到场,根据家具尺寸确认所有插座、开关位置!并拍照存档每面墙的水电走向。
第4关:瓦工阶段(约2-3周,铺“皮肤”)
核心任务: 做防水、贴瓷砖、地面找平。
重点提示: 紧盯卫生间防水测试(闭水24小时),检查瓷砖是否空鼓、平整。提前买好地漏、止逆阀。
第5关:木工阶段(约1-2周,做“造型”)
核心任务: 吊顶、背景墙、柜体基层。
重点提示: 检查吊顶平整度,确认灯位、窗帘盒尺寸。定制柜可在此阶段复尺。
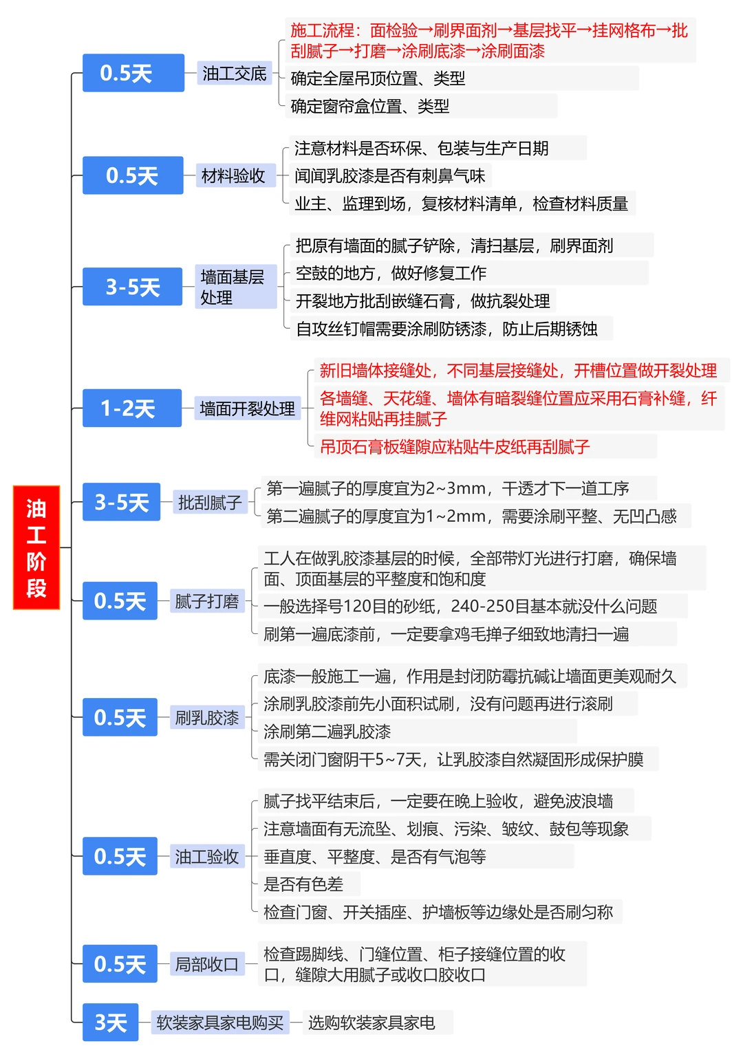
第6关:油工阶段(约2-3周,上“美颜”)
核心任务: 刮腻子、打磨、刷乳胶漆/贴墙布。
重点提示: 刷漆前检查墙面平整度,乳胶漆色号最后确认。刷完后关窗阴干,避免开裂。
第7关:安装阶段(约2-3周,拼装“家具”)
核心任务(按顺序!):
厨卫吊顶、灯具开孔
全屋定制柜、室内门
铺地板
开关插座、灯具
洁具、厨电、五金
重点提示: 做好成品保护!规划好地板和柜子的安装顺序,避免磕碰。
第8关:软装阶段(1-2周,注入“灵魂”)
核心任务: 开荒保洁、家具进场、窗帘安装、装饰布置。
重点提示: 开荒保洁可找专业的。大件家具先进场,小装饰品入住后慢慢添,更有生活味。
💡 流程心法:
沟通为王:每个环节开始前,和师傅再过一遍要求。
提前规划:定制类产品(窗户、门、柜子)生产周期长,务必提前。
材料衔接:下一步要用的材料,在上一步施工时就要备好。
按这张表一步步走,装修真的没那么可怕!祝你装出理想家!🏡






