藏书网
24年第一批上海新房热门盘选择策略与分析
清风说新房啊
2024-04-03 22:03:12
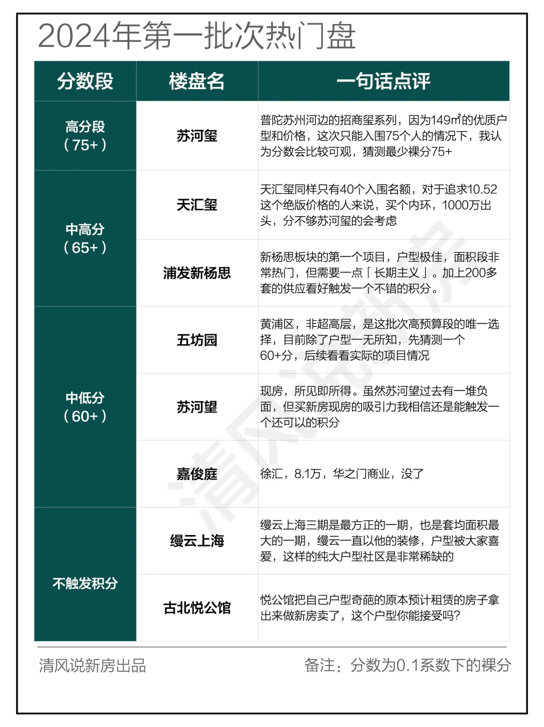
主要信息都在图上啦,讨论找我欢迎加入我的群聊
0
阅读:0
清风说新房啊
感谢大家的关注
作者最新文章
1
24年第一批上海新房热门盘选择策略与分析
2
嘉俊庭样板间首开实拍图,你觉得咋样?
3
长风宸嘉项目物业招标开启,11.8元物业费
热门分类
推荐
热榜
军事
NBA
体育
社会
明星八卦
娱乐
财经
科技
汽车
历史
国际
游戏
动漫
公益
搞笑
商业
互联网
数码
国际足球
房产
家居
时尚
科学探索
职场
育儿
股票
教育
影视
情感
热点
中国军情
武器
中国南海
中国足球
亚洲杯
科比
综合体育
CBA
投资
大咖秀
外汇
创业
风口
SUV
豪车
概念车
优惠
新能源
美国
欧洲
朝日韩
俄罗斯
孕期
街拍
婚姻
正能量