藏书网
爱车的车泽的文章
周鸿祎回应魏建军:“首先你要造出好车,但是有好车就会有流量吗?还是需要借助营销让
财经
2024-08-23 13:20
#小孩骑行被碾压身亡肇事司机移送检方# 或被起诉过失致人死亡罪! 我查了一下资料
社会
2024-08-23 13:20
212公布价格了,13.99万元起。2.0T前后硬桥,牧马人超级平替版出现了!作
汽车
2024-08-23 13:20
#星纪元发布会技术含量高达50%# #高新华称星纪元es碰撞测试超400次#
汽车
2024-08-22 21:08
网友搞的:2023年部分车企/集团单车利润表,看看现在的车企卖一辆车亏多少钱。
汽车
2024-08-22 12:08
雷军:小米卖一辆车亏6万多。坦率地说,车企亏损的主要原因是前期的高投入,包括工厂
财经
2024-08-22 12:08
长城首搭无图方案城市NOA车型,魏牌全新蓝山上市。智驾Max售价29.98万,智
汽车
2024-08-22 12:08
极氪确定要推出油混车,首款或为品牌大型旗舰SUV车型。近日,极氪智能科技副总裁林
汽车
2024-08-22 12:08
就是这么爷们!魏建军:要让广大用户得到认可才是认可,红衣蹭车代表不了什么。(图片
汽车
2024-08-22 11:08
25亿尘埃落定,赛力斯汽车销售公司正式更名为问界。天眼查App显示,近日,赛力斯
汽车
2024-08-22 11:08
19.59万元~29.99万元!2025款#星纪元ES 正式上市##EXEED星
汽车
2024-08-22 06:10
64.8万元起售,雪佛兰TAHOE太浩上市。新车定位美式全尺寸SUV,道朗格(T
汽车
2024-08-21 16:10
《黑神话》第一波梗来了.....
汽车
2024-08-21 16:10
长城汽车回应被南方电网拉黑:公开致歉。长城在声明中承认了错误:在2022年11月
汽车
2024-08-21 15:10
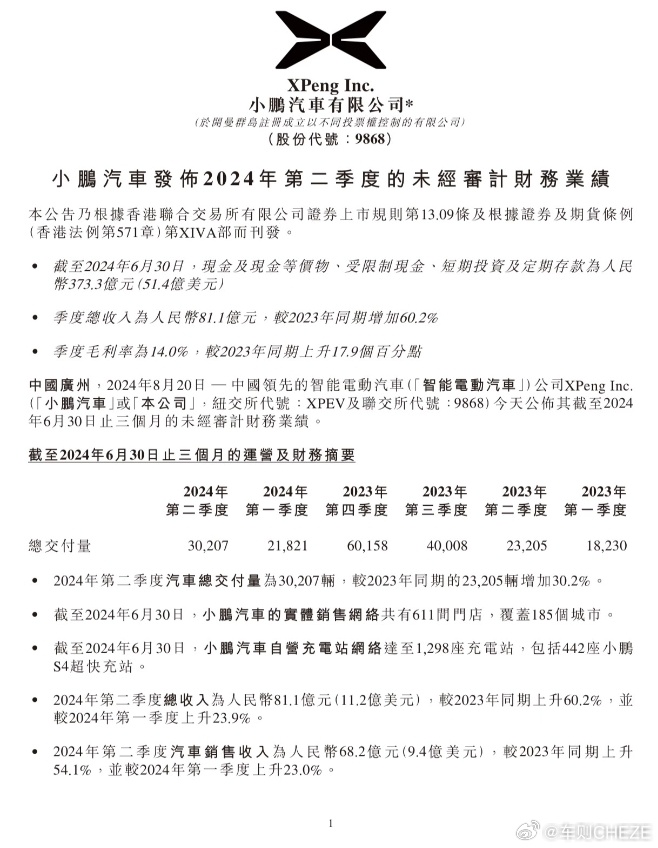
毛利率四连涨,小鹏汽车2024年第二季度财报公布。通过技术降本的兑现和大众战略合
财经
2024-08-20 19:04
余承东坐阿维塔 11赶赴见证长安入股引望。作为参考:长安阿维塔用115亿,
汽车
2024-08-20 16:04
比亚迪元PLUS,在欧洲被加税加到超30万人民币了.....
汽车
2024-08-20 14:50
才6年的新能源车,热失控起火烧掉小区地库。有媒体爆料,8月19日上午,广东省惠州
汽车
2024-08-20 12:35
道高一尺魔高一丈....理想汽车李厂长人在家中坐,碰瓷天上来,这个医疗碰瓷我是万
汽车
2024-08-20 13:28
欣赏一下比亚迪的...五金专家。金手指、金眼睛、金耳朵、金鼻子我都能理解,但汉斯
汽车
2024-08-20 12:36
第一页
下一页
爱车的车泽
感谢大家的关注
热门分类
推荐
热榜
军事
NBA
体育
社会
明星八卦
娱乐
财经
科技
汽车
历史
国际
游戏
动漫
公益
搞笑
商业
互联网
数码
国际足球
房产
家居
时尚
科学探索
职场
育儿
股票
教育
影视
情感
热点
中国军情
武器
中国南海
中国足球
亚洲杯
科比
综合体育
CBA
投资
大咖秀
外汇
创业
风口
SUV
豪车
概念车
优惠
新能源
美国
欧洲
朝日韩
俄罗斯
孕期
街拍
婚姻
正能量