藏书网
金鸡牛鸣笙的文章
3.13周五 最新:上市公司公告精选汇总! 主要涉及:资产重组、股权转让、实控
财经
2026-03-13 07:32
3.13周五 上市公司利空公告汇总! 主要涉及部分公司:退市、立案、重整、风
财经
2026-03-13 07:32
3.13周五 财经热点信息汇总! 1.OpenClaw龙虾🦞,安全风险 2
财经
2026-03-13 01:31
英国,取消“海上风电进口关税”! 风电产业受益股整理: 1.海工装备(产能缺口
财经
2026-03-13 01:31
3.13周五 财经热点必读! 1.甲醇(霍尔木兹海峡关闭) 2.OCS交
财经
2026-03-13 01:31
3.12周四 知名游资大佬 抢筹龙虎榜! 群总,没有操作信息! 章盟主
财经
2026-03-12 21:31
3.13周五 市场热点方向+投资逻辑! 1.算电协同 2.风电,储能 3.化
财经
2026-03-12 21:31
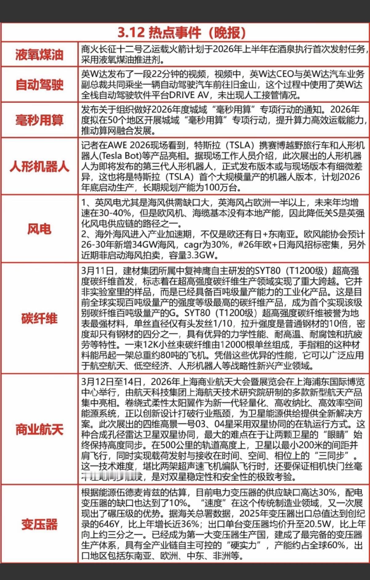
3.12周四 晚间 财经热点信息汇总! 1.液氧煤油 2.毫秒用算 3.
财经
2026-03-12 21:31
A股市场:涨价题材梳理! 1.芯片(存储芯片、元件、芯片设计) 2.传统能源(
财经
2026-03-12 20:34
3.13周五 财经热点信息汇总! 1.氦气供应短缺 2.天然气涨价预期 3.
财经
2026-03-12 21:31
3.13周五 上市公司公告 精选! 多家公司年报业绩,化工品涨价,股权转让、
财经
2026-03-12 21:31
3.12周四 看看游资大佬们都买了啥? 龙虎榜数据! 群总:继续没有消息!
财经
2026-03-12 20:34
重磅!风电行业关税调整! 英国自4月1日起,取消33项风电组件进口关税,叶片、电
财经
2026-03-12 20:34
3.13周五 成交活跃个股+人气热搜榜! 1.电力+算力 2.储能+智能电网
财经
2026-03-12 18:31
3.12周四 看看游资大佬们都买了啥? 龙虎榜数据! 群总:继续没有消息!
财经
2026-03-12 18:31
3.12周四 知名游资大佬 抢筹龙虎榜! 群总,继续没有消息! 章盟主
财经
2026-03-12 18:31
3.12周四 知名游资大佬 抢筹 龙虎榜! 游资抢筹焦点:风电、原油、煤电、
财经
2026-03-12 18:31
3.12周四 主力大资金抢+筹出逃个股榜! 资金抢筹: 煤炭开采、油气化工、
财经
2026-03-12 18:31
3.12周四 看看游资大佬们都买了啥? 龙虎榜数据! 游资大佬抢筹焦点: 原
财经
2026-03-12 18:31
3.12周四 涨停板股票:连板核心! 1.电力+煤炭 2.绿电+光伏 3.智
财经
2026-03-12 18:31
第一页
下一页
金鸡牛鸣笙
感谢大家的关注
热门分类
推荐
热榜
军事
NBA
体育
社会
明星八卦
娱乐
财经
科技
汽车
历史
国际
游戏
动漫
公益
搞笑
商业
互联网
数码
国际足球
房产
家居
时尚
科学探索
职场
育儿
股票
教育
影视
情感
热点
中国军情
武器
中国南海
中国足球
亚洲杯
科比
综合体育
CBA
投资
大咖秀
外汇
创业
风口
SUV
豪车
概念车
优惠
新能源
美国
欧洲
朝日韩
俄罗斯
孕期
街拍
婚姻
正能量