藏书网
傲玉评游戏的文章
EDG咋不ban小火龙啊,这刚开局就拿了两个头~[笑cry]#EDG对战IG##
2024-03-05 20:06
#WBG上调二队打野# 二队打野调上来,就问这个打野什么时候上[允悲]不熟悉?看
2024-03-05 19:06
小伞:今年野核天下?今年是milkyway的天下!·他确实太顶了,把把MVP怎么
2024-03-05 17:06
AJ小学的时候发型都这么潮吗?遥遥领先![并不简单]#游戏233# #英雄联盟#
2024-03-05 15:06
LGDhaichao回复微博私信:外国人的💩都是香的[允悲],你觉得这个回复有
2024-03-05 14:06
红米最近参与的超话:Jackeylove、JDG[允悲]网友:tabe:井盖好不
2024-03-04 16:06
开始乱投医了?WBG输给FPX后超话有人喊话石头赶路,赶紧去请Tarzan!#W
2024-03-03 18:05
看到这个广告没有绷住···抱歉~我的[允悲]#游戏233# #超话创作官#
2024-03-03 18:05
FPX打野太猛了,确实RNG应该不会放这个打野了[笑cry]#WBG对战FPX#
2024-03-03 17:05
自从官方回应了霸哥开挂之后,官方评论区太搞笑了,什么请问官方什么时候出“至死不人
2024-03-03 09:05
Fisher第二波被阿卡丽击杀~感觉玩不了啊~#EDG对战RA##游戏233#
2024-03-02 21:05
Fisher这波被阿卡丽击杀有点没想到啊#EDG对战RA##游戏233#
2024-03-02 21:05
AJ这么没排面?Letme:3楼大哥能辅助一下吗?谢谢我是AJ上海海事小学:不行
2024-03-02 15:15
真的有被这位网友笑到:教练 40 多岁收拾的还挺精神[允悲][允悲]#2024l
2024-03-02 00:05
#姿态#刚才看姿态开箱子,他们steam换号,完后弹出来了个谁要玩游戏,有一个头
2024-03-01 23:11
模拟器玩不成手游啊,这不扯呢,还有其他办法?[思考]#DNF手游先遣测试###D
2024-03-01 22:05
Ning:BIN在掏鸟?宝蓝:好不文雅,别人都说换挡Ning:挂挡!他真在掏,打
2024-03-01 17:05
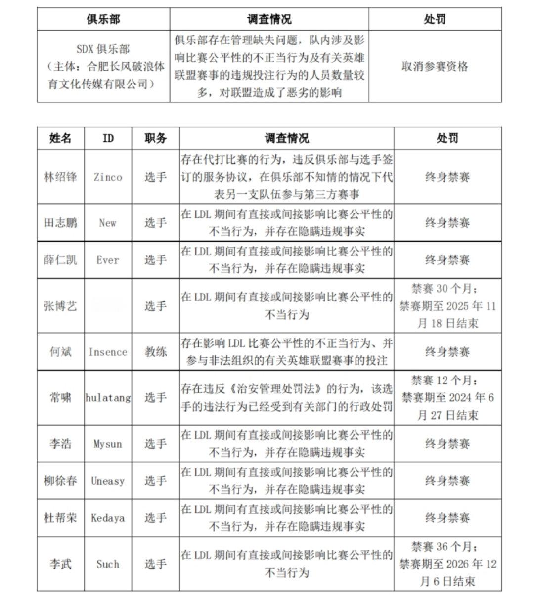
LDL假赛处罚公告,前某队上单New,某对辅助等人终身禁赛#2024lpl春季赛
2024-02-29 20:05
可以进了,罚完站的可以直接冲了#DNF手游先遣测试# #地下城与勇士手游
2024-02-29 11:05
压根进不去啊,还被限制时间了~[允悲]#DNF手游先遣测试# #地下城与
2024-02-29 10:05
第一页
下一页
傲玉评游戏
感谢大家的关注
热门分类
推荐
热榜
军事
NBA
体育
社会
明星八卦
娱乐
财经
科技
汽车
历史
国际
游戏
动漫
公益
搞笑
商业
互联网
数码
国际足球
房产
家居
时尚
科学探索
职场
育儿
股票
教育
影视
情感
热点
中国军情
武器
中国南海
中国足球
亚洲杯
科比
综合体育
CBA
投资
大咖秀
外汇
创业
风口
SUV
豪车
概念车
优惠
新能源
美国
欧洲
朝日韩
俄罗斯
孕期
街拍
婚姻
正能量