全国公积金迎来重大松绑!北京、上海、广州等20城新政已落地,公积金彻底告别“只能

聪明的冰淇淋 2026-03-12 08:33:17

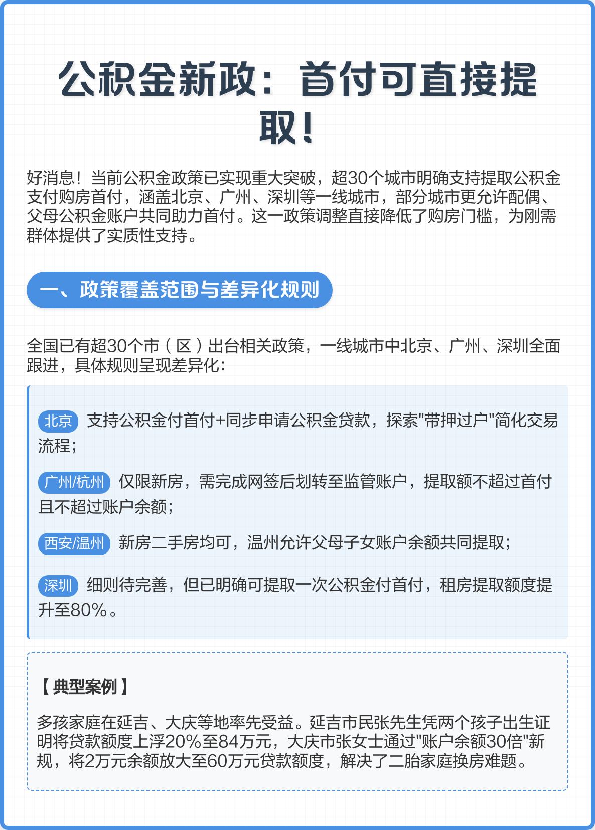
全国公积金迎来重大松绑!北京、上海、广州等20城新政已落地,公积金彻底告别“只能买房”时代,转向住房消费全周期支持,工薪族直接受益! 新政放开4大提取场景,额度全部拉满:租房每月最高可提3000元,缓解租房压力;装修最高可提50万元,装修不用愁;物业费每月可提300元,日常开支减负;大病医疗年度最高可提10万元,关键时刻能救急。 给大家算笔明白账:月薪1万,公积金每月缴存2400元,新政后每年可多提取约1.2万元。这笔钱从“沉睡账户”变成“活现金”,租房、装修、看病、交物业费都能用,实实在在减轻生活负担。 过去公积金只能锁在账户里,如今灵活提取,不管是租房族、装修党,还是有应急需求的家庭,都能享受到政策红利。全国多地同步推进,普惠力度持续加大,未来还会有更多城市跟进。 你所在城市实施了吗?这笔钱你打算用来租房、装修,还是留着应急?评论区聊聊! 公积金新政 工薪族福利 住房消费 民生政策公积金余额新政 公积金政策流程 公积金使用规则 公积金利率政策 住房公积金流程 公积金收入标准 公积金提流程

0 阅读:41
聪明的冰淇淋

聪明的冰淇淋

感谢大家的关注