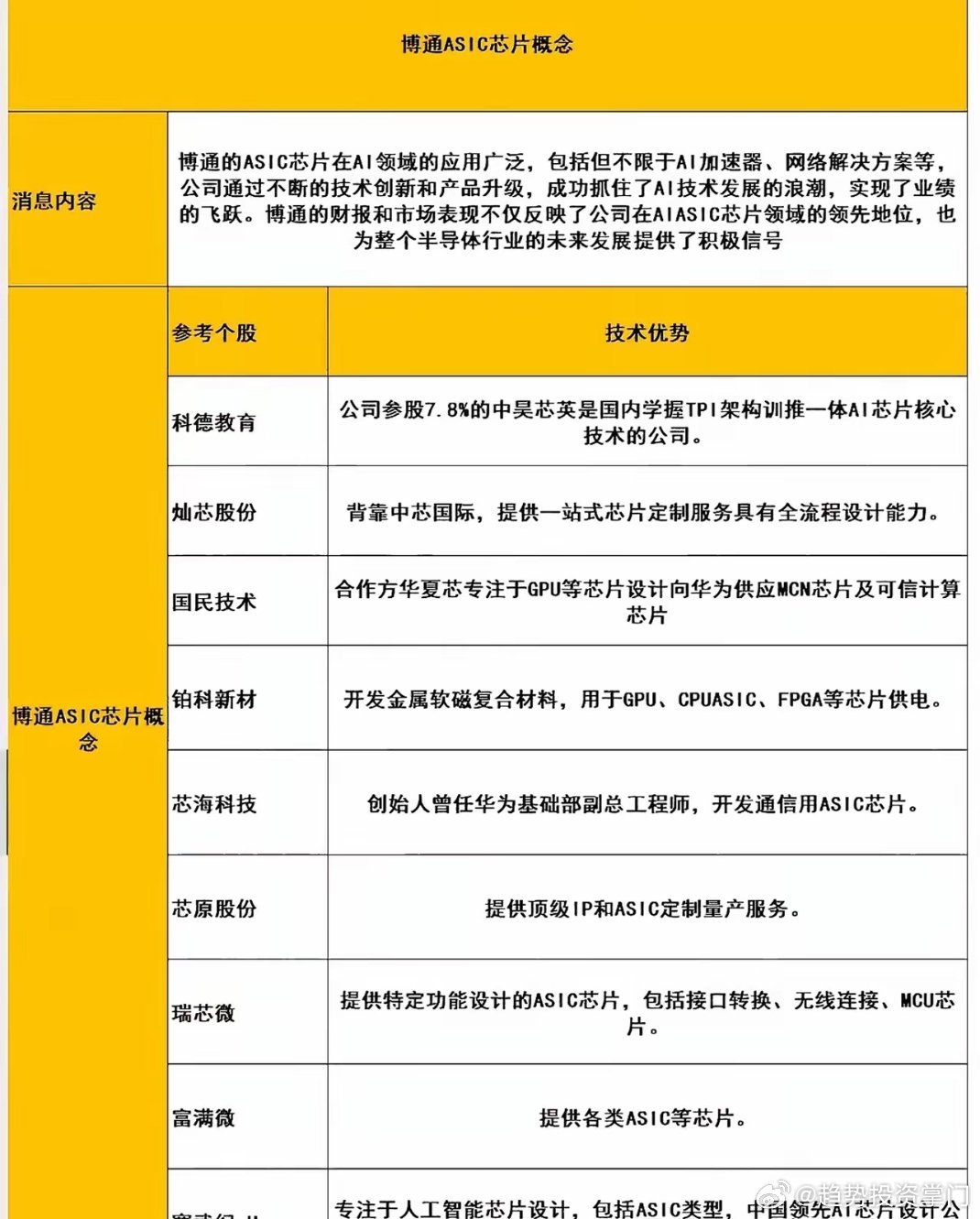
博通千亿AI订单引爆!中国供应链迎爆发3月5日,博通官宣:2027年AI芯片销售额将突破1000亿美元,且已锁定全部供应链。这意味着中国供应链将深度受益:博通庞大订单必须依靠中国在先进封装、散热、高速连接器、PCB、光模块等环节的全球顶级配套能力承接,未来两年相关企业有望迎来海量订单,中国从“世界工厂”升级为全球AI算力核心供应链。


博通千亿AI订单引爆!中国供应链迎爆发3月5日,博通官宣:2027年AI芯片销售额将突破1000亿美元,且已锁定全部供应链。这意味着中国供应链将深度受益:博通庞大订单必须依靠中国在先进封装、散热、高速连接器、PCB、光模块等环节的全球顶级配套能力承接,未来两年相关企业有望迎来海量订单,中国从“世界工厂”升级为全球AI算力核心供应链。


猜你喜欢
【1评论】【8点赞】
【2评论】【5点赞】
【7点赞】
【5评论】【7点赞】
【9评论】【11点赞】
【4评论】【3点赞】
热门分类
财经TOP
财经最新文章