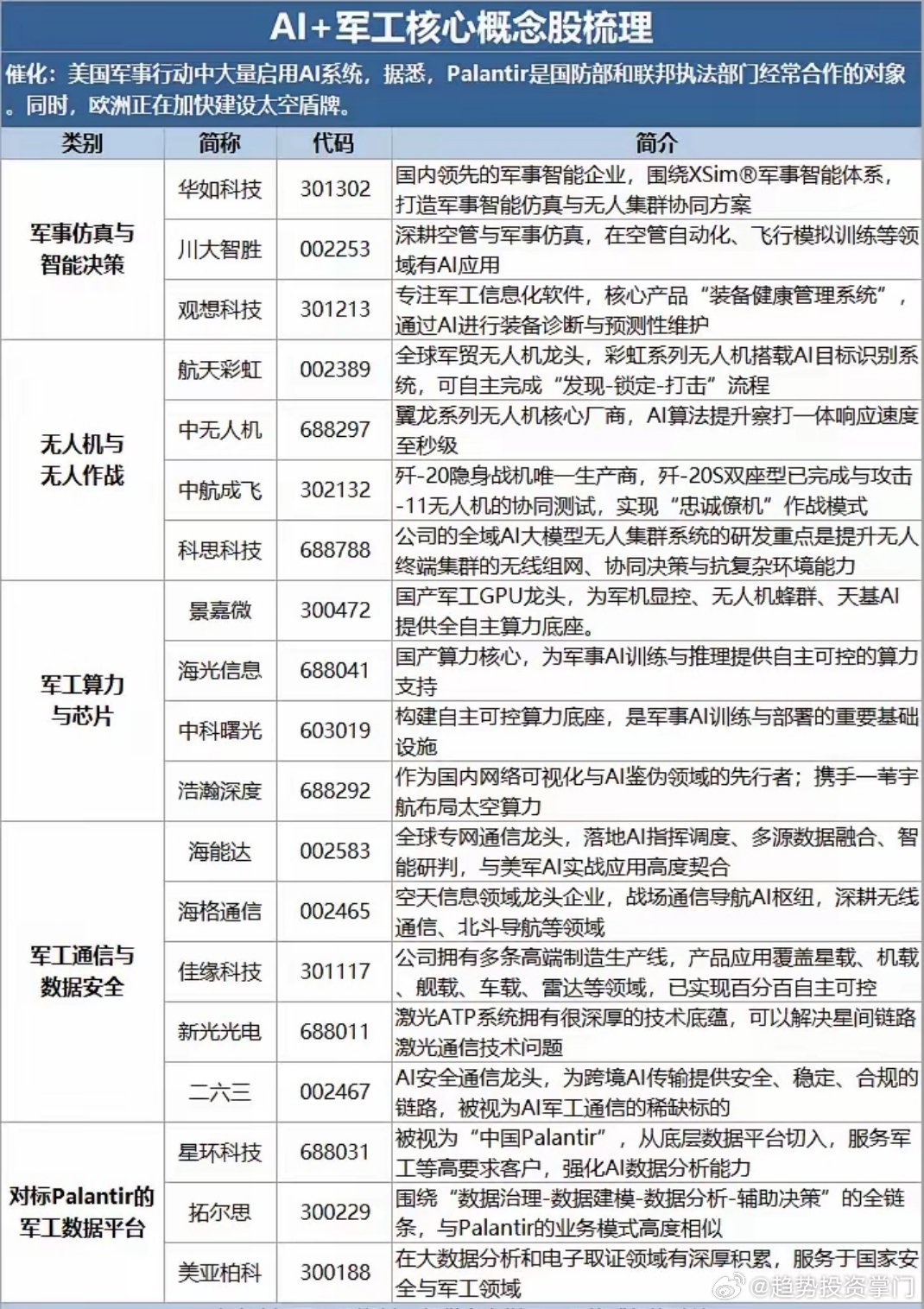
AI+军工 核心概念股美军实战大规模启用AI系统,Palantir为核心合作方;欧洲加速推进太空盾牌计划,双重催化AI+军工。- 华如科技:军事仿真/AI推演,对标Palantir- 兴图新科:AI视频指挥、数字战场- 航天电子:无人机+AI集群作战- 航天彩虹:无人机+AI目标识别- 景嘉微:军用GPU,算力核心- 航宇微:宇航级AI芯片- 国睿科技:雷达+AI跟踪- 观想科技:作战数据中台- 智明达:边缘AI算力- 中国卫星:天基AI情报

AI+军工 核心概念股美军实战大规模启用AI系统,Palantir为核心合作方;欧洲加速推进太空盾牌计划,双重催化AI+军工。- 华如科技:军事仿真/AI推演,对标Palantir- 兴图新科:AI视频指挥、数字战场- 航天电子:无人机+AI集群作战- 航天彩虹:无人机+AI目标识别- 景嘉微:军用GPU,算力核心- 航宇微:宇航级AI芯片- 国睿科技:雷达+AI跟踪- 观想科技:作战数据中台- 智明达:边缘AI算力- 中国卫星:天基AI情报

猜你喜欢
【6评论】【8点赞】
【8评论】【18点赞】
【36评论】【43点赞】
【3评论】【4点赞】
作者最新文章
热门分类
财经TOP
财经最新文章