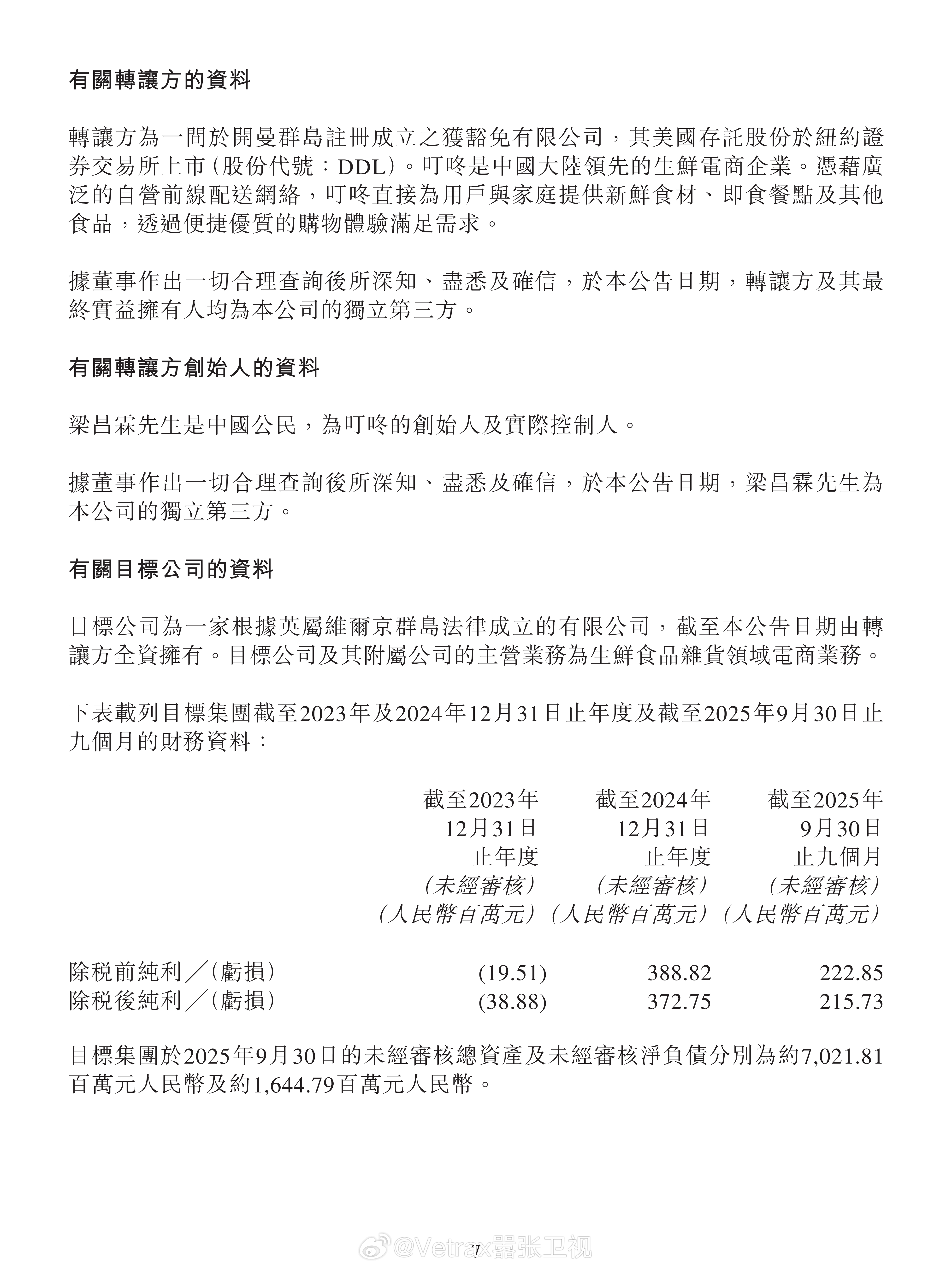
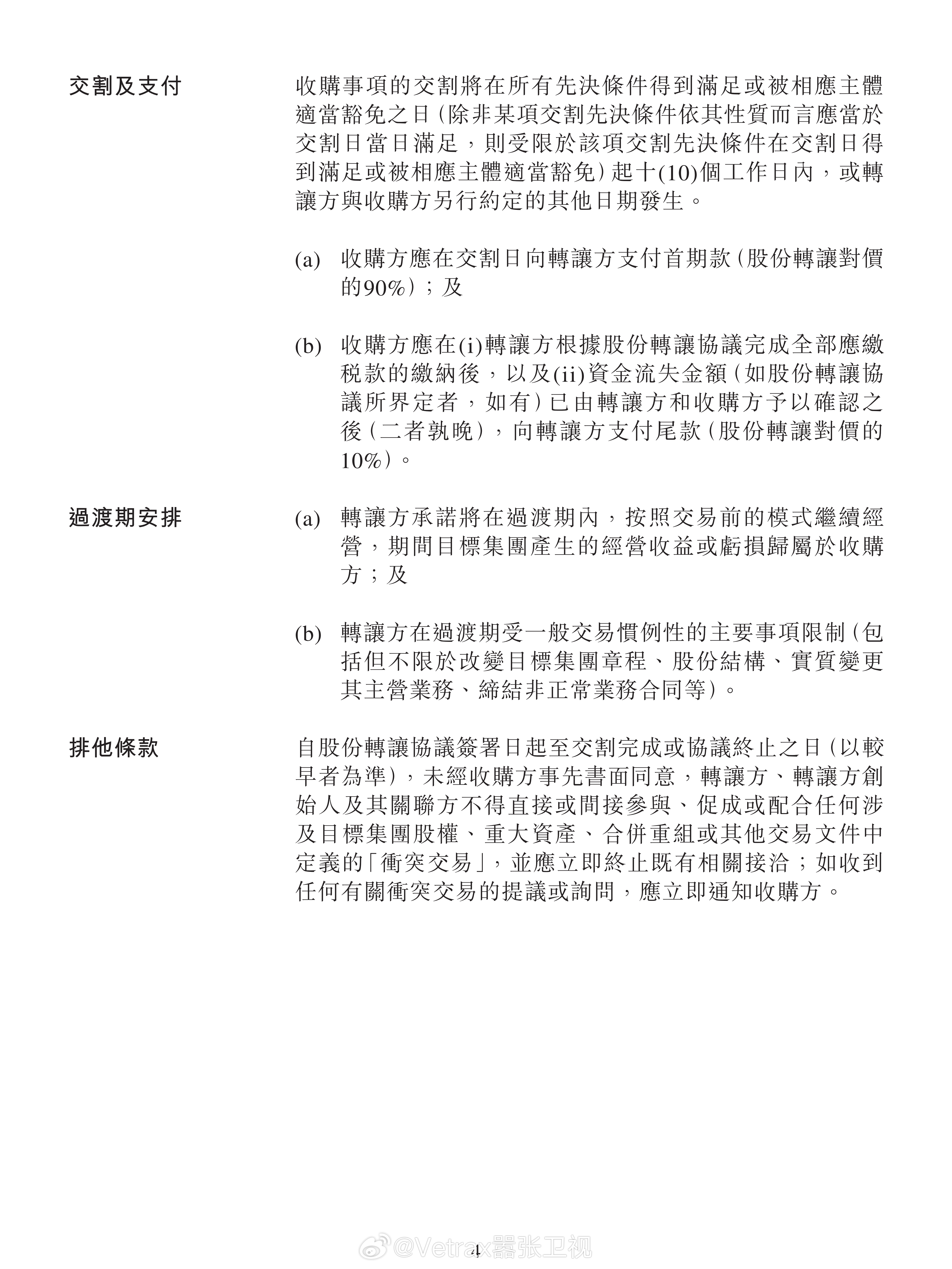
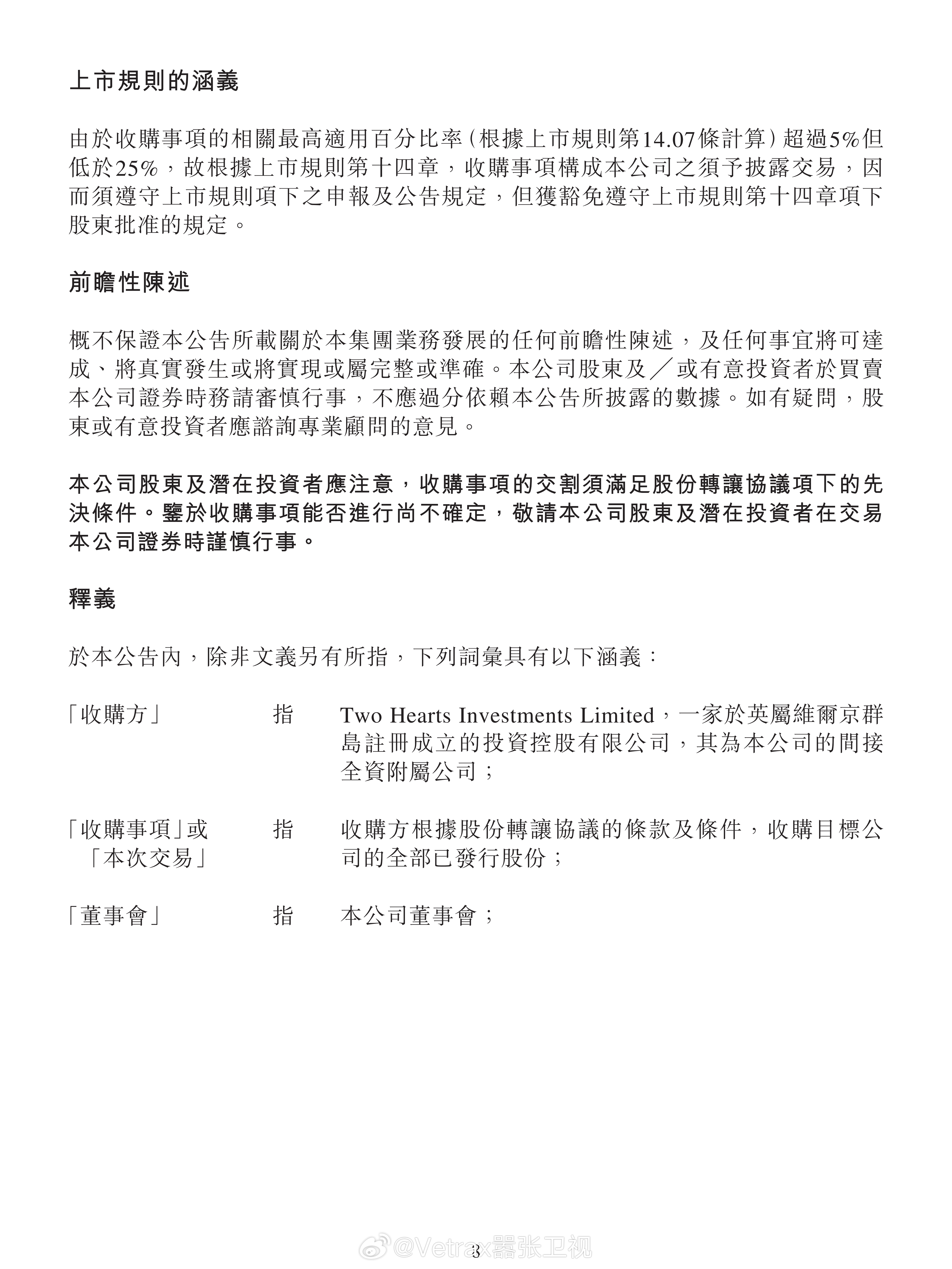
美团在本体生活即时零售中的版图进一步放大……今日美团于香港联交所发布公告,将以约 7.17亿美元的初始对价,完成对叮咚买菜中国业务100%股权的收购。公告显示,叮咚买菜海外业务不在本次交易范围内,将在交割前完成剥离。交易过渡期内,叮咚买菜将按照交易前的模式继续经营。截至此时,叮咚买菜市值 6.94亿美元。
不过就在一个月之前,市场上就曾传出美团收购叮咚买菜的传闻,叮咚买菜当时还发过“网络谣言声明函”:传叮咚买菜要被收购的相关言论毫并无任何事实依据。就在今天上午还有媒体刊发爆料报道,称美团已与叮咚买菜开展多轮并购谈判,并进行多次内部讨论,但可能遇到反垄断审查。结果媒体稿件再次被删除……
然后就在下午,美团直接在香港联交所发布了声明。
而关于媒体关心的反垄断审查的问题(若交易完成,美团在前置仓生鲜即时零售市场的份额将达到50%-80%,远超其他几家总和),美团现在依旧处于上一轮反垄断处罚的重点观察期:2021年4月,市场监管总局对美团在中国境内网络餐饮外卖平台服务市场滥用市场支配地位行为立案调查,随后因对商家“二选一”,对美团处以34亿元人民币罚款,并设定三年整改期。
不过整改期原定于2024年10月结束,但后被延长。而在 2025年6月。市场监管总局发布的《中国反垄断执法年度报告(2024)》中,将美团作为典型案例,明确指出要“深入评估美团整改进展,要求限期整改到位”。
美团拟7.17亿美元收购叮咚








