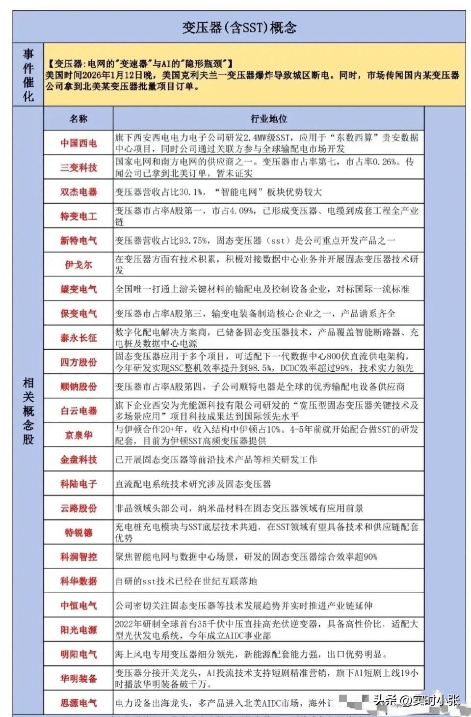
电网设备概念 一、国家电网官宣“十五五”4万亿投资计划,较“十四五”增长40%,新型电力系统建设按下加速键。下图产业链核心布局企业清单,梳理了国电南瑞、特变电工等龙头的技术优势与应用场景,清晰展现特高压、配网设备等关键赛道的产业图谱,为把握电网升级机遇提供参考。 二、美国克利夫兰变压器爆炸事件引发全球对电网设备安全的关注,叠加国内企业斩获北美订单的催化,变压器(含SST)概念站上风口。下图中清单梳理了中国西电、特变电工等产业链核心标的,覆盖传统变压器龙头与固态变压器(SST)技术先锋,清晰展现行业格局与技术演进方向,为把握电网升级与出海机遇提供重要参考。

