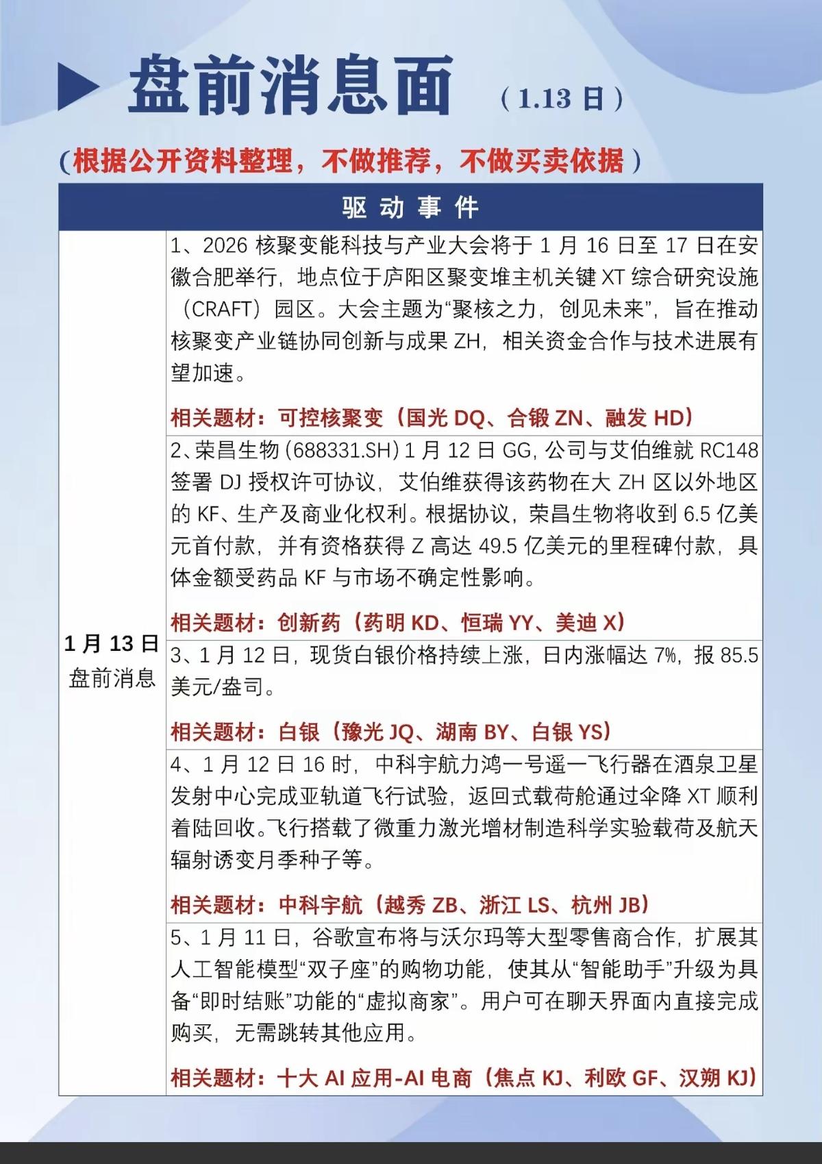
1.13周二 市场热点新闻! 1.可控核聚变,合肥大会 2.创新药 3.白银再创新高 4.中科宇航,飞行器 5.人工智能,AI电商
猜你喜欢
【2点赞】
【39评论】【23点赞】
【4评论】【2点赞】
【1评论】
【3评论】
金鸡牛鸣笙
感谢大家的关注
作者最新文章
热门分类
财经TOP
财经最新文章