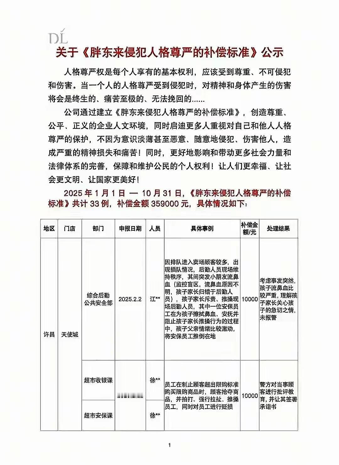
胖东来又火了!员工被顾客打了两巴掌,胖东来随即补了3万块 2025年1月26日,许昌北海店的电工老程巡场时,看到有顾客辱骂同事便上前劝阻,还没防备就被对方连扇两巴掌,后续警方调解时,顾客家属拿出了精神疾病相关证明。 换做不少企业,可能会劝员工顾全大局、忍气吞声,但胖东来没有丝毫含糊,直接按照规定给老程补了3万块钱,用实际行动护住了员工的尊严。这并非个例,2025年11月,胖东来就公开了《侵犯人格尊严的补偿标准》,光是当年前10个月,就处理了33起员工被侵权的案例,累计补偿35.9万。 这些案例里,员工有的被辱骂、有的被推搡、有的被掌掴,补偿金额最低3000元,最高3万元,每一笔都明明白白,清清楚楚地传递出“人格尊严是底线”的态度。而且胖东来对员工的关怀不止于此,2025年一整年,他们发放了2657例文明价值奖励,总金额超141万,涵盖侵犯人格尊严补偿奖、勇敢正义奖、服务项目奖等多个类别,把员工的付出和委屈都放在了心上。 员工被企业真心相待,自然会把这份温暖传递给顾客。新乡门店的保洁大姐发现逛店姑娘因痛经蹲在卫生间,主动递上卫生巾,扶她到工作间休息,还帮忙倒热水、拿布洛芬和暖贴,朴实的举动满是善意。 现在很多企业喊着“顾客至上”,却容易忽视员工的感受。胖东来的难能可贵,在于它真正做到了把“人”放在第一位,先护好员工,再暖好顾客。这种双向的尊重,才是它口碑一直坚挺的关键。




一指禅心
正能量???不理解!奴性奖励!其心可诛!