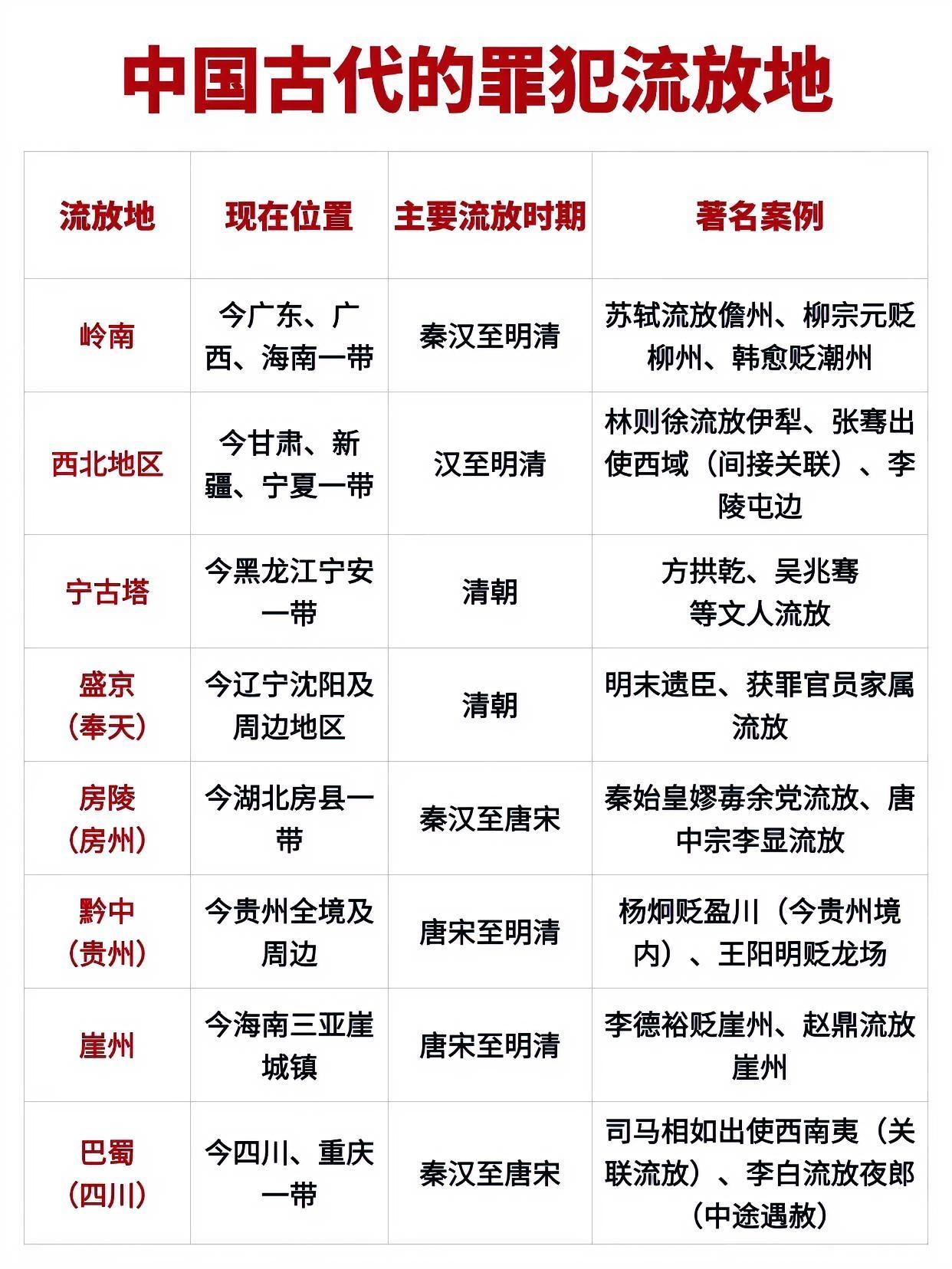
中国古代的罪犯流放地 岭南:广东广西。秦汉至明清。 西北:甘肃新疆宁夏,汉至明清。 宁古塔:黑龙江,清朝。 盛京:辽宁,清朝。 房陵:湖北房县,秦汉至唐宋。 黔中:贵州,唐宋至明清。 崖州:海南岛,唐宋至明清。 巴蜀:四川重庆,秦汉至唐宋。

中国古代的罪犯流放地 岭南:广东广西。秦汉至明清。 西北:甘肃新疆宁夏,汉至明清。 宁古塔:黑龙江,清朝。 盛京:辽宁,清朝。 房陵:湖北房县,秦汉至唐宋。 黔中:贵州,唐宋至明清。 崖州:海南岛,唐宋至明清。 巴蜀:四川重庆,秦汉至唐宋。

评论列表
作者最新文章
热门分类
海洋
那流放到广西广东不等于当官吗?试问你们愿意在广东广西海南当村长。还是去北方当镇长,但凡有点脑子都会选择来南方当村长。
千岁寒 回复 01-03 00:03
两广啥时候才发展起来的,古时候烟瘴之地谁特么愿意去
海洋 回复 千岁寒 01-04 08:15
这不是胡说八道吗?以前的这不是胡说八道吗?以前是烟樟之地,现在就不是了吗?只是古人交通不好。以为中原可以种田的就好地方,这也是以前皇帝的想法,但是实际越越南方越好,越北方越差。
用户10xxx98
韓愈
木恋叶
江东地区也是流放之地,秦到唐中期。
木恋叶 回复 01-05 08:41
宋沧州是边关,发配从军。江东是蛮荒之地,五代十国吴越王钱镠大力排沼筑堤,完成一半基础,然后北宋到南宋完成剩下一半。