藏书网
一张图看懂OriginoS6系统的最新功能!
老王数码科技
2025-12-10 15:07:26
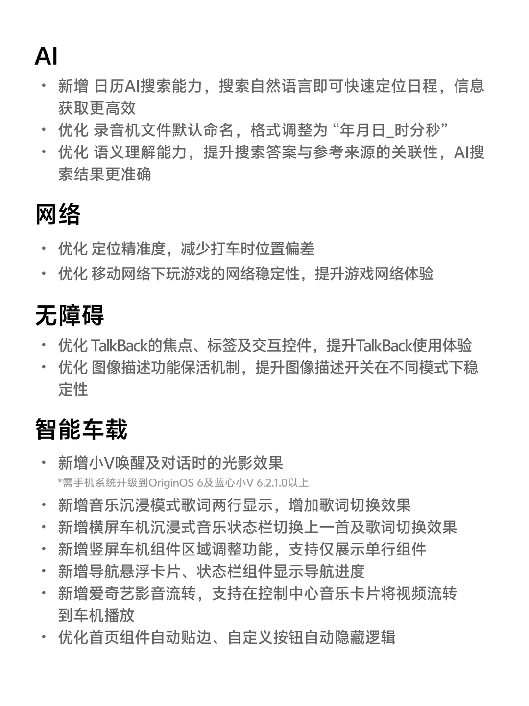
1. 锁屏壁纸新增3D空间壁纸,普通照片秒变裸眼3D照片,锁屏更生动 2. 文字宣言主题,息屏转场新增7种文字模版,可自定义文字 3.锁屏页面新增扫一扫,支付码,乘车码等小组件 4.快速互传,安卓13以上的vivo&iQOO手机,打开互传App摇一摇即可快速传输文件 5.钉钉App的来电上岛,蓝心小V重新调整了交互页面 除此之外,还有微信发送Live图,新增4*2规格的天气小组件等功能 正在用OriginOS6系统手机的小伙伴,抓紧去试一试吧!
0
阅读:0
老王数码科技
感谢大家的关注
作者最新文章
1
这款手机的销量也能破百万台吗?
2
拼多多百亿补贴!手机价格大降价!
3
各家都出新旗舰,双十一手机推荐来了
4
一加13到底有多香!
5
vivo X200炫光问题解决方法
6
一加13外观图曝光!
7
1799元+6400mAh大电池!OPPO K12 Plus发布
8
一加&京东方BOE,手机屏幕新巅峰!
9
iPhone进来好好学!这才叫粉色!
10
一加也要全面接入到苹果生态?
热门分类
推荐
热榜
军事
NBA
体育
社会
明星八卦
娱乐
财经
科技
汽车
历史
国际
游戏
动漫
公益
搞笑
商业
互联网
数码
国际足球
房产
家居
时尚
科学探索
职场
育儿
股票
教育
影视
情感
热点
中国军情
武器
中国南海
中国足球
亚洲杯
科比
综合体育
CBA
投资
大咖秀
外汇
创业
风口
SUV
豪车
概念车
优惠
新能源
美国
欧洲
朝日韩
俄罗斯
孕期
街拍
婚姻
正能量
科技
TOP
1
细思极恐,华为这招是真的高原来4699起的Mate80系,只是个开胃菜,大家
2
荣耀GT2系列要来了。9000mAh大电池再破轻薄青海湖电池记录,续航再升级。网
3
苹果喊话iPhone用户更新iOS26iOS26正式版推送也有一段时间了,各位还
4
三千元左右是大部分朋友选手机的价位段,这个价格可以选图片里的这四款手机,耐用而且
5
华为Mate80买不到?有个好消息荣耀Magic8已经降价600多,价格来到
6
余承东忍住了,Nova15还是被猪队友给曝光了,华为这是憋了一个王炸啊,说句难听
7
内存条涨得比金条还快近期内存条价格的涨幅确实远超黄金,成为市场关注的焦点。根据T
8
最近刷到荣耀500pro和vivoS50pro撞脸,评论区炸开了锅,下面就事论
9
重组破灭,搞了个乌龙,整了半天现在说不整了,明天挨打总是躲不过去了,中科说不和海
10
苹果喊话iPhone用户更新iOS26iOS26其实用了有一段时间了,倒是没觉
科技
最新文章
1
余承东忍住了,Nova15还是被猪队友给曝光了,华为这是憋了一个王炸啊,说句难听
2
从GT到WIN,不仅是改名,荣耀电竞新系列真要动真格了,更是亮出刀锋直指电竞赛道
3
小米招聘AI教育岗位这不是小米第一次布局教育。今年7月,REDMIPad2就
4
最近刷到荣耀500pro和vivoS50pro撞脸,评论区炸开了锅,下面就事论
5
英伟达最新动作,将给芯片加装定位验证软件,这个功能通俗点讲,就是类似给手机装定位
6
双十二最值得买手机推荐一图帮你精准指路,闭眼选就行了,拒绝踩雷千元机,首选
7
苹果喊话iPhone用户更新iOS26iOS26正式版推送也有一段时间了,各位还
8
苹果喊话iPhone用户更新iOS26iOS26其实用了有一段时间了,倒是没觉
9
内存条涨得比金条还快近期内存条价格的涨幅确实远超黄金,成为市场关注的焦点。根据T
10
没有的大跌,海光信息:终止与中科曙光的重大资产重组,当很多人看到这个消息的时候,