🔍研究
该团队开发了一种细胞胶囊递送策略,以关节软骨损伤作为实验模型,氧化应激环境作为病理模型,开发载安石榴苷细胞胶囊多功能生物墨水。该生物墨水具有加速软骨再生、抗氧化、抑菌等功能,在组织工程与临床应用领域具有巨大应用潜力。
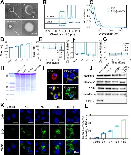
🌟亮点
通过丙烯酸酯-聚(乙二醇)-琥珀酰亚胺酯(AC-PEG-NHS)修饰软骨细胞膜囊泡(CMVs),并在其内部负载多个反应性羟基的安石榴苷,制备成细胞胶囊。这些胶囊与甲基丙烯酰化丝胶(SerMA)结合,形成光固化生物墨水前体,该前体不仅表现出优异的抗氧化性能,还具有显著的抗菌活性和强大的软骨保护效果。研究使用微纳3D打印技术打印的所有结构都保持了高形状保真度,并维持了良好的细胞活力和活性。
📚来源
DOI: 10.1002/adfm.202504180
标题: Cellular Capsule Delivery Bioink with Punicalagin-Loaded Chondrocyte Membrane Vesicles for Tissue Engineering Therapy




