🔍研究
该研究通过可降解的肿瘤植入剂递送纳米颗粒实现了乳腺癌的免疫治疗,同时为实体瘤的穿刺植入递送药物提供了一种实用策略。
🌟亮点
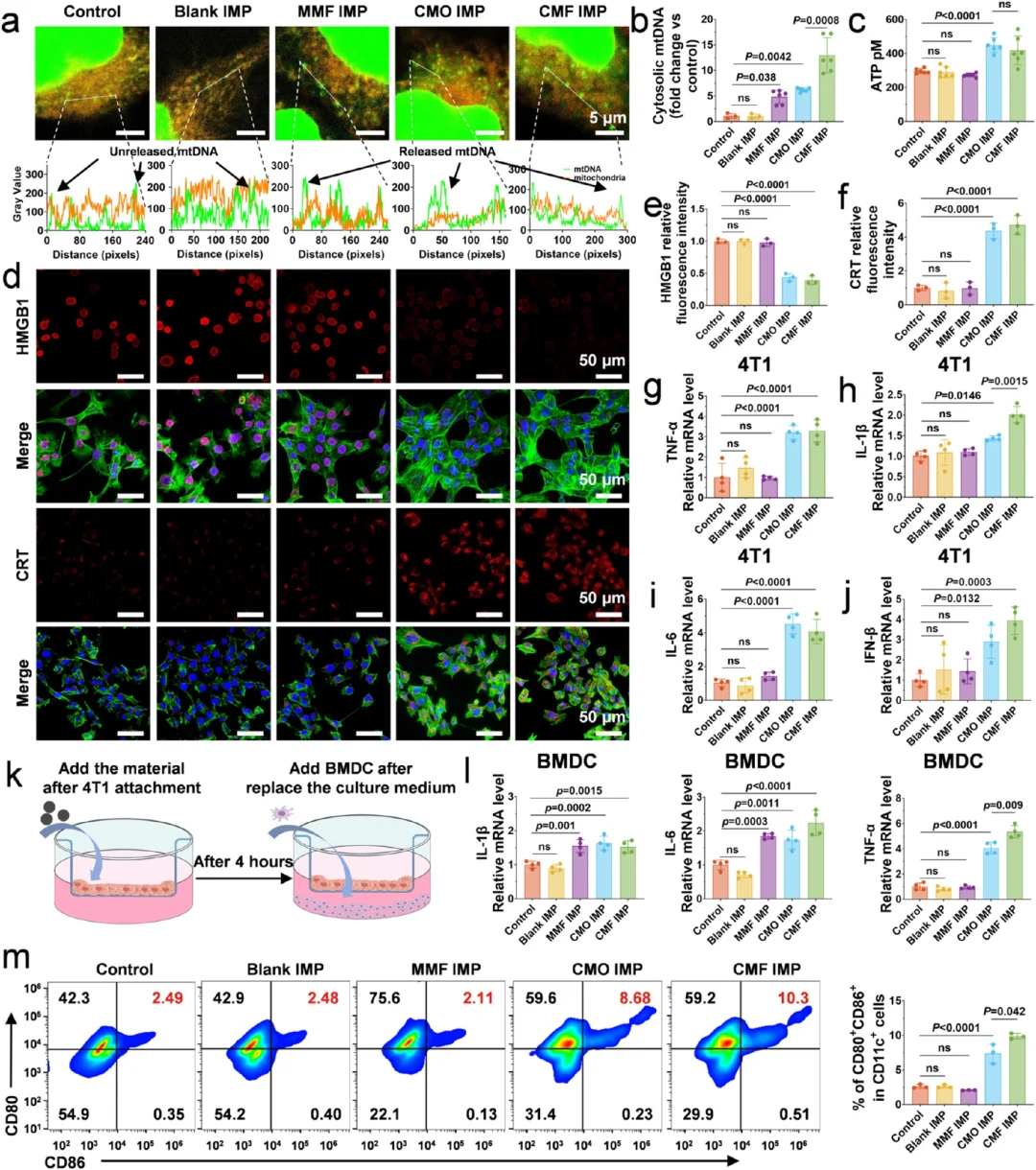
研究人员通过水热法合成CMO纳米颗粒,然后冷冻干燥备用。随后制备植入剂,首先加热与CMO纳米颗粒和富马酸单甲基(MMF)混合的GelMA水凝胶,然后将其添加到由微纳3D打印技术制备的模具中。该系统可以在未来应用于深部肿瘤的放射性粒子植入和抗癌药物的精确、微创输送,特别是对于晚期、转移性或无法手术的癌症患者。此外,研究人员设计了一种基于正反馈机制的免疫激活策略,通过肿瘤细胞代谢重编程重塑肿瘤免疫微环境,克服免疫逃避,从而促进后续的免疫检查点抑制治疗。
📚来源
DOI: 10.1021/acsnano.5c09491
标题: Gelatin Methacryloyl Xerogel Puncture Implants Loaded with Cu0.5Mn2.5O4 Nanoparticles Synergizes Cuproptosis and STING Activation for Enhanced Breast Cancer Immunotherapy
期刊: ACS Nano
科研 微纳3D打印 3D打印 免疫治疗 生物医疗 水凝胶 科普 科研狗







